Resistance of a network between two points

Click For Summary

Homework Help Overview

The discussion revolves around calculating the resistance of a network of resistors between two points, specifically between points A and B, and A and C. The problem involves understanding the configuration of resistors and their combinations in series and parallel.

Discussion Character

  • Exploratory, Assumption checking, Conceptual clarification

Approaches and Questions Raised

  • Participants explore the original poster's calculations and question the treatment of resistors as either in series or parallel. There are discussions about the correct application of formulas for equivalent resistance and the need for clarity on the configuration of the resistors.

Discussion Status

Participants are actively engaging with the problem, providing guidance on recognizing series and parallel combinations. There is an ongoing exploration of the original poster's reasoning and attempts to clarify misunderstandings regarding the circuit setup.

Contextual Notes

Some participants note the importance of visualizing the circuit correctly and suggest drawing the configuration to better understand the relationships between the resistors. There is also mention of the need for relevant equations and how they were applied in the original poster's attempts.

moenste
Messages
711
Reaction score
12

Homework Statement


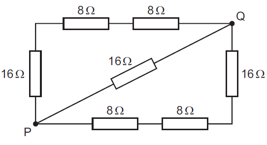
Calculate the resistance of the network shown below: (a) between A and B, (b) between A and C.

a1024cb4248b.jpg


Answers: (a) 3 Ω, (b) 4 Ω

2. The attempt at a solution
(a) I would say that the resistance is 4 Ω between A and B.

(b) For A and C the resistance is: (1/4 + 1/4)-1 = 2 Ω.

In both cases the answers are wrong. What am I missing?
 
Physics news on Phys.org
In (a) you treat the problem as if the three resistors along path ADCB were not there.
In (b) you treat the 4-ohm resistors along AC as if they were in parallel. Are they?

On edit: We cannot help you find out what you are missing if you don't show the relevant equations and how you used them.
 
  • Like
Likes   Reactions: moenste
kuruman said:
In (a) you treat the problem as if the three resistors along path ADCB were not there.
In (b) you treat the 4-ohm resistors along AC as if they were in parallel. Are they?
I looked in my studybook and in Google, but I couldn't find a similar problem, only something like this (from here). If we use 1/R = 1/R1 + 1/R2 + 1/Rn we'll get 1/R = 0.25 + 0.25 + 0.25 + 0.25, so R = 1 Ω. No idea what to do with it without V or I (current).
 
You need to recognize parallel and series combinations in each case, then use the equations to replace these combinations with their equivalent resistance. However, it seems you are confused about which is which. Can you answer the following 4 questions?

1. What do parallel resistors share in common, voltage or current?
2. What do series resistors share in common, voltage or current?
3. 1/Req. = 1/R1 + 1/R2 + ... +1/Rn is for parallel or for series?
4. Req. =R1 + R2 + ... +Rn is for parallel or for series?
 
  • Like
Likes   Reactions: moenste
kuruman said:
You need to recognize parallel and series combinations in each case, then use the equations to replace these combinations with their equivalent resistance. However, it seems you are confused about which is which. Can you answer the following 4 questions?

1. What do parallel resistors share in common, voltage or current?
2. What do series resistors share in common, voltage or current?
3. 1/Req. = 1/R1 + 1/R2 + ... +1/Rn is for parallel or for series?
4. Req. =R1 + R2 + ... +Rn is for parallel or for series?
1. Parallel resistors have V/R = V/R1 + V/R2 + ..., the same V is across each resistor.
2. Series resistors have V = V1 + V2 + ..., where V1 = IR1. The same current flows through each resistor.
3. This is for parallel.
4. This is for series.

In our case I don't understand whether it's a parallel one or a series one. It looks like a series.
 
Good. Now let's look at (a). Imagine a battery connected between A and B. In view of your answers to the first two questions, can you recognize which combinations of resistors are in parallel and which are in series?
 
  • Like
Likes   Reactions: moenste
kuruman said:
Good. Now let's look at (a). Imagine a battery connected between A and B. In view of your answers to the first two questions, can you recognize which combinations of resistors are in parallel and which are in series?
This is how I see it:
1aad6b53f8a9.jpg


They are all in series because as in my book example all the parallel ones are separated with black dots (in every example in my book, not only in this one). Like in the example 10 and 15 Ohm are parallel because of the two black dots. However, 4 and 2 Ohm resistors aren't parallel but in series, even though they are under 90 degrees to each other.

That's how I see it at this moment...
 
Your drawing is not correct. Imagine a battery connected at A and B. Start by drawing the square of resistors as given to you. Then draw one vertical line at point A going up and another vertical line at point B also going up. Draw black dots at A and B and a battery across the free ends of the vertical ends that you drew. Do you see what's going on now?
 
  • Like
Likes   Reactions: moenste
kuruman said:
Your drawing is not correct. Imagine a battery connected at A and B. Start by drawing the square of resistors as given to you. Then draw one vertical line at point A going up and another vertical line at point B also going up. Draw black dots at A and B and a battery across the free ends of the vertical ends that you drew. Do you see what's going on now?
Something like this?
 
  • #10
Almost. You need to erase one battery, say the one on the right and connect the negative terminal of the battery on the left to point B. Then you will have a complete circuit. Now imagine current starting at the battery. It reaches point A and splits in two parts. Which resistors are in series and which are in parallel?
 
  • Like
Likes   Reactions: moenste
  • #11
kuruman said:
Almost. You need to erase one battery, say the one on the right and connect the negative terminal of the battery on the left to point B. Then you will have a complete circuit. Now imagine current starting at the battery. It reaches point A and splits in two parts. Which resistors are in series and which are in parallel?
Is this what you suggest?

Calculations:
(a) 1/R = 1/4 + 1/(4+4+4) so R = 3 Ohm.

(b) 1/R = 1/(4+4) + 1/(4+4) so R = 4 Ohm

Update: only one battery now here, I think this is what you meant.
 
  • #12
You got it.
 
  • Like
Likes   Reactions: moenste

Similar threads

  • · Replies 2 ·
Replies
2
Views
800
  • · Replies 1 ·
Replies
1
Views
873
  • · Replies 12 ·
Replies
12
Views
5K
Replies
10
Views
3K
  • · Replies 2 ·
Replies
2
Views
2K
  • · Replies 8 ·
Replies
8
Views
2K
Replies
2
Views
3K
  • · Replies 25 ·
Replies
25
Views
3K
  • · Replies 24 ·
Replies
24
Views
6K
Replies
9
Views
2K