Resistance proportional with velocity problem

Click For Summary

Homework Help Overview

The discussion revolves around a physics problem involving an object with a mass of 10 kg experiencing a resistance force proportional to the square of its velocity as it decelerates from 50 km/s to 10 km/s. Participants explore how to calculate the distance and time taken during this deceleration process.

Discussion Character

  • Mixed

Approaches and Questions Raised

  • Participants discuss the application of kinetic energy principles and differential equations to model the motion of the object under resistance. There are attempts to derive expressions for time and distance based on the changing velocity and resistance force.

Discussion Status

Some participants have shared their calculated results for time and distance, while others have raised questions about the validity of these results and the methods used. There is ongoing exploration of different approaches to solving the problem, including numerical methods and finite-difference schemes.

Contextual Notes

Participants note that the resistance force changes with velocity, leading to complications in calculating work done. There is also mention of the limitations of the solutions, particularly regarding the behavior of the object as it approaches zero velocity.

Levilaon
Messages
6
Reaction score
0

Homework Statement


If we have object with mass 10 kg traveling at starting velocity of 50 km/s and one force of resistance that is equal to v^2 of object's velocity how can we calculate distance and time in which that object travels until it gets to velocity of 10 km/s.

Homework Equations

The Attempt at a Solution



Kinetic energy at start - energy lost due to work of resistance = final kinetic energy
1/2 m v0^2 - ? = 1/2 m vf^2

As you can see I have trouble calculating work done by resistance. At start it will be starting velocity squared times distance but it changes every moment as velocity changes...
 
Physics news on Phys.org
Levilaon said:

Homework Statement


If we have object with mass 10 kg traveling at starting velocity of 50 km/s and one force of resistance that is equal to v^2 of object's velocity how can we calculate distance and time in which that object travels until it gets to velocity of 10 km/s.

Homework Equations

The Attempt at a Solution



Kinetic energy at start - energy lost due to work of resistance = final kinetic energy
1/2 m v0^2 - ? = 1/2 m vf^2

As you can see I have trouble calculating work done by resistance. At start it will be starting velocity squared times distance but it changes every moment as velocity changes...
Force = mass × acceleration, so if the force of resistance is ##k v^2## (for some constant ##k##) then we have ##m\, dv/dt = -k v^2##, a simple differential equation to determine ##v = v(t).## When you know ##v(t)## you can integrate to get ##x(t)##.
 
I solved it, first I wrote function v=f(t) then found ▲t by simply putting in final velocity. Then I integrated that function with domain ▲t to get distance.
 
Levilaon said:
I solved it, first I wrote function v=f(t) then found ▲t by simply putting in final velocity. Then I integrated that function with domain ▲t to get distance.

For the sake of interest, what did you get?
 
Ray Vickson said:
For the sake of interest, what did you get?

I got that time it took object to slow from 50 to10 km/s is 4 s and distance it passed during that time is 62.76 m.
 
Levilaon said:
I got that time it took object to slow from 50 to10 km/s is 4 s and distance it passed during that time is 62.76 m.

I got ##t = 4/5## sec and distance = ##10 \ln(5) \doteq 16.09## m.
 
I think you got something wrong.
 
Levilaon said:
I think you got something wrong.

Show your work, so we can decide.
 
Ray Vickson said:
I got ##t = 4/5## sec and distance = ##10 \ln(5) \doteq 16.09## m.
Can you try calculate time it would take it to come to 0 velocity. If your technique is valid you should get error or infty.
EDIT: ok I did something bad, it never comes to infinity it goes to limes.
 
  • #10
Ray Vickson said:
Show your work, so we can decide.

Ok with my calculations it comes again that time is infinite until velocity reach 0, what did you get?

I solved it like this: v=f(t), v₁=50, v₂=10, m=10, Fr=f(t)²

f(t)=v₁-a·∆t => f(t)=v₁- (f(t)²/m)·∆t => (∆t/m)⋅f(t)²+f(t)-v₁ = 0

So when velocity is f(t)=v₂ then: ∆t=(-10⋅f(t)+500)/f(t)² = 4s

And for distance: s=∫{0 to 4}(-1+√(1+4⋅(∆t/m)⋅v₁)/(2⋅∆t/m) d∆t ≈ 62.76
 
  • #11
Levilaon said:
Ok with my calculations it comes again that time is infinite until velocity reach 0, what did you get?

I solved it like this: v=f(t), v₁=50, v₂=10, m=10, Fr=f(t)²

f(t)=v₁-a·∆t => f(t)=v₁- (f(t)²/m)·∆t => (∆t/m)⋅f(t)²+f(t)-v₁ = 0

So when velocity is f(t)=v₂ then: ∆t=(-10⋅f(t)+500)/f(t)² = 4s

And for distance: s=∫{0 to 4}(-1+√(1+4⋅(∆t/m)⋅v₁)/(2⋅∆t/m) d∆t ≈ 62.76

Your solution makes no sense and is incorrect. Do you know what is meant by a differential equation? Do you know how to solve the differential equation for v(t) in this problem? That was given in post #2.

If you do not know how to solve a differential equation, you can develop a finite-difference scheme to solve the problem approximately. For small ##\Delta t > 0## we have ##v(t+\Delta t) \doteq v(t) - \Delta t \cdot v(t)^2## (which becomes more and more nearly exact as ##\Delta t## gets smaller and smaller), so
$$ \begin{array}{rcl}
v(\Delta t) & \doteq &50 - \Delta t \cdot 50^2 \\
v(2 \Delta t)&\doteq& v(\Delta t) - \Delta t \cdot v(\Delta t)^2 \\
v(3 \Delta t) &\doteq& v(2 \Delta t) - \Delta t \cdot v(2 \Delta t)^2 \\
\vdots &\vdots & \vdots \\
v(N \Delta t) &\doteq & v((N-1) \Delta t) - \Delta t \cdot v((N-1) \Delta t)^2
\end{array}
$$
Be warned, however, that we need to take ##\Delta t ## very small to get any kind of decent accuracy. For example, we can take ##\Delta t = 1/1000 = 0.001## and ##N = 1000##, to get a good numerical solution over the interval ##0 \leq t \leq 1##, that is, at values ##t = 0, 0.001, 0.002, \ldots, 0.999, 1.000.## You could do all this in a spreadsheet.

There is also a simple exact formula for the solution ##v(t)##, but I think PF rules forbid me from telling you what it is.

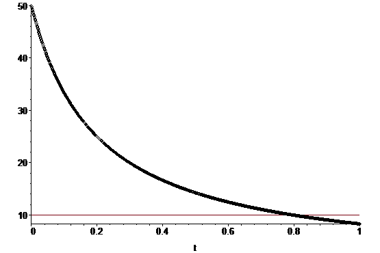
Below is a plot of the 1000-point curve of ##v(t)##, and the constant function v=10; you can see that ##v(t)## reaches 10 at about ##t = 0.8## sec. That is exact when we use the true formula for the exact solution.

BTW: the solution never reaches 0 exactly, just as you claimed.
 

Attachments

  • upload_2017-2-11_0-40-47.png
    upload_2017-2-11_0-40-47.png
    1.6 KB · Views: 506
Last edited:
  • #12
Ray Vickson said:
Your solution makes no sense and is incorrect. Do you know what is meant by a differential equation? Do you know how to solve the differential equation for v(t) in this problem? That was given in post #2.

If you do not know how to solve a differential equation, you can develop a finite-difference scheme to solve the problem approximately. For small ##\Delta t > 0## we have ##v(t+\Delta t) \doteq v(t) - \Delta t \cdot v(t)^2## (which becomes more and more nearly exact as ##\Delta t## gets smaller and smaller), so
$$ \begin{array}{rcl}
v(\Delta t) & \doteq &50 - \Delta t \cdot 50^2 \\
v(2 \Delta t)&\doteq& v(\Delta t) - \Delta t \cdot v(\Delta t)^2 \\
v(3 \Delta t) &\doteq& v(2 \Delta t) - \Delta t \cdot v(2 \Delta t)^2 \\
\vdots &\vdots & \vdots \\
v(N \Delta t) &\doteq & v((N-1) \Delta t) - \Delta t \cdot v((N-1) \Delta t)^2
\end{array}
$$
Be warned, however, that we need to take ##\Delta t ## very small to get any kind of decent accuracy. For example, we can take ##\Delta t = 1/1000 = 0.001## and ##N = 1000##, to get a good numerical solution over the interval ##0 \leq t \leq 1##, that is, at values ##t = 0, 0.001, 0.002, \ldots, 0.999, 1.000.## You could do all this in a spreadsheet.

There is also a simple exact formula for the solution ##v(t)##, but I think PF rules forbid me from telling you what it is.

Below is a plot of the 1000-point curve of ##v(t)##, and the constant function v=10; you can see that ##v(t)## reaches 10 at about ##t = 0.8## sec. That is exact when we use the true formula for the exact solution.

BTW: the solution never reaches 0 exactly, just as you claimed.
Ok I see, but I don't see mass in your equation.
I quote from your post:
"v(Δt)≐50−Δt⋅50^2
v(2Δt)≐v(Δt)−Δt⋅v(Δt)^2
..."
I believe it should be modified like this, after all acceleration is force/mass.
v(Δt)≐50−Δt⋅(50^2)/m
v(2Δt)≐v(Δt)−Δt⋅(v(Δt)^2)/m
...
Tell me if I am mistaken.
 
  • #13
Levilaon said:
Ok I see, but I don't see mass in your equation.
I quote from your post:
"v(Δt)≐50−Δt⋅50^2
v(2Δt)≐v(Δt)−Δt⋅v(Δt)^2
..."
I believe it should be modified like this, after all acceleration is force/mass.
v(Δt)≐50−Δt⋅(50^2)/m
v(2Δt)≐v(Δt)−Δt⋅(v(Δt)^2)/m
...
Tell me if I am mistaken.

You are correct.

The graph I attached is correct because it used the correct finite-difference method.
 

Similar threads

  • · Replies 8 ·
Replies
8
Views
2K
  • · Replies 1 ·
Replies
1
Views
2K
  • · Replies 2 ·
Replies
2
Views
2K
  • · Replies 4 ·
Replies
4
Views
5K
  • · Replies 13 ·
Replies
13
Views
2K
  • · Replies 7 ·
Replies
7
Views
5K
  • · Replies 2 ·
Replies
2
Views
1K
  • · Replies 7 ·
Replies
7
Views
2K
  • · Replies 9 ·
Replies
9
Views
2K
  • · Replies 22 ·
Replies
22
Views
2K