The use of a reversed biased zener diode in voltage regulator

Click For Summary

Discussion Overview

The discussion revolves around the use of a reversed biased Zener diode in voltage regulation circuits. Participants explore the operational principles of Zener diodes in shunt regulation, the effects of load resistance on current draw, and the interaction between op-amps and pass transistors in power supply designs. The conversation includes both theoretical understanding and practical circuit implementations.

Discussion Character

  • Exploratory
  • Technical explanation
  • Conceptual clarification
  • Debate/contested
  • Mathematical reasoning

Main Points Raised

  • One participant expresses confusion about the role of a Zener diode in a voltage regulator, particularly its operation in reverse bias and its necessity in the circuit.
  • Another participant explains the current dynamics in the circuit, detailing how the Zener diode conducts at its breakdown voltage and regulates voltage by drawing excess current when load resistance varies.
  • It is noted that the Zener diode's ability to maintain regulation depends on the load current and the resistor values in the circuit, with specific calculations provided for different resistor configurations.
  • A participant introduces an op-amp regulator circuit and questions how the output of the op-amp interacts with the pass transistor, seeking clarification on the feedback mechanism and its effect on voltage regulation.
  • Another participant discusses the feedback method used in their circuit, indicating a different approach to achieving proportionality between signals in the op-amp configuration.

Areas of Agreement / Disagreement

Participants do not reach a consensus on the understanding of the Zener diode's role in voltage regulation, as some express confusion while others provide explanations. The interaction between op-amps and pass transistors also remains a point of inquiry without a definitive resolution.

Contextual Notes

Participants reference specific circuit configurations and calculations, but there are unresolved assumptions regarding the ideal behavior of components and the impact of varying load conditions on regulation.

Who May Find This Useful

Individuals interested in electronics, particularly those exploring voltage regulation techniques, Zener diode applications, and op-amp circuit designs may find this discussion relevant.

nobrainer612
Messages
24
Reaction score
0
29622c8.jpg


Hello. I asked this question because I am confused of the use of a reversed Zener Diode in voltage regulator even after I built the circuit using MultiSim.

I don't understand why we should put a zener diode right there and how it works. I looked at the I-V plot of the Zener diode and I know when it is connected in reversed biased, the zener diode will conduct at the breakdown voltage and current will start flowing. But after a lot of thinking, I will don't know how this characteristic is needed in a voltage regulator.

This is not homework but just a question to myself. So I want to make sure myself understand the concept.

Thank you
 
Engineering news on Phys.org
It is a 6.2V zener, so anything over 6.2V and it will conduct. You have 1K from 17 volt so there is 11.3V drop across the resistor. Current drawn is 11.3/1000=11.3mA if there is no other component. Now if you put a 10K in parallel with the zener. it draw 0.62mA. BUT there are total of 11.3mA draw from the 1K, so 11.3-0.62=10.68mA still need to draw by the zener diode. So the zener still in reverse conduction and still hold 6.2V across. So the zener still regulate the voltage at the anode.

You can lower the 10K to say 1K. At 1K, it draw 6.2mA away from the junction of the anode. So the zener still conducting 11.3-6.2=5.1mA. So the zener diode still regulate the voltage.

But if the 10K is lower to 558Ω. At 6.2V, it draw 6.2/558=11.11mA. At this, the zener only draw 11.3-11.11=0.189mA. Almost to zero. The zener is at the edge of turning off. Any lower value than 558Ω, there will be no current into the zener and the zener turn off and the voltage will drop below 6.2V and you lost regulation.

This is called shunt regulation. The shunt regulator will draw the excess current that the load ( in your case the 10K) cannot draw. It will regulate the voltage until the load draw more than the current that the zener originally programmed to draw ( by the 1K). to increase the capability of regulation, you need to lower the 1K so at default, the zener draw more current. Then you will have more room for regulation.

For example if you reduce the 1K to 500Ω then the zener will draw 22.6mA to start. Then any load that draw less than 22.6mA will let the zener in regulation.
 
Thanks for the reply. I understood more now.
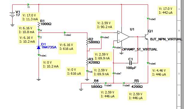
After listened to your explanation, I built the power supply with op-amp regulator in MultiSim. But I have some confusion:

How do the output of the Op Amp work with the pass transistor? I know the voltage of V(+) and V(-) of an op amp will be the same. But like in the very beginning, when V(+) and V(-) are not the same, what do the V(output) of the op amp do to make V(+) and V(-) the same?

I have searched online, it says when the current Iout which goes into the pass transistor increases, then the voltage coming out from the pass transistor will decreases. Is that the way it works?

Here is the circuit that I built in MultiSim:

u3ga9.jpg


Thank you.
 
Instead of feeding back a portion of U1's output, R4/R5 feed back a sample of the Probe6 signal, so OP-AMP operation causes the Probe6 signal to be proportional to the Probe3 signal. The transistor's emitter current is beta times the output current of the OP-AMP. Connect your external load between emitter and ground.
 

Similar threads

  • · Replies 38 ·
2
Replies
38
Views
5K
  • · Replies 32 ·
2
Replies
32
Views
4K
Replies
1
Views
3K
  • · Replies 16 ·
Replies
16
Views
4K
  • · Replies 7 ·
Replies
7
Views
5K
  • · Replies 14 ·
Replies
14
Views
2K
  • · Replies 13 ·
Replies
13
Views
5K
  • · Replies 24 ·
Replies
24
Views
3K
  • · Replies 10 ·
Replies
10
Views
3K
Replies
9
Views
5K