Pwrng a 1064nm Diode/Laser Pointer w/Voltage Regulation

  • Thread starter Thread starter BernyZa89
  • Start date Start date
  • Tags Tags
    Regulation
Click For Summary

Discussion Overview

The discussion revolves around powering a 1064nm laser diode for a portable laser project, focusing on voltage regulation and current control methods. Participants explore various approaches to achieve adjustable output power while addressing safety concerns and circuit design considerations.

Discussion Character

  • Exploratory
  • Technical explanation
  • Debate/contested
  • Homework-related

Main Points Raised

  • One participant mentions using lithium-ion batteries with specific voltage and current ratings to power the laser diode and seeks suggestions for voltage and current regulation.
  • Another participant suggests that laser diodes should be powered by controlling current rather than voltage, referencing the PT4115 IC as a potential solution.
  • Safety considerations are emphasized, including the importance of eye protection and controlling laser output to prevent accidents.
  • Discussion includes the design of current sink circuits using low-side NPN transistors to regulate current for the laser diode.
  • One participant proposes using LED driver ICs that can operate within a specified voltage range and provide adjustable current, while also mentioning the use of PWM for current regulation.
  • Concerns are raised about the implications of using PWM on the optical output of the laser, particularly for continuous wave applications.
  • Participants inquire about the specific application of the laser, with one stating the goal is to create a UV-emitting laser device for testing sunscreen.
  • There is a suggestion to prototype the circuit and a request for assistance in designing and building it, contingent on receiving updated specifications for the new laser component.

Areas of Agreement / Disagreement

Participants generally agree on the importance of controlling current for laser diodes, but there are differing opinions on the best methods to achieve this, including the use of PWM versus analog current regulation. The discussion remains unresolved regarding the optimal approach for the specific application.

Contextual Notes

Participants note the temperature dependence of the diode's forward voltage and the potential inaccuracies in setting optical output, indicating limitations in the proposed methods.

Who May Find This Useful

This discussion may be useful for students and hobbyists working on laser projects, particularly those interested in circuit design for laser diodes and voltage/current regulation techniques.

BernyZa89
Messages
12
Reaction score
1
Hello! I am a student working on a portable laser project. The laser is going to be powered by two lithium-ion batteries at 3.4A capacity and 3.7 Nominal voltage (4.2 charging voltage cut-off and 2.5 discharging voltage cut-off). I'm using voltage regulators to step up or step down voltages for the components.

I was informed by the optics student that he want to be able to vary the voltage to obtain different output power values. Unfortunately we've had problems with designing the laser since the 1064nm diode that we were going to use for the laser gave very poor results and we have to change that part. Now I am going to wait for my partner to decide on a laser pointer since this will be the next step.

This information might not be useful right now but we were looking into powering the diode (1064nm) up to 1.8V max at a current of 640.104 mA max. I wanted suggestions on how to power a diode or laser pointer and being able to lower and vary this voltage or current below that max voltage/current threshold. Should I used a voltage regulator and something after to vary the voltage or take a different approach?
 
Last edited by a moderator:
Engineering news on Phys.org
I admit I have never used laser diodes, but my understanding is that - just like LEDs - they are better powered by controlling current, not voltage. I have used PT4115 in several projects, but there are many other ICs designed exactly for that purpose.
 
  • Like
Likes   Reactions: artis, cabraham, DaveE and 2 others
Welcome again to PF. :smile:

First, just like in the woodworking TV show "This Old House", let's start with a quick safety briefing. Please be sure to follow all laser safety rules, including appropriate eye protection for anyone working on the setup (see the requirements for different laser optical power levels), and be sure to limit the area where laser light (especially invisible IR laser light) can be reflected into. You don't want a visitor to the lab who is across the room to accidentally get a reflection into their unprotected eyes. Thanks.

Next, you usually will control the optical output from LEDs and I think laser diodes too by varying and controlling the current, not the voltage. Check the laser diode datasheet to see what the output versus current curve looks like so you can plan your control curcuit.

Are you familiar with designing current sink circuits based on low-side NPN transistors with a sense resistor in the emitter circuit to provide feedback on the amount of current that is being sunk by the transistor (the diode is in the collector branch)?
 
  • Like
Likes   Reactions: BernyZa89
berkeman said:
Welcome again to PF. :smile:

First, just like in the woodworking TV show "This Old House", let's start with a quick safety briefing. Please be sure to follow all laser safety rules, including appropriate eye protection for anyone working on the setup (see the requirements for different laser optical power levels), and be sure to limit the area where laser light (especially invisible IR laser light) can be reflected into. You don't want a visitor to the lab who is across the room to accidentally get a reflection into their unprotected eyes. Thanks.

Next, you usually will control the optical output from LEDs and I think laser diodes too by varying and controlling the current, not the voltage. Check the laser diode datasheet to see what the output versus current curve looks like so you can plan your control curcuit.

Are you familiar with designing current sink circuits based on low-side NPN transistors with a sense resistor in the emitter circuit to provide feedback on the amount of current that is being sunk by the transistor (the diode is in the collector branch)?
Thank you for your answer! No I am not familiar with designing current sink circuits based on low-side NPN transistors... To tell you the truth this is my first design project in school. Any input or additional info in this subject will be greatly appreciated.
 
Here is the basic idea -- you sense the voltage across the bottom resistor to servo the current to the value that you want. This circuit servos it to a fixed value, but you can use a microcontroller (uC) or even just a potentiometer to servo to a range of currents:

1647983331792.png

https://www.eetimes.com/value-process-speeds-design-of-automotive-interior-lighting-part-2-the-switch-mode-power-supply-solution/

BTW, did you like my This Old House speech? :wink:
 
  • Like
Likes   Reactions: BernyZa89
Thanks yes I liked the This Old House speech :biggrin:. On the side I am fine because the optics engineering student has taken all the courses necessary for safety and the laser will be operated in a safe environment.
Someone suggested to do this: There are LED driver IC that will operate in the 3 to 6V input range and give you 640mA (adjustable). A "Buck" pwm will drop the voltage to 1.8V. What do you think about this?
 
BernyZa89 said:
Someone suggested to do this: There are LED driver IC that will operate in the 3 to 6V input range and give you 640mA (adjustable). A "Buck" pwm will drop the voltage to 1.8V. What do you think about this?
It depends on what the laser will be used for. If you want a continuous wave (CW) beam, you need to use the analog-type of current regulator that I posted the schematic of. Another way to regulate optical output of LEDs and laser diodes is to PWM their drive, but obviously you get a chopped-up optical beam time domain waveform when you use that approach.

Are you able to say what the applicaiton is?
 
  • Informative
  • Like
Likes   Reactions: Klystron and BernyZa89
If you are in a school laboratory why not just use a great big variable resistor (or rheostat)?
 
tech99 said:
If you are in a school laboratory why not just use a great big variable resistor (or rheostat)?
Temperature dependence of Vf on the diode temperature, low accuracy on setting the optical output, etc?
 
  • #10
berkeman said:
It depends on what the laser will be used for. If you want a continuous wave (CW) beam, you need to use the analog-type of current regulator that I posted the schematic of. Another way to regulate optical output of LEDs and laser diodes is to PWM their drive, but obviously you get a chopped-up optical beam time domain waveform when you use that approach.

Are you able to say what the applicaiton is?
Our design project idea is to create a dye laser with a self-contained laser cavity that can be swapped out. The end goal of this project is to create a UV-emitting laser device that is easy to operate and can be used effectively for UV absorption testing of sunscreen.
 
  • #11
berkeman said:
It depends on what the laser will be used for. If you want a continuous wave (CW) beam, you need to use the analog-type of current regulator that I posted the schematic of. Another way to regulate optical output of LEDs and laser diodes is to PWM their drive, but obviously you get a chopped-up optical beam time domain waveform when you use that approach.

Are you able to say what the applicaiton is?
Also we do want a continuous wave beam.
 
  • #12
BernyZa89 said:
Also we do want a continuous wave beam.
Okay, then you want to use low-side sensing of the current as I showed and use your control circuit to set the levels. Will you be prototyping the circuit for this? We can help you design and build it...
 
  • #13
berkeman said:
Okay, then you want to use low-side sensing of the current as I showed and use your control circuit to set the levels. Will you be prototyping the circuit for this? We can help you design and build it...
Yes I have to prototype it and would love the help thank you. Since my partner changed the laser diode (Pump source) to a different laser pointer. As soon as I get the numbers necessary for the new component I could sent you the new specs for it.
 
  • #14
Just post the datasheet link in this thread, and we will help you out.

Also, we need the overall specs -- how many optical power levels are you shooting for and to what accuracy across temperature?

We won't do all the work for you since this is schoowork, but we should be able to point you in the right direction...
 
  • #15
berkeman said:
Just post the datasheet link in this thread, and we will help you out.

Also, we need the overall specs -- how many optical power levels are you shooting for and to what accuracy across temperature?

We won't do all the work for you since this is schoowork, but we should be able to point you in the right direction...
Definitively I will do that. I also understand you can't do all the work, but I appreciate all the help that you can give me specially since we're behind in this project due to the lack of parts (You know problems with delivery from China) and another partner having trouble understanding a 1-D array sensor that we're using to read the wavelength of the laser. By the way another thing that I have not mention is that we're using the MSP4306989 microcontroller to read the values so I don't know if this helps you or not, but maybe it will be easier just to use a potentiometer to change the current.
 
  • #16
BernyZa89 said:
we're using the MSP4306989 microcontroller to read the values so I don't know if this helps you or not, but maybe it will be easier just to use a potentiometer to change the current.
It depends on the specs of your project. :wink:
 
  • #17
BernyZa89 said:
Our design project idea is to create a dye laser with a self-contained laser cavity that can be swapped out. The end goal of this project is to create a UV-emitting laser device that is easy to operate and can be used effectively for UV absorption testing of sunscreen.
First, the other comments are on target. So I won't add mine. Except that for quick tests you can control the diode current if you have a large enough series resistor and you vary the voltage. It's not the best design, but might be quick to kludge in your lab. In any case it is ultimately the diode current you care about.

However, sorry to rain on your parade, but if you want a laser to actually do other stuff, you really should be shopping, not designing. There are a wide range of laser manufacturers out there that have stuff to sell. Yes, it's expensive, but this strikes me as analogous to wanting to go buy a bunch of groceries and building your own car instead of buying one, you know, because they are expensive.

BTW, in my experience dye lasers are a monumental PIA, although I only (briefly) saw the high power, high performance versions. Be careful with the chemicals some are quite nasty.
 
  • Like
Likes   Reactions: BernyZa89
  • #18
berkeman said:
It depends on the specs of your project. :wink:
Ok understood. Well I can give you a more direct answer on that once I talk to the optics engineering student. Sorry to ask you another question. So basically the microcontroller will read the values from a photodiode and 1-D array sensor to obtain the wavelength and power and LCD will display this values. I wanted to know if a normal voltage regulator is enough to supply power to the Microcontroller?
 
  • #19
BernyZa89 said:
Ok understood. Well I can give you a more direct answer on that once I talk to the optics engineering student. Sorry to ask you another question. So basically the microcontroller will read the values from a photodiode and 1-D array sensor to obtain the wavelength and power and LCD will display this values. I wanted to know if a normal voltage regulator is enough to supply power to the Microcontroller?
As for the voltage regulator for the uC, again it depends on the specs. What are the input and output voltages? What is the required output current? etc.

Also, something that you will find iMportant in your EE work is to understand the power supply noise specs and how those affect your mixed signal (analog and digital) circuit. For example, if you have a uC controlled WiFi module, it's extremely important to separate the power distribution to the digital/uC and analog/WiFi portions of the module. If you don't do that well, you will desensitize your WiFi RF receiver and have a very sub-par product.
 
Last edited:
  • Like
Likes   Reactions: BernyZa89
  • #20
berkeman said:
As for the voltage regulator for the uC, again it depends on the specs. What are the input and output voltages? What is the required output current? etc.

Also, something that you will find inportant in your EE work is to understand the power supply noise specs and how those affect your mixed signal (analog and digital) circuit. For example, if you have a uC controlled WiFi module, it's extremely important to separate the power distribution to the digital/uC and analog/WiFi portions of the module. If you don't do that well, you will desensitize your WiFi RF receiver and have a very sub-par product.
The battery is supplying a 3.7 Nominal voltage (4.2 charging voltage cut-off and 2.5 discharging voltage cut-off), VCC is 3V and Active Mode Supply Current Into VCC Excluding External Current at 16MHz and 0 % cache hit ratio is 2.675 mA (basically the highest current given in the specs). I don't know if I'm missing any other info. Here is the datasheet: https://www.ti.com/lit/ds/symlink/m...s%3A%2F%2Fwww.ti.com%2Fproduct%2FMSP430FR6989
 
  • #21
BernyZa89 said:
The battery is supplying a 3.7 Nominal voltage (4.2 charging voltage cut-off and 2.5 discharging voltage cut-off), VCC is 3V and Active Mode Supply Current Into VCC Excluding External Current at 16MHz and 0 % cache hit ratio is 2.675 mA (basically the highest current given in the specs).
Are you going to use that same battery to feed the laser diode drive circuit? If so, you will likely use a boost circuit to give you a higher voltage for that circuit. What supply voltage does the 1-D sensor circuit require?

It looks like that uC can run down to 1.8V, so you could maybe use a Low-Dropout (LDO) linear voltage regulator between the battery and the uC. Alternately, you could run the uC at 3.3V and use a buck-boost type of DC-DC converter circuit...
 
  • Like
Likes   Reactions: BernyZa89
  • #22
The project takes two 3.7 Nominal Voltage lithium-ion rechargeable batteries in parallel (4.2 charging voltage cut-off and 2.5 discharging voltage cut-off) and will need to regulate the voltage to three different voltages which are 12V, 5V, and 3.3V. What will be the best set up?

I was thinking of two ways. One being boosting the voltage from 3.7V to 12V and then using that 12V to step down to 5V. After that using the 5V and step down the voltage to 3.3V.

The other way is boosting the voltage to 12V and 5V from the 3.7V battery, and use a boost-buck converter for the 3.3V because of the battery range of 4.2 to 2.5V
 
  • #23
BernyZa89 said:
The other way is boosting the voltage to 12V and 5V from the 3.7V battery, and use a boost-buck converter for the 3.3V because of the battery range of 4.2 to 2.5V
That is probably how I would do it, but it depends on the noise specs and use for each supply rail.

Going back to the example of the uC + WiFi module that I mentioned earlier, you would want a clean voltage rail for the WiFi module, so you would likely gang a DC-DC circuit with an LDO linear regulator to efficiently get you close to the desired supply voltage, and use the linear LDO to smooth out the DC-DC ripple.

What are the current requirements and allowed ripple for each output rail? What is the AHr rating of your battery system with the 2 parallel batteries? How long does this battery-supplied system need to run on a single charge?

(And keep in mind that if you parallel 2 batteries, they have to be the same exact type and have the same purchase history and charging history, so basicall installed brand new and fully charged separately, and from then on connected and charged together)
 
  • #24
berkeman said:
That is probably how I would do it, but it depends on the noise specs and use for each supply rail.

Going back to the example of the uC + WiFi module that I mentioned earlier, you would want a clean voltage rail for the WiFi module, so you would likely gang a DC-DC circuit with an LDO linear regulator to efficiently get you close to the desired supply voltage, and use the linear LDO to smooth out the DC-DC ripple.

What are the current requirements and allowed ripple for each output rail? What is the AHr rating of your battery system with the 2 parallel batteries? How long does this battery-supplied system need to run on a single charge?

(And keep in mind that if you parallel 2 batteries, they have to be the same exact type and have the same purchase history and charging history, so basicall installed brand new and fully charged separately, and from then on connected and charged together)
Maybe is ignorance in the subject but we are not using WiFi for our device. The microcontroller will read the values directly from the sensors to be displayed on the LCD.
 
  • #25
BernyZa89 said:
Maybe is ignorance in the subject but we are not using WiFi for our device. The microcontroller will read the values directly from the sensors to be displayed on the LCD.
Yeah, sorry if my attempt at adding extra design hints is confusing your efforts. My point was that if you need a clean power rail for something (like a radio receiver module), you will not 1) feed it directly with a DC-DC output, which contains ripple at the switching frequency and 2) share any power supply distribution impedance or ground return impedance with any other circuitry (like your uC circuit).

If your laser diode circuit noise figure is not that big of a deal, probably you can feed that supply rail directly from a DC-DC converter output from the batteries.

It would of course be helpful to see a block diagram of the system along with the specifications for each block (input voltage and current, input noise requirements, etc.). But I understand that this is a project under development. Still, such a diagram and specs should be on your to-do list to create and refine... :smile:
 
  • Informative
Likes   Reactions: Klystron
  • #26
BernyZa89 said:
The project takes two 3.7 Nominal Voltage lithium-ion rechargeable batteries in parallel (4.2 charging voltage cut-off and 2.5 discharging voltage cut-off) and will need to regulate the voltage to three different voltages which are 12V, 5V, and 3.3V. What will be the best set up?

I was thinking of two ways. One being boosting the voltage from 3.7V to 12V and then using that 12V to step down to 5V. After that using the 5V and step down the voltage to 3.3V.

The other way is boosting the voltage to 12V and 5V from the 3.7V battery, and use a boost-buck converter for the 3.3V because of the battery range of 4.2 to 2.5V
This answer depends on the current loads for each output and what your efficiency requirements are. For light loads and low efficiency I like the idea of making 12V from a SMPS and then using linear regulators for the other stuff. For heavier loads, you'll want separate SMPS or a multiple output topology. There are really a huge number of options about how to do this. Do you want a simple design, do you want a cheap design, small footprint, high efficiency, etc.?

Look at the Analog Devices and/or TI websites for help with the PS design. You will most likely end up buying one of their parts and using it like they tell you to. Engineering rule #1: don't design things that you can copy from someone else. Their app engineers are paid to do these designs for you.

Other suppliers will sell you a small brick that does the whole DC-DC conversion function. Digikey lists thousands of these products in stock. Look at manufacturers like Analog, TI, Traco, CUI, Murata...
 
  • Like
Likes   Reactions: hutchphd
  • #27
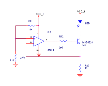
At first we wanted to power the diode and be able to vary the current to vary the output power of the laser, but at this point we want to just be able to take the original input DC supply (Lithium-ion batteries 3.7V Nominal) and be able to power the diode at a constant current of 290.122 which in the I-V curve equals 1.557V (This will produce about 94mW output power). Which would be the best approach to do this?
 
  • #28
You can try something like this:

20220404_112337.jpg
 
  • Like
Likes   Reactions: berkeman
  • #29
DaveE said:
You can try something like this:

View attachment 299403
Nice idea. Be sure to help him select a heat sink and mounting strategy. :smile:
 
  • #30
berkeman said:
Nice idea. Be sure to help him select a heat sink and mounting strategy. :smile:
Nope. I thought about that, but it's a rabbit hole. If he can't figure out the basics, like that stuff, then he shouldn't do it.

The problem designers face is either you do the whole design, with all of the details so an assembler can build it and the responsibility for correctness, or you throw out ideas for other EEs. Everything in between is like an attractive nuisance, tricking people into thinking they have the complete answer. I did add the "T" at the end of the P/N, a clue so subtle that the only people that see it are those that didn't need it.

However, I will toss out my standard advice: Read the Datasheet, the whole g#$ d%$@ thing, even the footnotes.
 

Similar threads

  • · Replies 12 ·
Replies
12
Views
3K
  • · Replies 38 ·
2
Replies
38
Views
5K
  • · Replies 16 ·
Replies
16
Views
4K
  • · Replies 13 ·
Replies
13
Views
5K
  • · Replies 21 ·
Replies
21
Views
3K
  • · Replies 2 ·
Replies
2
Views
2K
Replies
1
Views
2K
  • · Replies 13 ·
Replies
13
Views
4K
Replies
5
Views
3K
  • · Replies 3 ·
Replies
3
Views
7K