Transfer function question opamp + voltage divider

Click For Summary

Discussion Overview

The discussion revolves around finding the current through a resistor (Rc) in a circuit involving an operational amplifier (op-amp) and a voltage divider. Participants explore the complexities introduced by adding a voltage divider network and seek methods to express the output voltage (Vfb) in relation to the input voltage (Vin). The conversation includes attempts at mathematical modeling and circuit analysis techniques.

Discussion Character

  • Exploratory
  • Technical explanation
  • Mathematical reasoning
  • Debate/contested

Main Points Raised

  • One participant proposes a method to find the current Ic through Rc using the equation Ic = (Vin - Vout)/Rc, but notes complications arise when a voltage divider is added.
  • Another participant suggests that determining the voltage at a specific node (v_A) is necessary to express Ic in terms of v_A and v_o.
  • Concerns are raised about the inclusion of resistors in the circuit affecting the results, specifically questioning the absence of R2 in the calculations.
  • Participants discuss the potential need for a systematic approach, such as nodal analysis, to handle the increased complexity of the circuit.
  • There is a suggestion that the op-amp's properties could simplify the analysis by affecting the potentials at its inputs.
  • One participant emphasizes the importance of writing node equations systematically, especially as the number of nodes increases.
  • Another participant mentions that while simplifications can be beneficial, using a systematic method may be more efficient when the solution path is unclear.
  • There is a request for guidance on finding the voltage at node v_A in terms of Vin, indicating ongoing uncertainty in the calculations.
  • A later post indicates that the original poster (OP) is actively engaged and plans to revisit the problem after some time.
  • The OP shares a new equation for Ic after performing some calculations, indicating progress in their understanding.

Areas of Agreement / Disagreement

Participants express various viewpoints on the best approach to solve the problem, with some advocating for systematic methods while others suggest looking for simplifications. There is no consensus on a single method or solution, and the discussion remains open-ended with ongoing questions and attempts at clarification.

Contextual Notes

Participants note the complexity introduced by additional components in the circuit and the need for clear definitions of variables. Some mathematical steps remain unresolved, particularly in expressing Vfb in terms of Vin.

Dextrine
Messages
102
Reaction score
7
〖 mod note: moved from technical forum, so template is missing 〗
〖 mod note: click on thumbprint image to see legible image 〗

I was wondering if anyone could provide some more insight as to how to find the current through Rc. The first picture TRANSFER1 I can find the current Ic through Rc by the following method:
TRANSFER1.JPG

Ic = (Vin - Vout)/Rc
Vout = -Vin(1/(R*s*C))

Ic = Vin(1+1/(R*s*C))

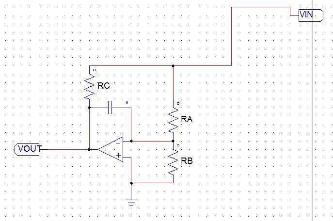
However, if I add a voltage divider network before the input, the problem becomes much more difficult for me here is my latest attempt:
TRANSFER2.JPG

Ic = (Vin - Vout - I1*R1)/Rc
Vout = (-Vin+I1*R1)/(Ra*s*C)

Ic = Vin + (Vin-I1*R1)/(Ra*s*C) - I1*R1.

Now the problem is that this current will be multiplied by CTR from an optocoupler then multiplied by a pullup resistor to get a voltage Vfb on the other end.
There's no way I can think of to write this equation as Vfb/Vin.

I'm essentially modelling a TL431 and an optocoupler per the following: http://www.onsemi.com/pub_link/Collateral/TND381-D.PDF on page 18I appreciate any help and if this is not the appropriate place to post this, please let me know where I can. I'll keep trying and if I figure it out I'll update this post.
Thanks in advance.
 
Last edited by a moderator:
Physics news on Phys.org
I should have clarified, Ic is the current through Rc.
 
So you're interested in the current through RC.

If we denote ##v_A## as the voltage at the node where 4 resistors join, then you have

##i_{R_C}\ =\ \dfrac{v_A\ -\ v_o}{R_C}##

and this leaves you needing to determine ##v_o## in terms of ##v_A## [easy]
and finally ##v_A## in terms of ##v_{in}## [not too difficult].
 
  • Like
Likes   Reactions: Dextrine
Dextrine said:
Now the problem is that this current will be multiplied by CTR from an optocoupler then multiplied by a pullup resistor to get a voltage Vfb on the other end.
There's no way I can think of to write this equation as Vfb/Vin.

The ON Semi TechNote you linked shows that if you have an expression for Ic, Vfb is just Vfb = CTR*Rpullup*Ic. So if you have an expression for Ic such that Ic/Vin = expr, then Vfb/Vin = CTR*Rpullup*expr; this part is easy.

Regarding your result for Ic when R1 and R2 are added to the circuit, wouldn't you expect R2 to be involved in the result? Since your result doesn't include R2 we know right away it's not correct.

Your result so far: Ic = Vin + (Vin-I1*R1)/(Ra*s*C) - I1*R1 includes I1, which you don't know yet.

With R1 and R2 added, the complexity of the circuit has increased enough that it might be time to use a systematic method of solution. It wouldn't be too hard to just write the node equations and solve for the voltage across Rc in terms of two of the node voltages.
 
NascentOxygen said:
So you're interested in the current through RC.

If we denote ##v_A## as the voltage at the node where 4 resistors join, then you have

##i_{R_C}\ =\ \dfrac{v_A\ -\ v_o}{R_C}##

and this leaves you needing to determine ##v_o## in terms of ##v_A## [easy]
and finally ##v_A## in terms of ##v_{in}## [not too difficult].
Luckily, I had gotten to that point as well, however I am having difficulty with finding Va in therms of Vin. Any way you could point me in the right direction? Modeling that first portion as a voltage divider doesn't seem to work either.
 
  • Like
Likes   Reactions: Dextrine
The Electrician said:
Do you know how to do a nodal analysis? See: https://en.wikipedia.org/wiki/Nodal_analysis

You have 4 nodes so you'll need 4 equations for a nodal analysis.
I will definitely look into this thanks!
 
The Electrician said:
You have 4 nodes so you'll need 4 equations for a nodal analysis.
Have you taken into account the effect that the op-amp has on the potentials at its inputs?
 
  • Like
Likes   Reactions: Dextrine
  • Like
Likes   Reactions: Dextrine
  • #11
I'm not sure how to answer your question. I just looked at the topology of the circuit to determine the number of nodes. I see the input node Vin, the node you designated VA, the minus input, and the Vout node; that's 4 nodes. I am not counting the reference node as is commonly done when enumerating the nodes to be solved.
 
  • Like
Likes   Reactions: Dextrine
  • #12
The Electrician said:
I'm not sure how to answer your question. I just looked at the topology of the circuit to determine the number of nodes. I see the input node Vin, the node you designated VA, the minus input, and the Vout node; that's 4 nodes. I am not counting the reference node as is commonly done when enumerating the nodes to be solved.
I don't want to give too much away until the OP has had a chance to make an attempt, but I'm hinting that the op-amp is going to force the potential difference between its inputs to a certain value that will simplify the analysis. Also, the input will not be an essential node since it's a "fixed" potential offset from the ground reference.
 
  • Like
Likes   Reactions: Dextrine
  • #13
Even though the input is not an "essential" node, it can still be included in the nodal solution, and to do so can have advantages on occasion.

I know that there may be various ways to simplify solutions to any given problem, but what I suggest to students when the number of nodes begins to increase is this: rather than spend time searching for simplifications, just use a systematic method. Enumerate the nodes and write the node equations.

If there are N nodes, a simplified method may be possible using only N-1 equations. But how much time will be spent looking for the simplification? It might be quicker to write one more node equation, since the writing of node equations is generally easy, and solving simultaneous linear equations is quick in this day and age of computer solvers.

It's good for the beginning student to gain experience in circuit analysis, and looking for simplifications contributes toward that experience. But I think it's also good to consider a systematic method if a simplification isn't apparent fairly soon. That's why I said in post #4 "With R1 and R2 added, the complexity of the circuit has increased enough that it might be time to use a systematic method of solution."

In post #5 he's asking for another nudge which I assume you will give him. I thought It would be good to suggest another method as well.
 
  • Like
Likes   Reactions: Dextrine
  • #14
I agree that students should have a systematic method to apply when the way forward is not obvious, and yes, modern solvers make this a practical option. It doesn't help much on exam questions though, where access to computer based solvers may be curtailed.

Students should be able to recognize essential nodes to minimize the number of equations that need to be written. They should also be able recognize and use the properties of the ideal op-amp to their advantage. It takes only a moment to do this preliminary analysis by inspection and can save quite a bit of time and effort in what follows.
 
  • Like
Likes   Reactions: Dextrine
  • #15
I think he's waiting for the extra nudge from you. :smile:
 
  • Like
Likes   Reactions: Dextrine
  • #16
The Electrician said:
I think he's waiting for the extra nudge from you. :smile:
I think the OP should be able to take a hint or two from our discussion and try a few things. I'd like to see what he (or she) can do with what's been offered so far. If @Dextrine needs more help then s/he can let us know what problem s/he's run into.
 
  • Like
Likes   Reactions: Dextrine
  • #17
Dextrine said:
I am having difficulty with finding Va in therms of Vin. Any way you could point me in the right direction?
[/size]Recognize that RA has one end earthed (virtual earth).
 
  • #18
I'm here and I'm not waiting for more nudges! I just won't get a chance to try again until tomorrow since I'm kind of busy today. Looking forward to giving it another go.
 
  • Like
Likes   Reactions: gneill
  • #19
Alrighty so after some math, I have the following:
[tex]I_c = -V_in/R_c*(1/(R_a*C*s-x*R_1*R_a*C*s)-1/(1-x*R_1)) where x = -1/(R_a*R_c*C*s)-1/R_c-1/R_a-1/R_2[/tex]

Hopefully my latex code is ok, can't remember how to use it too well.
 
  • #20
Your latex didn't produce a nice looking result, easily readable by humans; oh, well.

Making the substitution for your auxiliary variable x, I get a reasonably nice looking final expression:

CTR1.png


I solved it by doing a full nodal analysis using the 4 nodes:
V1 = Vin
V2 = junction of 4 resistors; also called Va in post #3
V3 = minus input of opamp
V4 = Vout

Then taking the difference V2-V4 (same as Va-Vout) and dividing by Rc, we get an expression for Ic

CTR2.png


I get the same thing you got. I actually did this on my HP50g calculator, but to get something I could paste here, I re-did it in Mathematica.
 
  • #21
Nice! Thanks a lot for your help! This is awesome glad I finally got it. Now, one final question (i'm pretty sure my intuition is right but i'll double check by asking you)

I have a transfer function already that I need to multiply by the transfer function of the optocoupler/tl431. The gain of the compensation loop AT the crossover frequency should be the inverse of the plant transfer function AT the crossover frequency right?
 
  • #22
That sounds about right, but it would be necessary to know the details of your full system to know for sure.
 
  • Like
Likes   Reactions: Dextrine
  • #23
  • #24
For me to say more would require me to put in a lot of work studying the full extent of what you're doing. I'm sorry, but I can't devote that much time to the task. Quick to answer questions like the one in this thread I can do. Good luck with your project.
 
  • Like
Likes   Reactions: Dextrine
  • #25
The Electrician said:
For me to say more would require me to put in a lot of work studying the full extent of what you're doing. I'm sorry, but I can't devote that much time to the task. Quick to answer questions like the one in this thread I can do. Good luck with your project.
Thanks, no problem at all, you have helped a lot. It was more just a question that, if it was easy to answer, would be cool but I don't expect you to do any deep level of work at all, that's for me to do. Thanks again though!
 
  • #26
The Electrician said:
Your latex didn't produce a nice looking result, easily readable by humans; oh, well.

Making the substitution for your auxiliary variable x, I get a reasonably nice looking final expression:

View attachment 111972

I solved it by doing a full nodal analysis using the 4 nodes:
V1 = Vin
V2 = junction of 4 resistors; also called Va in post #3
V3 = minus input of opamp
V4 = Vout

Then taking the difference V2-V4 (same as Va-Vout) and dividing by Rc, we get an expression for Ic

View attachment 111974

I get the same thing you got. I actually did this on my HP50g calculator, but to get something I could paste here, I re-did it in Mathematica.

I think your answer might be missing a factor of [tex]R_1[/tex] being multiplied by [tex]R_2*R_A*R_C*C*s[/tex]
I've done and redone the problem using Mathics (like a free mathematica) and keep getting that extra factor of R1 that you don't have.
NEVERMIND I found my error in typing in my values
 

Similar threads

  • · Replies 3 ·
Replies
3
Views
2K
  • · Replies 16 ·
Replies
16
Views
5K
  • · Replies 12 ·
Replies
12
Views
3K
  • · Replies 3 ·
Replies
3
Views
4K
  • · Replies 20 ·
Replies
20
Views
4K
  • · Replies 2 ·
Replies
2
Views
6K
  • · Replies 4 ·
Replies
4
Views
4K
  • · Replies 1 ·
Replies
1
Views
2K
Replies
2
Views
5K
  • · Replies 3 ·
Replies
3
Views
3K