What is the connection between x^2 and a square shape?

Click For Summary

Discussion Overview

The discussion revolves around the relationship between the mathematical expression y = x² and the geometric concept of a square. Participants explore whether there is a meaningful connection between the two, particularly in the context of area and dimensions.

Discussion Character

  • Conceptual clarification
  • Debate/contested

Main Points Raised

  • One participant notes that y = x² represents a parabola and questions the connection to a square shape, suggesting that the only link is in the pronunciation of "x squared."
  • Another participant explains that the y-axis in the context of y = x² represents area, indicating that for a square with side length x, the area is x².
  • A participant points out that a diagram presented as a square is actually a rectangle, which could lead to confusion regarding area calculations.
  • Further clarification is provided that x² represents the area of a square with side length x, while y = x³ relates to the volume of a cube, emphasizing that the shapes of the graphs do not correspond to solid figures.
  • One participant acknowledges a mistake in identifying a shape, which may contribute to the confusion in the discussion.

Areas of Agreement / Disagreement

Participants express differing views on the connection between the equation and the square shape. While some clarify that y = x² relates to the area of a square, others maintain that there is no direct connection beyond the terminology used.

Contextual Notes

There are unresolved aspects regarding the interpretation of diagrams and the definitions of shapes, which may affect the understanding of the relationship between the equation and the geometric concept.

pairofstrings
Messages
411
Reaction score
7
Hello.
The curve y = x2 is a parabola that looks like this:
parabola_zpshi9dc55l.png


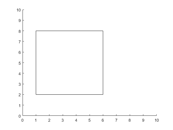
I have a shape Square that looks like this:
square_zpseaoxh72l.png


What I am noticing is that if I consider the equation y = x2 and also the shape Square, I find that there is no connection between them but the equation y = x2 is pronounced as x-square.

Can someone please clarify the link between Square shape and the equation y = x2?

Thanks!
 

Attachments

  • parabola_zpshi9dc55l.png
    parabola_zpshi9dc55l.png
    21.7 KB · Views: 1,039
  • square_zpseaoxh72l.png
    square_zpseaoxh72l.png
    1.5 KB · Views: 1,117
Mathematics news on Phys.org
Your second diagram shows a square where the x-axis side is 6 units long and the y-axis side is 6 units long.

So the x-axis and y-axis represents length in some unit of measure like feet or meters.

Your first diagram is different in that the y-axis represents area ie feet^2 or meters^2 and so given some x units in feet or meters you can look at its y-value to get the area of a square with sides that x units long. If you look at 6 on the x-axis you will see the y value = 36 which is the area of your square.

There is nothing more to see here.
 
pairofstrings said:
I have a shape Square that looks like this:
View attachment 227977
You realize that is not a square, right? It is a five by six rectangle.
 
  • Like
Likes   Reactions: jedishrfu
jbriggs444 said:
You realize that is not a square, right? It is a five by six rectangle.

Good catch, I didn't see that. It could be the source of confusion ie 30 units^2 =/= 36 units^2
 
##x \cdot x## or ##x^2## (read as x squared) is the area of a square x units on a side.
##x \cdot x \cdot x## or ##x^3## (read as x cubed) is the volume of a cube x units on a side.
For exponents 4 or higher, ##x^4, x^5, \dots## are just read as x to the fourth power, x to the fifth power, and so on.

As @jedishrfu already said, there is no direct connection between the parabola ##y = x^2## and a square, other than this function gives you the area of a square x units on a side. In the same way, the graph of ##y = x^3## gives you the volume of a cube x units on a side, but the shape of the graph does not appear as a solid figure of any kind.
 
Deleted. Mark beat me to it.
 

Similar threads

  • · Replies 9 ·
Replies
9
Views
2K
  • · Replies 22 ·
Replies
22
Views
3K
  • · Replies 16 ·
Replies
16
Views
4K
  • · Replies 2 ·
Replies
2
Views
2K
  • · Replies 4 ·
Replies
4
Views
1K
  • · Replies 7 ·
Replies
7
Views
2K
  • · Replies 18 ·
Replies
18
Views
5K
  • · Replies 18 ·
Replies
18
Views
3K
  • · Replies 5 ·
Replies
5
Views
2K
  • · Replies 1 ·
Replies
1
Views
2K