AB YOUR ANSWER: "Understanding the Ratio Detector Circuit: Explanation and Tips

  • Thread starter Thread starter gabrigam66
  • Start date Start date
  • Tags Tags
    Detector Ratio
Click For Summary
SUMMARY

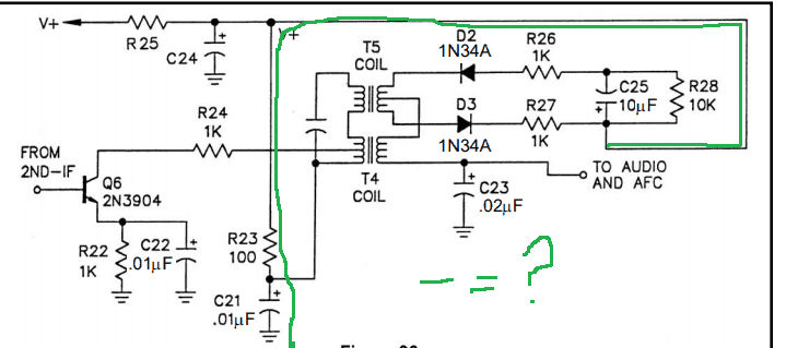
The discussion centers on a ratio detector circuit, specifically addressing the connection marked in green by the user. The expert clarifies that this connection represents two paths: one supplying the + voltage to capacitor C25, which modulates the signal for audio and Automatic Frequency Control (AFC), and the other providing collector current to transistor Q26 via the primary of a multi-winding transformer. This explanation highlights the dual functionality of the connection in the circuit's operation.

PREREQUISITES
  • Basic understanding of electronic circuits
  • Familiarity with capacitors, specifically C25 in ratio detector circuits
  • Knowledge of transistors, particularly Q26 in circuit applications
  • Understanding of transformers and their role in signal modulation
NEXT STEPS
  • Research the function of ratio detector circuits in audio applications
  • Learn about Automatic Frequency Control (AFC) mechanisms
  • Study the role of multi-winding transformers in electronic circuits
  • Explore the characteristics and applications of transistors in signal processing
USEFUL FOR

Electronics enthusiasts, circuit designers, and students studying signal processing who seek to deepen their understanding of ratio detector circuits and their components.

gabrigam66
Messages
2
Reaction score
1
TL;DR
Ratio Detector connection question
Hi,

I built the attached ratio detector circuit and it works but I can't understand the reason for the connection marked in green.

I need an explanation, please.

Thanks in advance.

GR
 

Attachments

  • ratiodetector.png
    ratiodetector.png
    25.7 KB · Views: 276
Engineering news on Phys.org
What you have marked is not one path, it's two paths. The horizontal line along the top is the circuit's + supply. It is taken to one end of C25, and the detector modulates it to form the audio and AFC signal. The + supply is also taken to the primary of the multi-winding transformer to supply the collector current for Q26.
 
  • Like
Likes   Reactions: jim mcnamara
thank for your Replay-

G.
 
  • Like
Likes   Reactions: berkeman

Similar threads

  • · Replies 16 ·
Replies
16
Views
4K
  • · Replies 2 ·
Replies
2
Views
2K
Replies
1
Views
2K
  • · Replies 17 ·
Replies
17
Views
3K
Replies
0
Views
2K
Replies
7
Views
9K
Replies
4
Views
2K
  • · Replies 15 ·
Replies
15
Views
3K
  • · Replies 12 ·
Replies
12
Views
5K
  • · Replies 1 ·
Replies
1
Views
2K