An ambigious optical system with ambigious solutions [JEE Adv - 20`16]

Click For Summary

Homework Help Overview

The discussion revolves around an optical system involving a convex spherical mirror and a lens, as presented in a JEE Advanced exam question. The problem is considered ambiguous, with various conflicting solutions proposed online, leading to uncertainty about the correct approach and interpretation of the setup.

Discussion Character

  • Mixed

Approaches and Questions Raised

  • Participants explore different methods for solving the problem, including applying the mirror formula under varying assumptions about ray orientation and the impact of tilting the mirror. There are questions about the validity of these methods, particularly regarding the treatment of paraxial rays and spherical aberration.

Discussion Status

Participants are actively questioning the assumptions made in various proposed solutions. Some suggest that the ambiguity of the question may indicate it is out of scope for the syllabus. There is a recognition of the need for clarity regarding the application of the mirror formula and the effects of spherical aberration, with no clear consensus reached.

Contextual Notes

There are noted discrepancies in the problem statement, such as the distance between the lens and the mirror, which may contribute to the confusion. Participants also mention the importance of ray-diagrams and the selection of appropriate rays for accurate image positioning.

BlazenHammer
Messages
5
Reaction score
1
Homework Statement
A small object is placed 50 cm to the left of a thin convex lens of focal length 30 cm. A convax
spherical mirror of radius of curvature 100 cm is placed to the right of the lens at a distance of 40
cm. The mirror is tilted such that the axis of the mirror is at an angle θ = 30º to the axis of the
lens, as shown in the figure.

If the origin of the coordinate system is taken to be at the centre of the lens, the coordinates (in
cm) of the point (x, y) at which the image is formed are
(A) (0, 0) (B) (50 – 25##\sqrt{3}##,25) (C) (25,25##\sqrt{3}##) (D) (125 /3,25##\sqrt{3}##)
Relevant Equations
The usual formula in Geometrical Optics.(Although I'm doubtful if they are applicable to this problem)
jeeadv16optics.png


This problem was asked in one of the most prestigious exams in India: JEE Advanced, unfortunately it was considered to be ambiguous for the scope of given examination and hence no official answer is issued for it as such.(BONUS marks to all)

And so many solutions were posted on Internet which are conflicting in physical principle with each other.

(i) Some are able to arrive at the (supposedly) correct answer (C)(25, ##25\sqrt{3}##) (during the time of their publication) by applying mirror formula and assuming that rotation just changes orientation of reflected ray and preserves length, so image formed(by spherical mirror) is such that it radius vector is 50cm from mirror vertex just oriented 60 degree axis and proceed to do little trigonometry to arrive at answer.

(ii)Some of the solution on internet(again during the time of their publication) , first calculate the image formed by lens and then go on to calculate the image projection on the (now tilted) axis of spherical mirror, using that projection on axis as image, they apply the mirror formula , and locate the corresponding image which comes out in terms of some nasty surds and then assume since the only option closest to their answer is (C) hence they option C is correct

(iii) Recent one assumes this was a wrong question(hence awarded BONUS) as it was out of scope of syllabus.

What is my take on it?

I think (i) and (ii) are wrong because the mirror formula they use is only valid for paraxial rays since the mirror is tilted by 30 degrees so do the angle subtended by rays which ought to be paraxial increases by massive 30 degrees and after a little cheating(manual raytracing) I found that indeed it subtends a significant angle

Where am I stuck ?

Maybe I'm wrong and (i) and (ii) are correct as I'm not the most brightest of the lot?

Even If everyone is incorrect here and its out of scope of syllabus I want to know how to tackle this kind of optical system , just for the sake of curiosity

I have one more question:

Is the projection of image voodo on the titled axis of spherical mirror done by (ii) guys is correct to apply mirror formula ? Is it physcially correct ( I feel uneasy to accept it because I don't think I've understood it correctly)
 
Physics news on Phys.org
By any chance is this the same question ?
 
Last edited:
Why is (i) wrong? If a laser pointer is used then the image of laser pointer will certainly be rotated by 60°. I am not sure about the sharpness of image though

Why is (ii) wrong? The lens takes in rays from all directions coming from the object. Ignoring spherical aberrations(because of ideal conditions), the rays converge to form the image but are reflected by mirror to form final image. Since rays are in all directions , some will be paraxial to the tilted mirror axis.
 
Aurelius120 said:
By any chance is this the same question ?
Your link doesn’t work. You mean https://www.physicsforums.com/threads/rotation-of-spherical-mirrors.1063511. The distance between lens and mirror is slightly different.

As I concluded at that thread, the correct approach is to apply the standard formula to the mirror, using the image from the lens as the object and the axis of the mirror as being at 30°. That's method (ii), if I am reading it correctly.
Taking a horizontal axis is wrong because of spherical aberration. One must take the axis as the line through the object and the centre of curvature.
 
There appear to be some mistakes in the question which could cause confusion.

BlazenHammer said:
Homework Statement: ... A convax [sic] spherical mirror ... is placed to the right of the lens at a distance of 40cm.
But the diagram shows this distance as 50cm.

BlazenHammer said:
On this diagram, the coordinates of the mirror’s centre are shown as ##(50 - 50\sqrt3 , -50)## cm. Check the x-coordinate.

Also, note that a ray-diagram (to scale) would give the approximate image position and should enable incorrect answers from the list to be eliminated.
 
Steve4Physics said:
a ray-diagram (to scale) would give the approximate image position
Yes, but which rays? If you pick the wrong ones, spherical aberration could lead to a significantly different answer.
 
haruspex said:
As I concluded at that thread, the correct approach is to apply the standard formula to the mirror, using the image from the lens as the object and the axis of the mirror as being at 30°. That's method (ii), if I am reading it correctly.
I think method (ii) is the approach in my first post on the other thread
1000018439.jpg

Here the axis is tilted at ##30°##
haruspex said:
Taking a horizontal axis is wrong because of spherical aberration. One must take the axis as the line through the object and the centre of curvature.
While this one is the one we finally used:
1000018428.jpg

Here the axis is through the object and center of curvature

In either case, the answer doesn't match
 
haruspex said:
Yes, but which rays? If you pick the wrong ones, spherical aberration could lead to a significantly different answer.
The original diagram is badly drawn. If we consider a point source and a lens with diameter much less than the mirror’s, the set-up looks like this (incident rays in red):
optics.gif

Although the 3 reflected rays (not shown) won’t be exactly concurrent due to spherical aberration, they will still give a decent indication of the image position.
 
Steve4Physics said:
The original diagram is badly drawn. If we consider a point source and a lens with diameter much less than the mirror’s, the set-up looks like this (incident rays in red):View attachment 346909
Although the 3 reflected rays (not shown) won’t be exactly concurrent due to spherical aberration, they will still give a decent indication of the image position.
The trouble with that approach is that the answer then depends on the diameter of the lens. The rays you have drawn will not converge very well after reflection in the mirror, while rays from higher up (through a wider lens) will converge better at a slightly different place.
On the other hand, we then run into spherical aberration at the lens. Where the most convincing final image will appear is hard to say.
 
  • #10
haruspex said:
The trouble with that approach is that the answer then depends on the diameter of the lens. The rays you have drawn will not converge very well after reflection in the mirror, while rays from higher up (through a wider lens) will converge better at a slightly different place.
On the other hand, we then run into spherical aberration at the lens. Where the most convincing final image will appear is hard to say.
Can't we assume ideal case with no spherical aberrations?
 
  • #11
Aurelius120 said:
Can't we assume ideal case with no spherical aberrations?
With the lens, yes, since we are not told its shape. Perhaps the surfaces are not spherical.
https://en.wikipedia.org/wiki/Spherical_aberration.

But we can't do that with the mirror because we are told it is spherical. If it were parabolic we would be told the axis and there would be no ambiguity. With a spherical mirror, the sharpest image lies on the line through the object and the centre of curvature, so one would generally take that as the axis.
 
  • #12
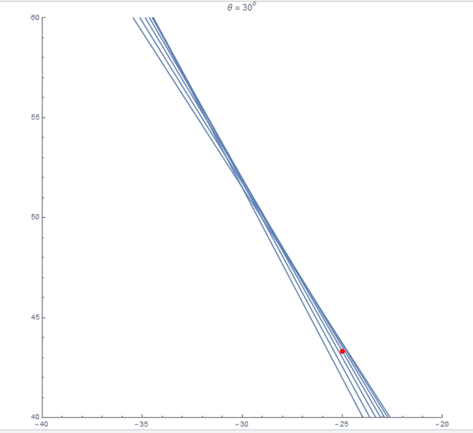
Here are some ray-tracing diagrams that are "exact" if I didn't make any errors. The brown lines are rays incident on the mirror and the blue lines are the reflected rays. The maximum angle that the incident rays make to the horizontal is 6o. So, they are fairly "paraxial" relative to the optical axis of the lens.
I took the origin to be at the mirror in these diagrams. Thus, the lens (not shown) is located at x = -50 cm. The brown rays would intersect at x = +25 cm if the mirror were absent.

The mirror is rotated by θ = 30o. The red dot is the image location calculated by method (i) of the OP. This is the method where you take the image formed by the unrotated mirror and rotate this image by ##2 \theta## clockwise about the origin.

1718502257807.png



The picture below zooms in. The reflected rays do not cross at the same point due to the spherical aberration.


1718499598516.png



Reducing the mirror's rotation angle to 10o, we get the pictures below. Now there is less spherical aberration and the red dot is closer to the actual image.

1718502366383.png



1718500104984.png
 
  • #13
TSny said:
Here are some ray-tracing diagrams that are "exact" if I didn't make any errors. The brown lines are rays incident on the mirror and the blue lines are the reflected rays. The maximum angle that the incident rays make to the horizontal is 6o. So, they are fairly "paraxial" relative to the optical axis of the lens.
I took the origin to be at the mirror in these diagrams. Thus, the lens (not shown) is located at x = -50 cm. The brown rays would intersect at x = +25 cm if the mirror were absent.

The mirror is rotated by θ = 30o. The red dot is the image location calculated by method (i) of the OP. This is the method where you take the image formed by the unrotated mirror and rotate this image by ##2 \theta## clockwise about the origin.
Interesting… but something is not right.

You have taken the lens to be ideal, no spherical aberration. That's fine, but it means you can allow a very broad lens and have rays coming down onto the mirror from the left, headed towards the primary image, at all angles short of the ‘vertical'. This allows us to put aside how these rays came to be and just consider the primary image as the source.

For the usual spherical mirror formula, the primary axis meets the mirror perpendicularly.
That makes it roughly 40° to the horizontal here, and puts the source much closer to the mirror, about 20.7cm. The focussed image is correspondingly closer on the other side of the mirror, about 35.2cm, and a very similar distance from the x axis.
The final image is at about (-18.4, +35.2) in your coordinates.

This trend is already indicated in your ray trace. The bottom two brown lines reflect to intersect at about (-33, 57), while the top two meet around (-28, 47).

If we take the lens to be of limited aperture, the set of rays is arbitrarily truncated short of the focus calculated above.

What will happen with a spherical lens is not clear to me. Certainly not a sharp image, but where sharpest?
 
  • #14
TSny said:
Here are some ray-tracing diagrams that are "exact" if I didn't make any errors. The brown lines are rays incident on the mirror and the blue lines are the reflected rays. The maximum angle that the incident rays make to the horizontal is 6o. So, they are fairly "paraxial" relative to the optical axis of the lens.
I took the origin to be at the mirror in these diagrams. Thus, the lens (not shown) is located at x = -50 cm. The brown rays would intersect at x = +25 cm if the mirror were absent.

The mirror is rotated by θ = 30o. The red dot is the image location calculated by method (i) of the OP. This is the method where you take the image formed by the unrotated mirror and rotate this image by ##2 \theta## clockwise about the origin.

View attachment 346977


The picture below zooms in. The reflected rays do not cross at the same point due to the spherical aberration.


View attachment 346971
So this proves that method (i) is wrong since the error is huge ?
Mirror Formula for the win!


1000018428.jpg

This is the final method then?
 
  • #15
Aurelius120 said:
So this proves that method (i) is wrong since the error is huge ?
I'm not sure what you mean by that.
Option C is the red dot in post #13, (25, 25√3). The ray tracing there suggests more like (20, 51). The "large ideal lens" method I espouse (your diagram in post #15) gives (32, 35).
What are you taking as correct?

Method (i) says, as I read it:
- first, pretend the mirror is not tilted; the secondary image is at (0, 0).
- now tilt the mirror 30° and all reflected rays 60°
That does indeed yield option C, but the reasoning is flaky.

Method (ii) is very unclear. At first, I thought it matched my approach, but the wording "calculate the image projection on the (now tilted) axis of spherical mirror" bothers me.
Is it saying drop a perpendicular from the primary image to the tilted axis (PC in your post #15) and take the primary image as being there? I can’t think why anyone would suggest that.

@TSny's ray tracing is different again. It effectively finds an image produced by spherical aberration, the rays that would normally have produced the final image being unable to reach it. It's analogous to blocking out a central disc of a (spherical surface) lens and looking for the image produced by the ("aberrant") peripheral rays. The answer depends on how wide you take the lens to be.
 
  • #16
haruspex said:
I'm not sure what you mean by that.
Option C is the red dot in post #13, (25, 25√3). The ray tracing there suggests more like (20, 51). The "large ideal lens" method I espouse (your diagram in post #15) gives (32, 35).
What are you taking as correct?

Method (i) says, as I read it:
- first, pretend the mirror is not tilted; the secondary image is at (0, 0).
- now tilt the mirror 30° and all reflected rays 60°
That does indeed yield option C, but the reasoning is flaky.

Method (ii) is very unclear. At first, I thought it matched my approach, but the wording "calculate the image projection on the (now tilted) axis of spherical mirror" bothers me.
Is it saying drop a perpendicular from the primary image to the tilted axis (PC in your post #15) and take the primary image as being there? I can’t think why anyone would suggest that.

@TSny's ray tracing is different again. It effectively finds an image produced by spherical aberration, the rays that would normally have produced the final image being unable to reach it. It's analogous to blocking out a central disc of a (spherical surface) lens and looking for the image produced by the ("aberrant") peripheral rays. The answer depends on how wide you take the lens to be.
In the first two images of @TSny 's ray diagrams, ##\theta## is ##30°## then the :
Image position calculated by method (i) is represented by red dot
The red dot seems far from the point where maximum rays intersect or are closest
 
  • #17
View attachment 346983
In this image for angle of thirty degrees, the red dot seems far away from the the region where the rays are closest/where maximum rays meet
 
  • #18
Aurelius120 said:
In the first two images of @TSny 's ray diagrams, ##\theta## is ##30°## then the :
Image position calculated by method (i) is represented by red dot
The red dot seems far from the point where maximum rays intersect or are closest
Sure, but I would not have called it a huge difference. Options A, C and D are all further from the ray tracing result. And I am not ready to call any of the answers correct. The question is poorly thought through; the answer you get depends what you consider to be a valid image.
 
  • #19
haruspex said:
Sure, but I would not have called it a huge difference. Options A, C and D are all further from the ray tracing result. And I am not ready to call any of the answers correct. The question is poorly thought through; the answer you get depends what you consider to be a valid image.
Yes that is true. I was just just saying that the final method we used was probably closer to reality or atleast should have been the most appropriate solution
 
  • #20
haruspex said:
Interesting… but something is not right.

You have taken the lens to be ideal, no spherical aberration. That's fine, but it means you can allow a very broad lens and have rays coming down onto the mirror from the left, headed towards the primary image, at all angles short of the ‘vertical'. This allows us to put aside how these rays came to be and just consider the primary image as the source.

For the usual spherical mirror formula, the primary axis meets the mirror perpendicularly.
That makes it roughly 40° to the horizontal here, and puts the source much closer to the mirror, about 20.7cm. The focussed image is correspondingly closer on the other side of the mirror, about 35.2cm, and a very similar distance from the x axis.
The final image is at about (-18.4, +35.2) in your coordinates.

This trend is already indicated in your ray trace. The bottom two brown lines reflect to intersect at about (-33, 57), while the top two meet around (-28, 47).

If we take the lens to be of limited aperture, the set of rays is arbitrarily truncated short of the focus calculated above.

What will happen with a spherical lens is not clear to me. Certainly not a sharp image, but where sharpest?

Ok. I thought it was natural to assume only paraxial rays for the lens.

But, we can consider additional rays coming from the lens at larger angles to the horizontal. Here are some plots. I've added a green line to indicate the optical axis of the mirror that passes through the image location of the lens at x = 25.

The following graph is essentially the same as I plotted before which restricts the lens rays to almost horizontal:
1718564286623.png



The graph below includes "steep" rays from the lens that encompass the green optical axis of the mirror.

1718565441801.png

The rays paraxial to the green axis give a sharp image near your calculated position of (-18.4, +35.2).

Here is a closeup:

1718565523973.png
 
  • Like
Likes   Reactions: haruspex and Aurelius120

Similar threads

  • · Replies 16 ·
Replies
16
Views
2K
  • · Replies 4 ·
Replies
4
Views
2K
  • · Replies 7 ·
Replies
7
Views
6K
  • · Replies 1 ·
Replies
1
Views
2K
  • · Replies 1 ·
Replies
1
Views
2K
Replies
2
Views
2K
  • · Replies 8 ·
Replies
8
Views
2K
  • · Replies 20 ·
Replies
20
Views
3K
  • · Replies 17 ·
Replies
17
Views
3K
  • · Replies 3 ·
Replies
3
Views
9K