Can I use battery w/ higher voltage than specified?

  • Thread starter Thread starter camrocker
  • Start date Start date
  • Tags Tags
    Battery Voltage
Click For Summary

Discussion Overview

The discussion revolves around the feasibility of using a battery with a higher voltage than specified to power two monitors that require 19V @ 1.3A each. Participants explore the implications of using a 22.2V battery and whether additional components, such as resistors or DC-DC converters, are necessary to ensure safe operation.

Discussion Character

  • Exploratory
  • Technical explanation
  • Debate/contested

Main Points Raised

  • One participant inquires about the possibility of directly using a 22.2V battery with monitors that require 19V, suggesting the need for resistors to lower the voltage.
  • Another participant asks if the monitors' datasheets or user manuals specify a range of acceptable input voltages and suggests contacting technical support for clarification.
  • A participant mentions that a 19V supply is typically used to charge a 4-cell Lithium Ion system, indicating that the voltage might need to be higher for proper operation.
  • One participant references a service manual indicating that the 19V circuit is closely tied to the monitor's electronics, suggesting that the voltage tolerance might be tight, possibly around 10%.
  • Another participant recommends using a DC-DC converter to safely handle the voltage difference, providing a link to a product designed for car battery inputs.
  • A later reply discusses finding a suitable DC-DC regulator that can handle the required current for the monitors, expressing uncertainty about the circuit schematics and confirming that the proposed solution should work.

Areas of Agreement / Disagreement

Participants express differing views on whether a direct connection to the higher voltage battery is safe. While some suggest using a DC-DC converter for safety, others question the necessity of additional components. The discussion remains unresolved regarding the best approach to take.

Contextual Notes

There are limitations regarding the specifications of the monitors and the exact voltage tolerance, which are not fully clarified in the discussion. The necessity of using a DC-DC converter versus the possibility of direct connection remains a point of contention.

camrocker
Messages
5
Reaction score
0
I've got two monitors I am trying to power with a battery. They accept 19V @ 1.3A each, and I'll have them in parallel off a single battery, so they'll need 19V @ 2.3A from the battery. I'm looking at http://www.hobbyking.com/hobbyking/store/uh_viewItem.asp?idProduct=56845. The specifications say 22.2V. Can I still use this directly with the monitors? Or would I have to use some resistors to lower the voltage before it got to the monitors?
 
Engineering news on Phys.org
camrocker said:
They accept 19V @ 1.3A each

Welcome to the PF.

Their datasheets or User's Manuals don't show a range of input voltages allowed? Have you tried calling their Technical Support folks to ask for advice?
 
What is the exact monitor type and specification. Usually a 19 volt supply is used to keep a 4 cell Lithium Ion powered system charged. The 4 cell pack voltage is about 16.8 V so you need the extra voltage for a direct (without another DC-DC switcher) connection to the internal charger electronics but I have seen that voltage used in some LCD monitors with external power bricks.
 
berkeman said:
Welcome to the PF.

Their datasheets or User's Manuals don't show a range of input voltages allowed? Have you tried calling their Technical Support folks to ask for advice?
Thanks for the welcome!

I'm using this Acer R240HY bidx monitor. I'll try their support now. There doesn't seem to be specifications for input power on the Internet, but the power brick and sticker on the monitor state 19V at 1.3A DC power.
nsaspook said:
What is the exact monitor type and specification. Usually a 19 volt supply is used to keep a 4 cell Lithium Ion powered system charged. The 4 cell pack voltage is about 16.8 V so you need the extra voltage for a direct (without another DC-DC switcher) connection to the internal charger electronics but I have seen that voltage used in some LCD monitors with external power bricks.
Perhaps I should've been more specific in my original post - sorry about that! As stated above, I'm using the Acer R240HY bidx. This monitor has an external power brick, so the screen accepts straight DC power. The output on the brick (and the sticker on the monitor) state 19V at 1.3A.
 
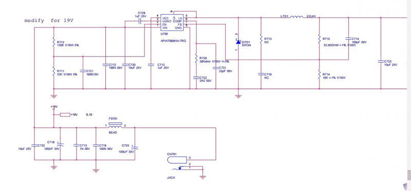
I just looked at a similar type Acer service manual online. The 19 volt circuit is a direct tie into some of the electronics so I would suspect the nominal voltage tolerance would be fairly tight (maybe 10%). The safe way to handle the voltage difference would be to use a DC-DC converter to deliver the correct voltage to the monitor.

They sell fairly cheap ones designed for a car 12vdc battery input.
https://www.amazon.com/dp/B00S0UFR14/?tag=pfamazon01-20

100_0229.png
 
Last edited by a moderator:
  • Like
Likes   Reactions: berkeman and davenn
nsaspook said:
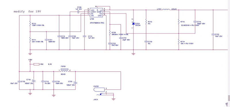
I just looked at a similar type Acer service manual online. The 19 volt circuit is a direct tie into some of the electronics so I would suspect the nominal voltage tolerance would be fairly tight (maybe 10%). The safe way to handle the voltage difference would be to use a DC-DC converter to deliver the correct voltage to the monitor.

They sell fairly cheap ones designed for a car 12vdc battery input.
https://www.amazon.com/dp/B00S0UFR14/?tag=pfamazon01-20

View attachment 107453
Unfortunately the Amazon link is for 12V, not 22.2V, and I don't know enough to follow the circuit schemata you've got there. I found this DC-DC regulator on batteryspace, which I might be forced to buy given my time constraints and the current state of my project. This has a max throughput of 4A, which should be fine (the LCDs should draw 3.6A), so if I buy that and a power distribution board, everything with the battery I'm looking at should work, right?
 
camrocker said:
Unfortunately the Amazon link is for 12V, not 22.2V, and I don't know enough to follow the circuit schemata you've got there. I found this DC-DC regulator on batteryspace, which I might be forced to buy given my time constraints and the current state of my project. This has a max throughput of 4A, which should be fine (the LCDs should draw 3.6A), so if I buy that and a power distribution board, everything with the battery I'm looking at should work, right?

That should work.
 
  • Like
Likes   Reactions: camrocker

Similar threads

  • · Replies 2 ·
Replies
2
Views
2K
  • · Replies 12 ·
Replies
12
Views
2K
  • · Replies 10 ·
Replies
10
Views
2K
  • · Replies 9 ·
Replies
9
Views
3K
  • · Replies 10 ·
Replies
10
Views
2K
  • · Replies 4 ·
Replies
4
Views
3K
Replies
5
Views
2K
Replies
6
Views
6K
  • · Replies 23 ·
Replies
23
Views
3K
  • · Replies 4 ·
Replies
4
Views
6K