Circuit Explanation: Op Amp Diode Logic

Click For Summary

Discussion Overview

The discussion revolves around understanding a specific circuit involving operational amplifiers (op-amps) and diodes, focusing on its function and application. Participants explore the circuit's behavior, particularly the role of a clamping diode and the voltage monitoring aspect of the circuit.

Discussion Character

  • Exploratory
  • Technical explanation
  • Conceptual clarification
  • Debate/contested

Main Points Raised

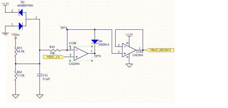
  • One participant describes the circuit components, identifying R53 and R62 as a voltage divider and D2 as a clamping diode, but expresses confusion about the function of the diode and the overall purpose of the circuit.
  • Another participant explains that U10B acts as a clamping circuit, detailing how the output voltage behaves based on the input voltage relative to 3V, and how the diode influences the feedback loop.
  • A question is raised about the application of the circuit and the source of the Vfilter voltage, indicating a need for clarification on its practical use.
  • One participant suggests that the circuit monitors the voltage at Vfilter, speculating on its connection to a storage battery and the significance of the 3.3V supply being independent of the monitored voltage.
  • There is a calculation presented regarding the output voltage from a potential divider, indicating a critical voltage level for monitoring purposes.

Areas of Agreement / Disagreement

Participants express varying levels of understanding and interpretation of the circuit's function, with some proposing specific roles for components while others seek clarification. The discussion remains unresolved regarding the complete understanding of the circuit's purpose and application.

Contextual Notes

There are assumptions about the circuit's operation that are not fully explored, such as the exact role of the diode and the implications of the voltage levels discussed. The context of the circuit's application is also not definitively established.

DailyDose
Messages
25
Reaction score
0
Hey all,
This newb needs help understanding the posted circuit. Real quick, I'm going to post what I understand from left to right.
R53 and R62 = Voltage Divider
D2 = Clamping Diode (Clamping to 3.3V)
R45 = R1 in basic (R2/R1)Vin = Vout op amp formula

This is where I get stuck.
Let's call the node b4 R45 Vin. We would have [(Vin-Vref)/R45] = [(Vref - Vo)/R2] - however no R2. Instead, there's a diode that is in the off (depending on how you look at it) preventing any output from the first op-amp. Where then I guess the second OP Amp equation looks like Vo = [(Vin-Vref)/R45]. I am pretty sure I am missing some inverse logic in all of this, but regardless, I hope I got what I was trying to say across. Click Here for the Op-Amp datasheet. Any help would be greatly appreciated. Namely, what is that diode doing? What's the purpose of this circuit? Thank you.
 

Attachments

  • Circuit.jpg
    Circuit.jpg
    17.6 KB · Views: 548
Engineering news on Phys.org
And when I say newb, I am referring to myself.
 
U10B work as clamping circuit. The output voltage can changer from 0 to 3V.
Higher voltage will be clamp.
Vout = Vin if Vin<3V, D4 is off and U10B is in positive saturation because inverting input voltage is smaller then non-inverting input.
And if Vin > 3V then Vout = 3V. Now D4 is ON and and closes the negative feedback loop. And non-inverting input is equal to inverting input voltage.
https://www.physicsforums.com/showpost.php?p=3866238&postcount=3
 
Last edited:
What is this circuit used in? Do you know what Vfilter comes from?

I miss Altium by the way.
 
It's a circuit to monitor the voltage at Vfilter. Presumably the output "Vbat detect" either tells you if flying mammals or superheroes are in the area, or (more likely) that some sort of storage battery (maybe a backup powier supply) that is connected to Vfilter somehow, is outside its correct voltage range. The 3.3V supply for this circuit would be independent of what was being monitored.

To get 3V output from the potential divider, Vfilter would be at 3 x (84.5+5.1)/5.1 = 53V, so presumably that is the critical voltage level for whatever the circuit is monitoring.
 

Similar threads

  • · Replies 14 ·
Replies
14
Views
2K
  • · Replies 6 ·
Replies
6
Views
6K
  • · Replies 3 ·
Replies
3
Views
3K
Replies
19
Views
3K
Replies
5
Views
3K
Replies
9
Views
8K
  • · Replies 10 ·
Replies
10
Views
3K
  • · Replies 2 ·
Replies
2
Views
2K
Replies
4
Views
2K
  • · Replies 8 ·
Replies
8
Views
2K