Converter not starting up once line input voltage connect

Click For Summary

Discussion Overview

The discussion revolves around troubleshooting a prototype converter designed for a specific input and output voltage range. Participants are exploring issues related to startup behavior, output current regulation, and efficiency, with references to design specifications and component values.

Discussion Character

  • Technical explanation
  • Debate/contested
  • Experimental/applied

Main Points Raised

  • One participant describes a prototype converter that fails to start up properly when connected to input voltage, with symptoms indicating potential overvoltage protection issues.
  • Another participant notes a difference in resistor values between the original design and the prototype, suggesting that this could affect the converter's operation.
  • Concerns are raised about the output voltage limitations due to the connected LEDs, which may affect current regulation.
  • A participant mentions that adding a capacitor to the line sense resistor allowed the converter to start up properly, indicating a possible resolution to the startup issue.
  • There are ongoing issues with output current regulation and efficiency, with discrepancies noted between expected and measured values, leading to questions about the design parameters and component values.
  • Another participant requests specific voltage measurements and component details to further diagnose the issues, emphasizing the importance of component ratings and specifications.

Areas of Agreement / Disagreement

Participants express differing views on the causes of the startup issues and the efficiency problems, with no consensus reached on the solutions or the underlying design flaws. Some participants propose adjustments while others raise concerns about component ratings and layout.

Contextual Notes

Participants mention potential violations of component maximum ratings and the impact of layout on performance, but these points remain unresolved. The discussion includes references to specific component values and design parameters that may not align with the prototype's performance.

Who May Find This Useful

Individuals involved in power electronics design, particularly those working with converters and LED drivers, may find the insights and troubleshooting approaches discussed here relevant to their work.

Joshua_S
Messages
3
Reaction score
1
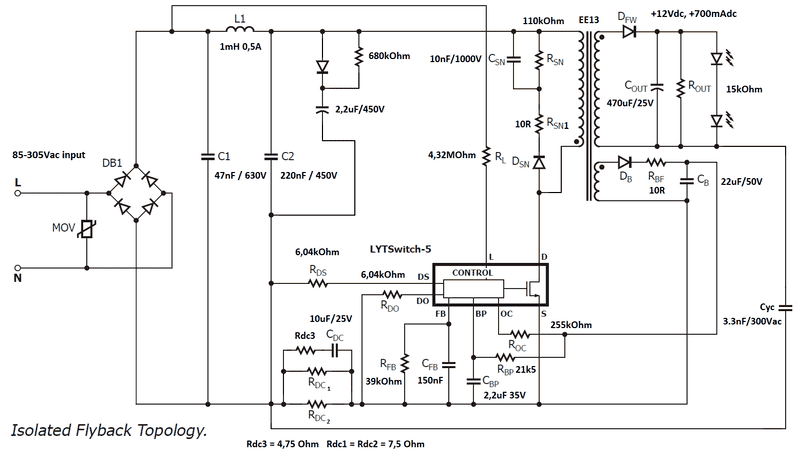
Isolated_Flyback_Topology_LYTSwitch-5.png


Hello guys,

I have designed and built a prototype with the aid of PI Expert Designer tool according to the following characteristics:
- Vinput = 85-305Vac
- Voutput / Ioutput = 12Vdc / +700mAdc

I also attach you the schematic of the converter, which was taken from DER-528 application note (14 W Non-Dimmable, High Efficiency (>86%), Power Factor Corrected Isolated Flyback LED Driver Using LYTSwitchTM-5 LYT5226D, this one http://www.kynix.com/Parts/80393/LYT5226D.html and the datasheet here https://led-driver.power.com/system/files_force/product-docs/lytswitch-5_family_datasheet.pdf) as a starting point to design my own converter.

The problem is the converter is not started up once the line input voltage is connected.

In fact, between 30Vac-60Vac the converter tries to start up and the output leds are blinking but not lightning continuosly which in returns means the converter is not really started up and operating well.
For this voltage range, output voltage is near the output led (Vf 12 aproximately) and the auxiliary winding is triying to reach the high level, which is set up at 20Vdc, but never reaches it because of blinking.
So, I assume the converter is not started up because of some OVP input or output protection, but after reviewing the RL and Roc resistances designed with the PI Expert, the value is correct.
The OVP voltage output protection is set up in 14,9Vdc and I have tested that this level is never reached at all.

I cannot understand what is going wrong in my design, I have tried some tests but nothing changes this behaviour.
I tried to remove Cdc and leave alone Rdc1 and Rdc2, but it does not change the status of the converter.
The most disturbing fact is that when I check the voltage in the Line Sense (L) pin with a tester probes, the converter starts up and operates correctly (12V-670mA but only for 60-140Vac aproximately) and when I remove the probes the converter switches off again.
Concerning this measurement, I actually do not know where I should have to connect the tester probe for the return point. It should be connected to Source (S) pin or to -Vdc line reference?.
Whichever the place chosen for connecting the return probe, the converter starts up and the voltage measurement is less than 1,8Vdc. I also realized that when this voltage is near 2Vdc the converter is switched off.

In summary, could you please explain to me this abnormal operating condition? I cannot see the mismatching point between spreadsheet calculations from PIExpert and the prototype I designed.
Need technical support.

Best regards!
 

Attachments

  • Isolated_Flyback_Topology_LYTSwitch-5.png
    Isolated_Flyback_Topology_LYTSwitch-5.png
    22.4 KB · Views: 1,020
Engineering news on Phys.org
Joshua_S said:
The most disturbing fact is that when I check the voltage in the Line Sense (L) pin with a tester probes, the converter starts up and operates correctly (12V-670mA but only for 60-140Vac aproximately)
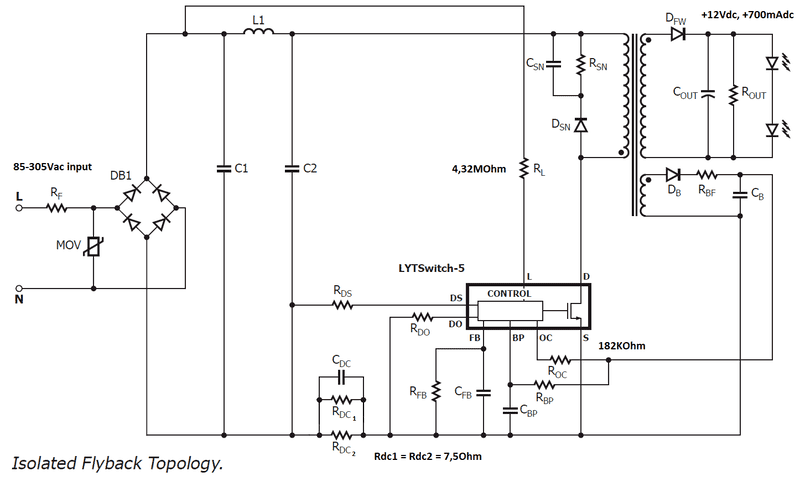
The original design contains two pieces of 2MOhm resistors, yours contain only one piece of 4.xxMOhm resistor.
The usual value for 'maximal voltage' on 1206 SMD resistors is around 150V.

Ps.: also, MOhm resistances are in the range when measurement will modify the current/voltage circuitry.
 
Last edited:
  1. I am a bit confused by the two connected LEDs on the output. Since the voltage drop across each LED is about 1.5V, the output voltage cannot go higher than about 3V before the output is current limited...
  2. In any case, if the converter starts up and works for half a second or so, the IC will use the feedback voltage as the main current supply.
 
Thank you for all your replies.

1. To start with, the PCB size is quite tight, so there is no much space to place the components. But, I think that there is no problem with the layout associated with the net of Line sense resistor RL. The distance between this net and the drain net is 0.8mm and the location of the RL resistor is as close as it is possible.
Anyway and considering the fact of this sensitive terminal (116uA) I realized that some OVP protection was being triggered. So, I added a capacitor of 330pF/50 to this RL to source and then the converter started up properly. That's great!

2. As for Roc resistor, it is placed near the OC pin and there is no much to add to me to this point. Just the fact that I have increased its original design value after some tests.

3. New issue: (Adjust Io and Efficiency)
After the start up issue, I have tried to adjust the output current value to 700mA. The problem I have now, is that the "Feedback and Protection Parameters with Fine Tuning" does not matches the expected value after testing them on bench. I mean, I have measured the output current and typed it at the IO_ACTUAL field of the spreadsheet and then I have tested the converter with the suggested value and I do not get the expected value. What it is wrong here? Why does not match it?. I also noticed that varying input voltage the output current changes around 45mA (i.e: 645-600mA) and it is not tight regulated as I expected.

I also have problems with the efficiency because I expected a value of 0,85 and I only get 0,70. According to the spreadsheet the Lp of the transformer is 693uH which I think it is too much. That is why there are a lot of turns in the primary winding. I think that this Lp value can produce some losses which in turns become a low efficiency.

To summarize, how can we proceed to increase the efficiency and get an accurate output current regulation?

Thanks for you time!

I would attach you the PI expert schematic:
Isolated_Flyback_Topology_LYTSwitch-5_v4.png
 

Attachments

  • Isolated_Flyback_Topology_LYTSwitch-5_v4.png
    Isolated_Flyback_Topology_LYTSwitch-5_v4.png
    28.4 KB · Views: 724
Last edited by a moderator:
  • Like
Likes   Reactions: Tom.G
Joshua_S said:
But, I think that there is no problem with the layout associated with the net of Line sense resistor RL.
I did not say it that is a layout problem. I said it is a (supposed) violation of component maximum rating.
 
  • Like
Likes   Reactions: Tom.G
What is the voltage across both C8 and COUT at both low and high line voltage?
What is the value of RSN?
What are the part numbers for DFW, DB, DSN, COUT, CBP, CSN, CDC, and the transformer core?
What is the number of turns on each winding? What wire size?

Also, for safety I recommend that CYC have a higher voltage rating, at least 450V.
 

Similar threads

Replies
8
Views
3K
  • · Replies 14 ·
Replies
14
Views
2K
Replies
4
Views
3K
  • · Replies 3 ·
Replies
3
Views
3K
  • · Replies 8 ·
Replies
8
Views
3K
Replies
6
Views
4K
  • · Replies 34 ·
2
Replies
34
Views
5K
Replies
2
Views
4K
  • · Replies 1 ·
Replies
1
Views
2K
  • · Replies 1 ·
Replies
1
Views
4K