DC 20kV flyback converter schematic in multisim

Click For Summary

Discussion Overview

The discussion revolves around the challenges of simulating a DC 20kV flyback converter circuit in Multisim, focusing on the appropriate transformer models, transistor connections, and circuit parameters. Participants explore various aspects of the circuit design, including transformer turn ratios, inductance calculations, and the behavior of different transistor types.

Discussion Character

  • Technical explanation
  • Debate/contested
  • Mathematical reasoning

Main Points Raised

  • One participant expresses difficulty in finding suitable transformers in Multisim that can operate above millivolts.
  • Another participant points out that the circuit is modeled with a MOSFET instead of an NPN BJT, which conducts base current.
  • Questions arise about the meaning of "none of them work above millivolts," prompting clarification on simulation results.
  • Participants discuss the transformer parameters, including turn counts and primary inductance, with one suggesting a turn ratio based on an ignition coil.
  • Concerns are raised about the absence of a capacitor to set the frequency of operation, which is determined by inductance and supply voltage.
  • One participant shares their calculations for the transformer turn counts and inductance, suggesting a frequency for the circuit.
  • Another participant reports achieving 26kV in simulation after correcting the transistor connections, indicating progress in the circuit's performance.
  • A later post references a patent related to flyback transformers, discussing the physics behind voltage step-up and suggesting a blocking oscillator configuration.
  • Further corrections are made regarding the connections of the transistor and transformer, emphasizing the importance of proper configuration for achieving desired voltage outputs.
  • Discussion includes warnings about the low gain of high-voltage bipolar transistors and the need for protective circuits.

Areas of Agreement / Disagreement

Participants generally agree on the importance of correct transformer and transistor connections, but there are multiple competing views regarding the appropriate parameters and configurations for the circuit. The discussion remains unresolved on some technical aspects, such as the exact calculations for inductance and turn ratios.

Contextual Notes

Limitations include the lack of consensus on the correct transformer parameters and the dependence on specific circuit configurations that may not be universally applicable. Some participants express uncertainty about how to calculate inductance and the implications of different turn ratios.

Who May Find This Useful

This discussion may be useful for individuals interested in high-voltage power supply design, simulation of electronic circuits, and those exploring the use of flyback converters in practical applications.

HelloCthulhu
Messages
150
Reaction score
3
20kv flyback 2.png


I found this schematic while watching the following video on building a DC 20kv power supply:



I wanted to test the circuit in multisim, but I'm having trouble finishing it. None of the transformers available look like the one used in this schematic. Below are the transformers available on multisim, but none of them worked above millivolts. I included one of my last attempts. Any help is greatly appreciated!
transformers.png
flyback.png
 
Engineering news on Phys.org
The circuit is for an NPN BJT that conducts base current.
You are modelling it with a 2N7000 MOSFET that does not conduct base current.
 
  • Like
Likes   Reactions: HelloCthulhu
HelloCthulhu said:
but none of them worked above millivolts

What does "none of them work above millivolts" mean?

Rated voltage of the simulation model ?
Oscillation signal amplitude observed in simulation result ?
1 millivolt = 0.001V and only the order of millivolt ?
 
Baluncore said:
The circuit is for an NPN BJT that conducts base current.
You are modelling it with a 2N7000 MOSFET that does not conduct base current.

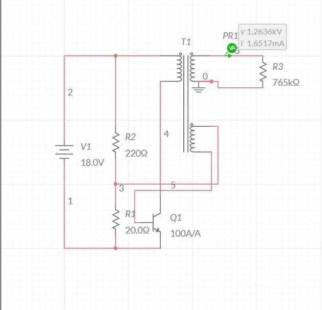
Thank you for quick the response! That definitely got the circuit running, but the max voltage and current are much lower than I thought they'd be (1.26kv, 1.65mA). Can't figure out what else I'm doing wrong.

error.png
 

Attachments

  • error.png
    error.png
    23.9 KB · Views: 250
  • error.png
    error.png
    23.9 KB · Views: 269
  • error.png
    error.png
    9.4 KB · Views: 274
How have you set up the transformer parameters?
What turn counts or ratios have you set up for the transformer windings?
What primary inductance?
 
turns.png


I couldn't find any information on the turn ratio of a computer flyback transformer, so I used the turn ratio of an ignition coil: primary at 135 and the secondary at 11000.
 
Notice there is no capacitor to set the frequency. The frequency of operation is therefore determined by the inductance of the primary, the supply voltage, and any stray capacitance.
What inductance have you specified for the transformer primary winding ?
 
Baluncore said:
What inductance have you specified for the transformer primary winding ?

I'm very new to transistors and transformers, so I'm not sure how to calculate the inductance for this circuit. I'm working on it now.
 
HelloCthulhu said:
I'm very new to transistors and transformers, so I'm not sure how to calculate the inductance for this circuit. I'm working on it now.
With Multisym I believe you specify turn counts and the primary inductance. With SPICE we specify the inductance of each winding so it can calculate the turns ratio.

You used; Primary n=135. Secondary, n=11,000. Feedback, n=5.
I don't believe they are correct for an 18 V to 20 kV transformer.
The primary has too many turns.

I would have started with about 1 or 2 volts per turn, here let's say 2 volts / turn.
Primary V=18 V; n=9; n² = 81;
Secondary; 20 kV; n=10,000; n² = 100e6;
Feedback, V=5 V; n=3; n² = 9;
I computed n² also since inductance for SPICE is proportional to the turns count squared.
Use these n values for the turn counts on your transformer windings.

I guess the magnetising current in the primary will be about 20mA.
18Vdc ≈ 6.5 Vrms.
XL = 6.5 Vrms / 20 mA = 325 ohms, reactive.
XL = L · 2 · π · freq; ∴ L = XL / ( 2·π·f )
Guess at a frequency, maybe about 5 kHz.
An estimate of the primary inductance; L = 325 ohms / ( 2 · π · 5 kHz ) = 0.010 = 10 mH.

With those values, my LTspice model produces 25 kV pulses at 4.85 kHz.
 
  • Like
Likes   Reactions: HelloCthulhu
  • #10
Thank you so much for your help on this. Other than the issue with the number of turns, I figured out that the schematic connections for the transistor as I understood them (which is probably wrong since the transformers don't look the same) was incorrect. After connecting the bottom of the top transformer (which I've always thought of as the primary) to the base of the transistor and the bottom of the secondary to the collector I finally reached 26kV in simulation. I greatly appreciate all of your help with this!

working.png
 
  • #11
The below is Information I dug out of US Patent #3,665,288 dated May 23, 1972. As such, it applies to a vacuum tube circuit, rather than to a transistor circuit. I would expect the same physics applies to a transistor circuit, but would require a higher primary-secondary turns ratio.

A flyback TV transformer takes advantage of the rapid collapse of the magnetic field when the Horizontal output tube is abruptly turned off at the end of a sweep.
The retrace time is only around 10-11uS, or 200kHZ. The transformer is often tuned to resonant at the 3rd or 5th harmonic. This ultimately yields a voltage step-up of around 100, even with a pri-to-sec turns ratio of 2 or 3 for a vacuum tube circuit.

So it seems you would want your circuit to be a blocking oscillator, that is a circuit that hard switches the primary Off after the primary current reaches maximum.

Here is a table from the patent showing some transformer flyback transformer info (remember, it's for a tube circuit). 'Tertiary' in the table is the high-voltage winding.
--
Flyback Windings.png

--

Here is a link to the Patent Office filing. I find the patents easier to read if you click on the "Image" button on the page. This gives you a .PDF version, better formatting and easier to navigate.

http://patft.uspto.gov/netacgi/nph-...50&s1=3665288.PN.&OS=PN/3665288&RS=PN/3665288

Cheers,
Tom
 
  • Like
Likes   Reactions: HelloCthulhu
  • #12
HelloCthulhu said:
After connecting the bottom of the top transformer (which I've always thought of as the primary) to the base of the transistor and the bottom of the secondary to the collector I finally reached 26kV in simulation.
You still have some way to go. You have swapped the base and collector connections.

The primary of the transformer must be connected between the positive supply rail and the collector of the transistor. There should not be a resistor in that collector circuit.

The two resistors make a base bias circuit. The midpoint must be connected through the feedback winding to the base of the transistor.

Change your turn counts to those I calculated earlier.
 
  • Like
Likes   Reactions: HelloCthulhu
  • #14
Baluncore said:
You still have some way to go. You have swapped the base and collector connections.

The primary of the transformer must be connected between the positive supply rail and the collector of the transistor. There should not be a resistor in that collector circuit.

The two resistors make a base bias circuit. The midpoint must be connected through the feedback winding to the base of the transistor.

Change your turn counts to those I calculated earlier.

The turns were adjusted during the 26kV sim, but I've made the necessary changes to the transistor connections. Hope they're correct. New simulation just under 20kV.
working 2.png
 
  • Like
Likes   Reactions: Baluncore
  • #15
That now looks good.
 
  • Like
Likes   Reactions: berkeman and HelloCthulhu
  • #16
Note the gain of power high voltage bipolar transistors is very low, and impedance will be low. Even with 100V CEO transistor it'd be add a snubber circuit to protect the collector. (I blew out a 600 V Triac in one inverter). For a more mundane 12VDC to 110VAC inverter always push-pull, and add a small emitter resistor to improve stability. It will get hot with a few amps. Rem heat sink. 26000 V x .1 mA output would be 5+ watts in the transistor.
 
  • Like
Likes   Reactions: HelloCthulhu

Similar threads

  • · Replies 4 ·
Replies
4
Views
2K
  • · Replies 25 ·
Replies
25
Views
6K
  • · Replies 15 ·
Replies
15
Views
3K
  • · Replies 4 ·
Replies
4
Views
3K
  • · Replies 9 ·
Replies
9
Views
4K
Replies
12
Views
3K
Replies
6
Views
5K
  • · Replies 21 ·
Replies
21
Views
9K
  • · Replies 4 ·
Replies
4
Views
2K
Replies
3
Views
3K