Delta-Sigma ADC - Simulating and Breadboarding

  • Thread starter Thread starter jmielke94
  • Start date Start date
  • Tags Tags
    Adc
Click For Summary

Discussion Overview

The discussion revolves around designing, simulating, and demonstrating a simple Delta-Sigma ADC (Analog-to-Digital Converter) using basic circuit components. The scope includes theoretical design, simulation techniques, and practical implementation on a breadboard, with specific attention to component selection and circuit functionality.

Discussion Character

  • Homework-related
  • Technical explanation
  • Exploratory

Main Points Raised

  • The original poster (OP) outlines the project requirements, including the need for a comparator, op-amp(s), and a flip-flop/latch chip for the Delta-Sigma ADC.
  • The OP mentions the intention to use Multisim for simulation and a breadboard for demonstration, with an input frequency constraint of less than 100Hz.
  • The OP describes the construction of a simple integrator using a resistor and capacitor and notes the necessity of a low-pass filter in the output.
  • The OP expresses uncertainty about designing the 1-bit ADC and the 1-bit memory element, suggesting a need to compare the analog output from the integrator to a reference voltage.
  • Some participants inquire about the attachment of a diagram and the source of the simulation, seeking clarification on its origin and functionality.

Areas of Agreement / Disagreement

Participants generally agree on the components needed for the Delta-Sigma ADC and the basic approach to the design. However, there is uncertainty regarding the specific implementation details of the 1-bit ADC and memory element, and no consensus is reached on the best approach to achieve these components.

Contextual Notes

The discussion lacks specific details on the mathematical modeling of the Delta-Sigma ADC and does not resolve the uncertainties expressed by the OP regarding the design process. Additionally, the absence of the attached diagram may limit the clarity of the discussion.

Who May Find This Useful

This discussion may be useful for students and hobbyists interested in ADC design, simulation techniques, and practical electronics implementation, particularly those working on similar projects or seeking guidance on Delta-Sigma converters.

jmielke94
Messages
2
Reaction score
0
Delta-Sigma ADC -- Simulating and Breadboarding

Homework Statement



Hello PF,
For a project I am to design, simulate and demonstrate and very simple Delta-Sigma ADC converter. I need only use simple circuit elements, a comparator, op-amp(s), and a flip-flop/latch chip. The simulation will be done on multisim and the ADC will be demonstrated using a breadboard platform. An oscilloscope will be used to view the input/output and a function generator can be used as a clock. The input frequency is to be less than 100Hz

Homework Equations



I have attached a jpg of the simplified Delta-Sigma ADC diagram taken directly from the project outline. Basic circuit analysis includes any and all equations that would be relevant, but I do not need help with analysis right now.

The Attempt at a Solution



A simple integrator can be constructed using a resistor and a capacitor.
I know that a low-pass filter should be included in the output.

I am having trouble designing the 1-bit ADC and the 1-bit memory element (refer to the attached jpg). For the 1-bit ADC, I believe I need to compare the analog output from the integrator to a reference voltage in order to produce a two level signal, however I do not know how to do this. Instinct tells me I should incorporate an op-amp, but I am unsure about how to do so.
The 1-bit memory element should incorporate a clock in order to time the outputs.(?)

I am asking for some direction and some component recommendations.
 
Physics news on Phys.org
jmielke94 said:

Homework Statement



Hello PF,
For a project I am to design, simulate and demonstrate and very simple Delta-Sigma ADC converter. I need only use simple circuit elements, a comparator, op-amp(s), and a flip-flop/latch chip. The simulation will be done on multisim and the ADC will be demonstrated using a breadboard platform. An oscilloscope will be used to view the input/output and a function generator can be used as a clock. The input frequency is to be less than 100Hz

Homework Equations



I have attached a jpg of the simplified Delta-Sigma ADC diagram taken directly from the project outline. Basic circuit analysis includes any and all equations that would be relevant, but I do not need help with analysis right now.

The Attempt at a Solution



A simple integrator can be constructed using a resistor and a capacitor.
I know that a low-pass filter should be included in the output.

I am having trouble designing the 1-bit ADC and the 1-bit memory element (refer to the attached jpg). For the 1-bit ADC, I believe I need to compare the analog output from the integrator to a reference voltage in order to produce a two level signal, however I do not know how to do this. Instinct tells me I should incorporate an op-amp, but I am unsure about how to do so.
The 1-bit memory element should incorporate a clock in order to time the outputs.(?)

I am asking for some direction and some component recommendations.

Welcome to the PF.

I'm not seeing any attachment...
 
My apologies, hopefully this picture will show now.
 

Attachments

  • ADC.JPG
    ADC.JPG
    11 KB · Views: 775
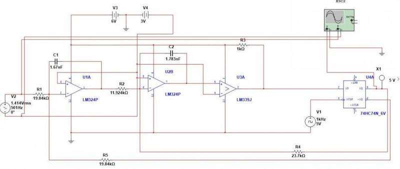
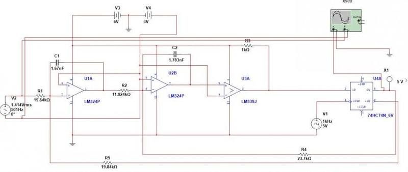
Multisim Simulation of the analog part of a 2nd order Delta-Sigma Modulator:)
dsm2.JPG
 
Joe Simon said:
Multisim Simulation of the analog part of a 2nd order Delta-Sigma Modulator:)View attachment 108860
Welcome to the PF.

We do not generally allow solutions to be posted in homework threads (except by the OP, of course), but this thread is several years old, so the OP has moved on.

Where did you get this simulation? Is it yours from your schoolwork? Or is it from some other source? Can you explain how it works?
 

Similar threads

  • · Replies 3 ·
Replies
3
Views
2K
  • · Replies 10 ·
Replies
10
Views
4K
  • · Replies 10 ·
Replies
10
Views
3K
  • · Replies 22 ·
Replies
22
Views
7K
  • · Replies 4 ·
Replies
4
Views
3K
Replies
34
Views
4K
Replies
15
Views
3K
  • · Replies 7 ·
Replies
7
Views
4K
Replies
4
Views
2K
  • · Replies 3 ·
Replies
3
Views
3K