Hello everyone, can somebody with cascode amplifier

Click For Summary

Discussion Overview

The discussion revolves around the calculation and understanding of a cascode amplifier, including specific voltage values referenced from a textbook. Participants seek clarification on the circuit schematic and associated components.

Discussion Character

  • Technical explanation, Conceptual clarification, Homework-related

Main Points Raised

  • One participant requests help with calculating a cascode amplifier and asks for formulas related to it.
  • Another participant suggests placing the ground symbol at the bottom of the schematic for clarity regarding bias voltages and questions the input and output connections in the circuit.
  • A further contribution mentions the typical use of a decoupling capacitor on the base of Q1 in a cascode amplifier and inquires if this is depicted in the referenced book.
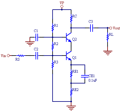
  • A link to a schematic of a cascode amplifier is provided for reference.
  • A participant expresses gratitude for the assistance and indicates that they have corrected their earlier miscalculations.

Areas of Agreement / Disagreement

The discussion includes multiple viewpoints and suggestions regarding the schematic and calculations, with no clear consensus reached on the specific calculations or configurations.

Contextual Notes

Participants reference specific voltage values and circuit configurations without fully resolving the assumptions or calculations involved.

michael1978
Messages
434
Reaction score
19
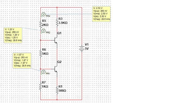
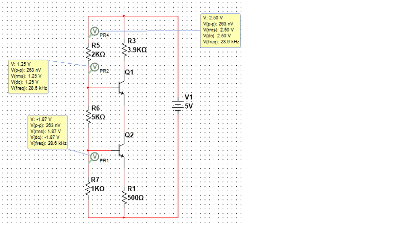
Hello evervone can somebody help me, to calculate the cascade amplifier,

if somebody can tell me the formula? of to explain me? i am reading the book "electronics devices circuit and theory" page 201-202
i don't know how come the value 2.50v, 1.25v, 1,87v see the photo down...
1.png
 

Attachments

  • 1.png
    1.png
    23.5 KB · Views: 523
Engineering news on Phys.org
I fixed your thread title to "cascode" amplifier, which I think is what you are asking about, right?

You should put the ground symbol at the bottom of your schematic so your bias voltages make more sense. And are you meaning to put the AC input signal into the base of Q2 and take the output at the collector of Q1?
 
Also, for a cascode amplifier, you would typically use a decoupling capacitor on the base of Q1. Is anything like that shown in your book?
 
Thanks anbbody, i made some bad calculations, now i undterstand...
so i fixed...
thanks to anybody for timeee.

greetings.
 

Similar threads

  • · Replies 3 ·
Replies
3
Views
3K
  • · Replies 80 ·
3
Replies
80
Views
7K
  • · Replies 6 ·
Replies
6
Views
6K
  • · Replies 7 ·
Replies
7
Views
2K
Replies
5
Views
3K
Replies
6
Views
2K
  • · Replies 6 ·
Replies
6
Views
5K
  • · Replies 15 ·
Replies
15
Views
8K
  • · Replies 1 ·
Replies
1
Views
1K
  • · Replies 5 ·
Replies
5
Views
4K