Help please in understanding the limits of this integration

  • Thread starter Thread starter snatchingthepi
  • Start date Start date
  • Tags Tags
    Integration Limits
Click For Summary

Homework Help Overview

The discussion revolves around understanding the limits of integration for a volume calculation involving a cone and a sphere. The problem specifically addresses the volume above the cone defined by z = sqrt(x^2 + y^2) and below the sphere defined by x^2 + y^2 + z^2 = 1.

Discussion Character

  • Conceptual clarification, Assumption checking

Approaches and Questions Raised

  • Participants explore the reasoning behind the choice of integration limits, questioning why the solution manual suggests integrating from 0 to sqrt(1/2) instead of from sqrt(1/2) to 1, as initially proposed by the original poster.

Discussion Status

There is an ongoing exploration of the reasoning behind the integration limits, with some participants providing graphical representations to aid understanding. Questions remain about the interpretation of the regions defined by the cone and sphere.

Contextual Notes

Participants note discrepancies between their interpretations and the solution manual, indicating a potential misunderstanding of the geometric setup or the limits of integration. The discussion includes references to spherical and cylindrical coordinates, suggesting a complexity in the coordinate system being used.

snatchingthepi
Messages
145
Reaction score
37
Homework Statement
Finding the volume above the cone z = sqrt(x^2 = y^2) and below sphere x^2 + y^2 + z^2 = 1
Relevant Equations
Cone: z = sqrt(x^2 = y^2)

Sphere: x^2 + y^2 + z^2 = 1
So I can push this integral all the way to the end and see I get a negative volume.

I solve for the intercepts of the cone and sphere at r^2 = 1/2. Seeing this cone is inside the sphere and the sphere is around it, I figure I should integrate from sqrt(1/2) to 1 since we're dealing with a unit sphere, and these limits would give the area *above* the cone and *below* the sphere.

But when I check the solution manual I see the problem involves using radial limits from 0 to sqrt(1/2) but the equation that is integrated is exactly the same as mine. Using limits from 0 to root(1/2) would seem to me to give the area above the plane projection of the sphere and below the cone, not above the cone and below the sphere. Can someone help me understand where this is coming from?
 
Physics news on Phys.org
snatchingthepi said:
Problem Statement: Finding the volume above the cone z = sqrt(x^2 = y^2) and below sphere x^2 + y^2 + z^2 = 1
Relevant Equations: Cone: z = sqrt(x^2 = y^2)

Sphere: x^2 + y^2 + z^2 = 1

So I can push this integral all the way to the end and see I get a negative volume.

I solve for the intercepts of the cone and sphere at r^2 = 1/2. Seeing this cone is inside the sphere and the sphere is around it, I figure I should integrate from sqrt(1/2) to 1 since we're dealing with a unit sphere, and these limits would give the area *above* the cone and *below* the sphere.

But when I check the solution manual I see the problem involves using radial limits from 0 to sqrt(1/2) but the equation that is integrated is exactly the same as mine. Using limits from 0 to root(1/2) would seem to me to give the area above the plane projection of the sphere and below the cone, not above the cone and below the sphere. Can someone help me understand where this is coming from?
Can you show us the integral you're evaluating? Your description omits some details that would be helpful.
 
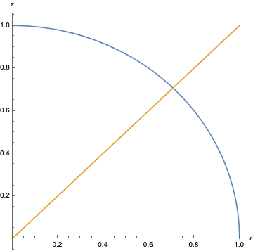
Does this plot help?
Untitled.png
 
245610


Here is my image of the integral I've computed. Barring an extra parentheses I've clearly dropped by accident at the end, I am trying to run it from sqrt(1/2) to 1. Looking at the graph above provided by vela (thank you) I see where everything intercepts, but I do not understand why the given solutions integrates from 0 to sqrt(1/2).

To get the area above the cone and below the sphere shouldn't I have to use limits of integration from sqrt(1/2) to 1?
 
First of all, this is (much) easier to do in spherical coordinates than in cylinder coordinates.

Second, in the region that is above the yellow line and below the blue line in #3, clearly the ##r##-value is lower than the ##r##-value at the intercept.
 

Similar threads

  • · Replies 3 ·
Replies
3
Views
2K
Replies
3
Views
2K
Replies
5
Views
2K
Replies
6
Views
2K
Replies
24
Views
3K
  • · Replies 2 ·
Replies
2
Views
2K
  • · Replies 21 ·
Replies
21
Views
3K
Replies
13
Views
2K
  • · Replies 12 ·
Replies
12
Views
2K
  • · Replies 4 ·
Replies
4
Views
3K