How Do You Calculate Vout in an Instrumentation Amplifier Circuit?

  • Thread starter Thread starter nothing909
  • Start date Start date
  • Tags Tags
    Instrumentation
Click For Summary

Discussion Overview

The discussion revolves around calculating the output voltage (Vout) in an instrumentation amplifier circuit, focusing on the equations involved, the differential gain, and the common mode rejection ratio (CMRR). Participants explore theoretical calculations and practical considerations related to the circuit's components.

Discussion Character

  • Homework-related
  • Mathematical reasoning
  • Technical explanation
  • Debate/contested

Main Points Raised

  • One participant presents the equation for Vout and attempts to calculate it, questioning the values of V2IN and VIN1 when both are set to 0.1Vpk.
  • Another participant suggests using real-world specifications from the LM324 datasheet for accurate calculations and advises on proper configuration of unused opamps to prevent interference.
  • A participant calculates the differential gain (Ad) as 11, using the equation Ad = VOUT/VDIFF, and seeks confirmation on the correctness of their method.
  • Discussion includes the calculation of CMRR using the formula CMRR = 20log(Ad/|Acm|), with participants questioning the meaning of |Acm| and its impact on the equation.
  • One participant mentions performing transient analysis in Multisim to derive Vout and calculates Acm as Vout/Vcm, indicating a practical approach to the problem.

Areas of Agreement / Disagreement

Participants express varying levels of confidence in their calculations and methods, with some agreeing on the correctness of the differential gain calculation while others seek clarification on specific terms and values. The discussion remains unresolved regarding the implications of certain parameters and the accuracy of the calculations presented.

Contextual Notes

There are uncertainties regarding the values of input voltages and the interpretation of common mode gain. The discussion also reflects a dependency on the specific characteristics of the LM324 opamp and the assumptions made in the calculations.

nothing909
Messages
168
Reaction score
4

Homework Statement


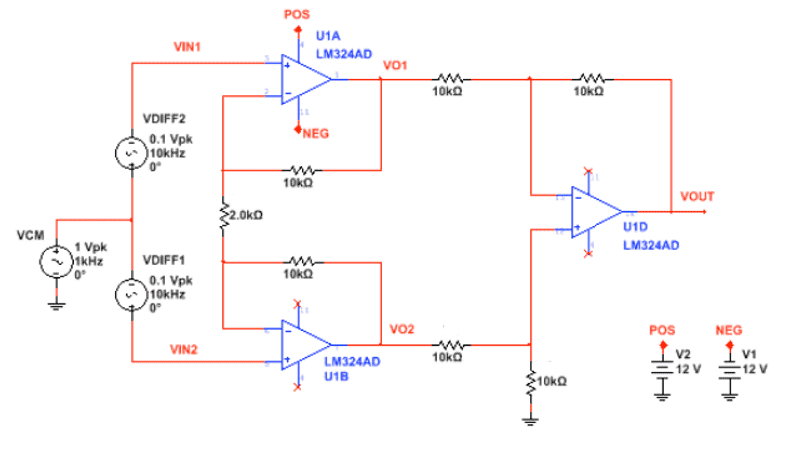
I'm trying to calculate Vout.

Homework Equations


[/B]
VDIFF = VIN2 - VIN1 = VDIFF1 + VDIFF2

VOUT=(VIN2–VIN1)(1+2R1/RG)(R6/R5)

The Attempt at a Solution


[/B]
VOUT=(VIN2–VIN1)(1+2R1/RG)(R6/R5)
VOUT=(V2IN-VIN1)(1+2(10x10^3)/2x10^3)(10x10^3/10x10^3)

What are the values of V2IN and VIN1? I was just looking at the circuit and it's 0.1Vpk for both so 0.1-0.1=0 but obviously that's not right. what am i missing?
 

Attachments

  • INA.png
    INA.png
    17.3 KB · Views: 442
Physics news on Phys.org
You would need to use the real-world datasheet specs for the LM324 to calculate Vout, I would think. If you treat them as ideal opamps, of course you will get infinite CM rejection.

Also, it's good to get in the habit of connecting up any unused opamps (like U1C) in a benign configuration, to keep them from oscillating and interfering with the operation of the circuit (same thing goes for unused gates in a multi-gate logic part). In this case you could just show it connected as a unity-gain voltage follower with ground at its + input.
 
It asks me to calculate the differential gain (which is 11 in the answers). The equation is Ad = VOUT/VDIFF

If I do VOUT=(VDIFF1+VDIFF2)(1+2R1/RG)(R6/R5) = 2.2

Ad = 2.2/0.2 = 11

This corresponds with the answer. Is this the correct way I've done it?
 
Also if you look at this equation CMRR = 20log(Ad/|Acm|)

if my differential gain is 11 and my common mode gain is 20μ, is it CMRR= 20log(11/20x10^-6) = 114.8

what does the lines mean |Acm|, does this change the of 20μ in the equation?
 
nothing909 said:
If I do VOUT=(VDIFF1+VDIFF2)(1+2R1/RG)(R6/R5) = 2.2

Ad = 2.2/0.2 = 11

This corresponds with the answer. Is this the correct way I've done it?
I believe so.
nothing909 said:
if my differential gain is 11 and my common mode gain is 20μ, is it CMRR= 20log(11/20x10^-6) = 114.8
Where did the Acm = 20uV/V come from? Sorry if I'm missing something obvious.
 
you're not missing something. I'm doing transient analysis in multisim and i get the Vout for the cm off the graph and then just Acm = Vout/Vcm
 
  • Like
Likes   Reactions: berkeman

Similar threads

Replies
1
Views
2K
Replies
1
Views
2K
  • · Replies 4 ·
Replies
4
Views
3K
  • · Replies 16 ·
Replies
16
Views
4K
  • · Replies 9 ·
Replies
9
Views
3K
Replies
8
Views
4K
Replies
5
Views
3K
  • · Replies 38 ·
2
Replies
38
Views
9K
  • · Replies 2 ·
Replies
2
Views
4K
Replies
8
Views
5K