How to make simple frequency divider?

  • Thread starter Thread starter noid
  • Start date Start date
  • Tags Tags
    Frequency
Click For Summary

Discussion Overview

The discussion revolves around creating a frequency divider to modify the tachometer signal in a BMW engine swap from a 4-cylinder to an 8-cylinder setup. Participants explore various methods and components to achieve this, including the use of flip-flops and CMOS logic, while addressing power supply considerations and signal characteristics.

Discussion Character

  • Technical explanation
  • Exploratory
  • Debate/contested

Main Points Raised

  • One participant suggests using a D-type flip-flop (7474) to divide the tachometer signal, questioning the power requirements and how to adapt the 12V vehicle supply to the 5V needed by the chip.
  • Another participant recommends using high-voltage logic chips that can operate at 12V, providing links to resources for finding suitable components.
  • Some participants propose using CMOS logic (4000-series) as it can handle a wider voltage range and is more tolerant of noise, suggesting it could be a better choice than TTL logic.
  • There is a discussion about the specific chip (HEF4013B) and its voltage ratings, with questions about proper connections and grounding of unused pins to avoid issues with static electricity.
  • Concerns are raised about whether the incoming tachometer signal is constant and how that might affect the operation of the flip-flop.
  • Participants debate whether the tachometer signal is analog or digital, with suggestions for testing and verifying the signal type before proceeding with the design.
  • Some participants mention the possibility of using a simple voltage divider for an analog meter, while others question the feasibility of this approach given the nature of the tachometer signal.

Areas of Agreement / Disagreement

There is no consensus on the best approach to modify the tachometer signal, with multiple competing views on the type of logic to use, the nature of the signal, and the appropriate methods for interfacing with the tachometer. Participants express uncertainty about the signal characteristics and the implications for their proposed solutions.

Contextual Notes

Participants highlight the importance of grounding unused pins in CMOS devices to prevent issues with static electricity and power consumption. There are also discussions about the potential for the tachometer signal to be either analog or digital, which remains unresolved.

noid
Messages
8
Reaction score
0
Hi guys, new the forum!

Long story short, I am doing an engine swap in a 80's 3 series bmw and need to make the tachometer read correctly. Currently the tachometer reads twice as high because the tachometer is made to read a 4 cylinder (now an 8 cylinder). Thus I need to divide the signal in half.

There is already people selling these dividers for the swap I am doing but they are charging $75-100. I think I can make my own only with a few dollars, and I will learn something along the way!

I had taken computer engineering in grade 12 where I used breadboards and all types of gates, so I have some very basic understanding of how circuitry works. I am now a 3rd year University Economics student, so feel free to post up equations if need be.

A simple D-type flip flop (7474) chip should be able to divide the signal for me. However doesn't the chip require a 5v power? The vehicle puts out 12v. Would I have to take the 12v feed and have a resistor (how many Ω?) just before the chip? Then my output will also be 5v right? How do I raise it back up to 12V to continue to the tach?

Here is one that someone sells if it helps:
[PLAIN]http://img824.imageshack.us/img824/6421/8a620df5.jpg
Red – Power Supply (12V on ignition position)
Brown – Ground
White – Input rpm-signal (from engine control unit)
Yellow – Output modified rpm-signal (to instument cluster)
 
Last edited by a moderator:
Engineering news on Phys.org
The input signal from the tachometer might need to be cleaned up with a comparator or something to use as the clock signal of a flip flop.

You can find high voltage versions of logic chips of Mouser or Digikey. Here's a ample search to get you started:

http://www.mouser.com/Semiconductors/Integrated-Circuits-ICs/Logic-ICs/Flip-Flops/_/N-6j78b?P=1z0w8t2Z1z0vwtqZ1z0wa4cZ1z0wa34

Max Vcc for these chips is 15V and above.
 
Last edited by a moderator:
A simple option would be use CMOS logic (4000-series chip numbers) instead of TTL. That will work fine on 12V (in fact on anything between about 5V and 18V) and it has a good tolerance of noise on the power supply lines (you will get noise pulses when turn indicators or brake lights switch on and off, etc).

You may need a buffer chip (e.g. an inverter that can drive higher power output that standard CMOS) after the divider, depending how much current your tacho needs to drive it.
 
Would I be able to use this chip:

http://www.nxp.com/documents/data_sheet/HEF4013B.pdf

It is within the range i need (3-15v). Excuse my ignorance but what does is "5 V, 10 V, and 15 V parametric rating" referring to? Is it ok to feed and output 12v?

Would I get what I need if I connected 12v to VDD, Vss to ground, incoming tach signal to CP, Qbar to D, then Q to outgoing tach signal, and left all other pins alone?
 
noid said:
Would I be able to use this chip:

http://www.nxp.com/documents/data_sheet/HEF4013B.pdf

It is within the range i need (3-15v). Excuse my ignorance but what does is "5 V, 10 V, and 15 V parametric rating" referring to? Is it ok to feed and output 12v?

Would I get what I need if I connected 12v to VDD, Vss to ground, incoming tach signal to CP, Qbar to D, then Q to outgoing tach signal, and left all other pins alone?
Look at the tables in the datasheet, and it has values for Vcc = 5V, 10V, 15V. It's a feature of the datasheet, not the chip it seems.

Clock is a Schmitt Trigger input, which is really nice since the output from the wheel sensor is probably not a nice clean square wave.

And it specifically mentions automotive in applications. It looks perfect.

Your wiring is correct, but don't forget to connect SD and CD to ground as well. They are an asynchronous set and clear, so if they aren't connected, any static charge that accumulates on them could screw up the output.
 
Will it work even if the incoming frequency is not constant?
 
noid said:
Excuse my ignorance but what does is "5 V, 10 V, and 15 V parametric rating" referring to? Is it ok to feed and output 12v?
One big difference between CMOS and TTL logic is that TTL was designed to operate at a fixed supply voltage (5V) while CMOS can use a wide range of supply voltages. Many parameters of CMOS, like power dissipation, max operating speed, logic propagation delays etc depend on the supply voltage. That's why the data sheet gives values at a range of different voltages. There is no reason not to use intermediate supply voltages.

Would I get what I need if I connected 12v to VDD, Vss to ground, incoming tach signal to CP, Qbar to D, then Q to outgoing tach signal, and left all other pins alone?

You should never leave any input pins floating with CMOS devices. Tie them to 0V or Vcc as appropriate.

If you want to be ultra-cautious about static electricity damage, connect unused outputs to ground through 100K or 1M resistors as well.

noid said:
Will it work even if the incoming frequency is not constant?

Sure.
 
Is the final display analog or digital? If the signal from the chip just goes to an analogue meter then a simple potential 2:1 divider before the meter could do the trick.
 
I could be mistaken, but wouldn't it be digital if the car is fuel injected, and the rpm signal is provided by a computer (ECU)? Would the chip still work if the signal was analog?

AlephZero: Should I ground all the other unused pins also for the second d-type flip flop on the chip, or is it only necessary to ground the unused pins for the d-type flip flop I am using?
 
  • #10
noid said:
I could be mistaken, but wouldn't it be digital if the car is fuel injected, and the rpm signal is provided by a computer (ECU)? Would the chip still work if the signal was analog?

AlephZero: Should I ground all the other unused pins also for the second d-type flip flop on the chip, or is it only necessary to ground the unused pins for the d-type flip flop I am using?

Ground every unused input. Why not?
 
  • #11
noid said:
AlephZero: Should I ground all the other unused pins also for the second d-type flip flop on the chip, or is it only necessary to ground the unused pins for the d-type flip flop I am using?

All the input pins should be connected to something (ground or Vcc) for the unused gates as well as the used ones.

The input resistance of CMOS logic circuits is very high, so small static electricity charges can create very large voltages (i.e. the order of kilovolts) . Modern CMOS chips have better built-in static protection than the early ones, but it costs nothing in components and very little board space to design out the problem completely.

Also, CMOS logic gates behave as linear amplifiers when the inputs are at about half the supply voltage, and in that state the chip can consume an excessive amount of power, and/or self-oscillate and feed noise into the rest of the circuitry. Floating inputs can allow that to happen, even if static is not an issue.
 
  • #12
Why did no one pick up on the idea of potting down the feed to the analogue meter? Most tachometers are surely not digital - and that yellow wire in the picture certainly looks like it carries an analogue signal.
Sometimes less is more.
 
  • #13
sophiecentaur said:
Why did no one pick up on the idea of potting down the feed to the analogue meter? Most tachometers are surely not digital - and that yellow wire in the picture certainly looks like it carries an analogue signal.
Sometimes less is more.
It might not be an analog signal, but a frequency, creating a pulse every time a gear passes by a magnetic detector or something.
 
  • #14
You could find that out with a DC test signal or looking inside the meter. (Or even look at the connections on it - is there a power supply pin, for instance?). Or just llook with an oscilloscope?
 
  • #15
Chances are the meter movement is a motor. Can't put a series resistor with that and accomplish the goal can we?
 
  • #16
A 'motor'? How would that work? Something new in the analogue meter display field?
 
  • #17
sophiecentaur said:
A 'motor'? How would that work? Something new in the analogue meter display field?

Nothing new at all. Some gauges use motors. Have for quite some time.
 
  • #18
Stepper motors?
 
  • #19
Averagesupernova said:
Nothing new at all. Some gauges use motors. Have for quite some time.

I'd really like to have a reference to this. I have spent a healthy amount of time, searching, and could only come up with analogue meter displays.

[Edit: found one or two now. Interesting - I wonder how common they are and when first introduced.]
 
Last edited:
  • #20
I think I have made a discovery! I know what is called the "coder plug" on the cluster effects how the cluster displays the tach because the car is a bmw e30 (e30 is the generation of 3 series bmw's from 1984-1991). The e30 came in 4 and 6 cylinder models, the tachometer will display correctly in either the 4 or 6 cylinder models IF you swap the correct coder plug (whole cluster replacement not required). Furthmore for this swap, if you start with a 6 cylinder model, and swap in a 4 cylinder coder plug it will show half of what an tach rate the 8 cylinder is running at.

Thus if we can figure out how, all i really need to do is modify this coder plug. So i decided to dismantle it and took pictures, to my surprise all it is, is one chip, that's it. Question is what chip do i replace this with now or modify this current one to display half? The code on top of the chip reads "HML 087 8701" can anyone identify it? Mind you this is a 6 cylinder code plug so me running this would be off by 3/2 i think? I can very easily and cheaply get a 4 coder plug if it makes this easier.

Pictures (last two are most important):
IMG_0716.jpg

IMG_0717.jpg

IMG_0719.jpg

IMG_0722.jpg

IMG_0724.jpg

IMG_0725.jpg
 
  • #21
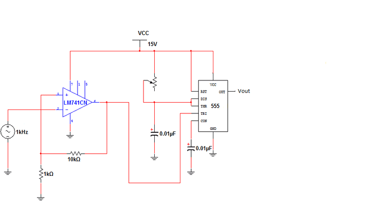
Here is simple frequency divider using LM741CN and 555 timer in monostable mode.
I have made this divider.

But I want to know what are the applications of frequency divider? When to use it? Kindly bring this into my knowledge.
Thanks
 

Attachments

  • Untitled.png
    Untitled.png
    9.4 KB · Views: 953
  • #22
I had someone with the 4 cylinder version code plug take a picture of theirs (this one reads twice as needed with a 8 cylinder swap). The chip code on this one is:
HML
087
9119

[PLAIN]http://img593.imageshack.us/img593/1656/4cyl.jpg
[PLAIN]http://img257.imageshack.us/img257/3930/4cyl2.jpg

Can someone chime in and identify these chips, so i can modify or replace them?
 
Last edited by a moderator:

Similar threads

Replies
10
Views
3K
  • · Replies 6 ·
Replies
6
Views
2K
  • · Replies 8 ·
Replies
8
Views
2K
Replies
4
Views
3K
  • · Replies 16 ·
Replies
16
Views
3K
  • · Replies 19 ·
Replies
19
Views
5K
Replies
2
Views
3K
  • · Replies 32 ·
2
Replies
32
Views
4K
  • · Replies 4 ·
Replies
4
Views
8K
  • · Replies 21 ·
Replies
21
Views
9K