Is it possible to charge/discharge this cap fast enough?

  • Thread starter Thread starter Zrakk
  • Start date Start date
  • Tags Tags
    Rectifier
Click For Summary

Discussion Overview

The discussion revolves around the challenges of charging and discharging a capacitor in a 12-pulse rectifier circuit, specifically focusing on the implementation and performance of a snubber circuit designed to produce triangular current waveforms. Participants explore theoretical and practical aspects of the circuit's design, including the use of IGBTs and inductors, within the context of high-voltage direct current (HVDC) systems.

Discussion Character

  • Exploratory
  • Technical explanation
  • Debate/contested
  • Mathematical reasoning

Main Points Raised

  • One participant describes a snubber circuit intended to shape output current into a triangular waveform, which is crucial for achieving sinusoidal currents at the transformer's primary winding.
  • Another participant questions the use of 250kV in the circuit, suggesting it may be a typo and expressing concern over the feasibility of such high voltages with IGBTs.
  • There is a discussion about the configuration of inductors before the rectifier and the absence of inductors after it, with some participants suggesting that an inductive choke could help limit the current to a triangular waveform.
  • Some participants express uncertainty about the necessity of IGBTs in the circuit, questioning whether they are needed for voltage or current regulation.
  • A participant points out a potential discrepancy between the triangular reference waveform and the sine shape depicted in referenced figures, suggesting this could be a source of issues in the circuit's performance.
  • Another participant notes that the output from a full-wave rectified three-phase supply should be stable and questions the need for IGBTs, implying that the simulation may have misrepresented phase shifts.
  • There is a suggestion that the absence of anti-parallel diodes on the IGBT model could be a simple oversight affecting the circuit's operation.

Areas of Agreement / Disagreement

Participants express differing views on the necessity and configuration of components within the circuit, particularly regarding the use of IGBTs and the design of the snubber. The discussion remains unresolved, with multiple competing perspectives on the optimal approach to achieve the desired current waveform.

Contextual Notes

Participants highlight various assumptions and configurations, such as the specific roles of inductors and the voltage levels used, which may affect the circuit's performance. There are also references to potential discrepancies in waveform shapes that could impact the circuit's functionality.

Zrakk
Messages
7
Reaction score
1
Hello,
I'm new and I want to try asking here for any comment or suggestion.
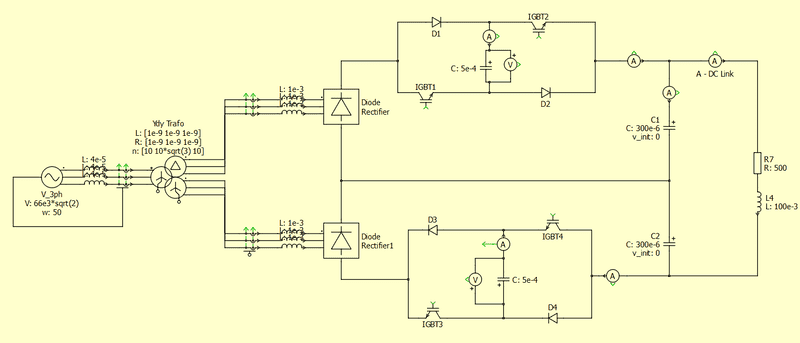
What I have, is a common 12-pulse rectifier with its bridges in series and I included an snubber between DC-link and rectifier output. Is important to note that all inductances before the rectifier are small in order to minimize its impact on this snubber performance. Also, I cleaned the circuit from scopes and control of IGBTs in order to visualize in a better way this system.

JVdLgBc.png


The main Idea of this snubber is to give a semi-triangular shape to the current by following a reference (each snubber has it reference which is the same shape but shifted in 30°). The background theory and reason for obtaining this currents, is that doing so, I should have sinusoidal currents at the transformer's primary winding or the AC busbar which is connected this rectifier.

Now, the snubber is supposed to work like this: If output current from snubber is greater than reference, then IGBTs must be turned OFF in order to charge this capacitor and lower output current. Otherwise, if output current is less than reference IGBTs must be turned on, discharging this capacitor and increasing this current. Until now, I can only get this working using DC voltage sources instead of rectifiers (250kV each bridge) as you can see in this picture:

q3VzHkN.png


And when using a proper 12-pulse rectifier I get this.

Y0G00UK.png


Here the tracking of the reference (green) is really great but for some reason the voltage across the capacitor increases until my simulation crashes. The main idea of this snubber is to turn off both IGBTs when voltage across capacitor is aprox 1V in order to reduce losses while switching, however, if I add that condition in both cases (with DC Voltage Sources and 12-pulse rectifier) the output current from snubber (red) takes a long time to discharge when the snubber have to track the lower sections of this triangular reference.

Any suggestion or recommendation would be truly appreciated as I don't really know what to do instead of changing values of my system without knowing why.

EDIT: I'm using PLECS 3.5.2, if you think something in the logic control should be wrong then I can upload pictures of it too.
 

Attachments

  • JVdLgBc.png
    JVdLgBc.png
    16.3 KB · Views: 704
  • q3VzHkN.png
    q3VzHkN.png
    12.6 KB · Views: 612
  • Y0G00UK.png
    Y0G00UK.png
    8.8 KB · Views: 617
Engineering news on Phys.org
TL, DR, sorry, and Welcome to the PF.
Zrakk said:
250kV
Say what? Is that a typo (I hope)...?
 
berkeman said:
TL, DR, sorry, and Welcome to the PF.

Say what? Is that a typo (I hope)...?

In a nutshell, this capacitor should be able to charge and discharge to follow a triangular reference. Also, this snubber is supposed to be used in a HVDC system so that's why for the DC Voltage Sources case I used 250kV and of course elements like IGBTs is just to represent an idea as it is impossible for a real IGBT to hold a huge voltage.

EDIT: you can think of this exact system but for a much lower voltage... my questions remains the same as no matter what voltage level I use at AC side, I can't achieve what I want.
 
You know what you mean but there are still two many vagiaries.
Zrakk said:
What I have, is a common 12-pulse rectifier with its bridges in series and I included an snubber between DC-link and rectifier output.
Which rectifier output?
Please refer to what you might mean by "snubbers" by the unique component ID's involved.
Label the DC link. Is that also a common ground reference?
 
Baluncore said:
You know what you mean but there are still two many vagiaries.

Which rectifier output?
Please refer to what you might mean by "snubbers" by the unique component ID's involved.
Label the DC link. Is that also a common ground reference?

Both rectifiers. I call 'snubber' that IGBT+DIODE+CAP configuration (D1, D2, IGBT1, IGBT2 and C). The DC Link will be a +/- link at the right of those 300uF cap in a way that the AC component of this "triangular current" circulates through 'Diode Rectifier', 'Snubber 1' and C1.
 
Capacitors C1 and C2 suggest you want to produce a stable DC output voltage.

Why do you have inductors before the 6PH diode rectifier, but none after the diode rectifier?
An inductive choke there will limit the current to a triangular waveform.

Why do you need the IGBTs shown? Are you trying to regulate the output voltage or current?
Are you trying to make a switching voltage regulator?
 
Baluncore said:
Capacitors C1 and C2 suggest you want to produce a stable DC output voltage.

Why do you have inductors before the 6PH diode rectifier, but none after the diode rectifier?
An inductive choke there will limit the current to a triangular waveform.

Why do you need the IGBTs shown? Are you trying to regulate the output voltage or current?
Are you trying to make a switching voltage regulator?

That's correct. This circuit is 'supposed' to represent the rectifier side of a HVDC link. Those inductors before both rectifiers represent the transformer's inductance (as it more easy to modify on software instead of going into the transformer).

Those IGBTs are for discharging the capacitor and increase the output current of this circuit (to follow the aforementioned triangular reference). Using IGBT's I can control via gate signalling when the capacitor must be discharged (when real current < triangular reference) and then, when the current is greater than triangular reference it turns off (ideally, when voltage across capacitor is close to zero volts).

4oQX9RT.png


What I'm trying to do, is to regulate the output current of THIS circuit (igbts+diodes+capacitor) in order to obtain triangular currents. However, this AC components will go through C1 and C2. https://drive.google.com/file/d/1Lax5r6jgsIodX7IJ4hEeZWZXWTOK5Eu3/view?usp=sharing I uploaded the original paper that includes the theory behind this triangular currents upstream the stable DC output voltage in C1 and C2.
 

Attachments

  • 4oQX9RT.png
    4oQX9RT.png
    8.7 KB · Views: 628
Interesting circuit. I've only skimmed the paper you referenced and I've probably missed a bunch of details, but what jumps out at me is Fig. 3. Your waveform images seem to show Iref as a Triangle waveform, but Fig. 3 shows Iref as a Sine shape, with Triangular Iswitch being the resultant switch current. Could this be the source of your problem?

Please let us know any further results you get.

Cheers,
Tom
 
When fed from a 3PH supply and another shifted 30 deg by a zig-zag transformer, the output ripple is only about 6 volts in 4727.V, and the current is likewise remarkably stable. I see no reason for the IGBTs.

The output of full-wave rectified 3PH star is the same as a full-wave rectified 60° shifted delta. That will not cancel when the two are added in series.
Maybe your simulation used the 60° phase shift of a delta connected transformer, rather than the 30° phase shift of a zig-zag transformer.

two.jpg

one.jpg
 

Attachments

  • one.jpg
    one.jpg
    23.8 KB · Views: 490
  • two.jpg
    two.jpg
    53.7 KB · Views: 490
  • #10
Could it be something simple like not having anti parallel diodes on the IGBT model?

Since its a model you can also use a mosfet to test if that is the problem, or put the diodes into the model.
 

Similar threads

  • · Replies 7 ·
Replies
7
Views
2K
  • · Replies 10 ·
Replies
10
Views
5K
  • · Replies 15 ·
Replies
15
Views
3K
  • · Replies 8 ·
Replies
8
Views
3K
  • · Replies 5 ·
Replies
5
Views
3K
  • · Replies 19 ·
Replies
19
Views
2K
Replies
19
Views
2K
  • · Replies 7 ·
Replies
7
Views
2K
  • · Replies 1 ·
Replies
1
Views
2K
  • · Replies 1 ·
Replies
1
Views
1K