Is My LM311 Speaker Protection Circuit Designed Correctly?

Click For Summary

Discussion Overview

The discussion revolves around the design of a speaker protection circuit using the LM311 comparator. Participants explore various aspects of the circuit, including its functionality, potential issues, and alternative designs. The conversation includes technical details about component interactions and the implications of design choices, particularly in the context of protecting speakers from DC voltage damage.

Discussion Character

  • Technical explanation
  • Debate/contested
  • Mathematical reasoning
  • Experimental/applied

Main Points Raised

  • One participant expresses uncertainty about the design of the LM311 circuit, particularly regarding the use of pin #6 and its effect on the output transistor.
  • Another participant emphasizes the importance of protecting expensive speakers over the amplifier itself, noting the risks associated with DC coupling in high-end audio applications.
  • A schematic is shared as an example of speaker protection, highlighting how certain transistors can limit current to protect the output stage.
  • Concerns are raised about potential failures, such as a power transistor shorting or one rail collapsing, and the reliability of complex circuits versus simpler designs.
  • One participant modifies their design to separate channels and adjust component values to optimize performance, while expressing frustration with the LM311's pin configuration.
  • Discussion includes the appropriateness of using non-polar capacitors and the rationale behind specific resistor values in the circuit.
  • Participants share links to external resources and schematics to support their points and provide additional context.

Areas of Agreement / Disagreement

Participants do not reach a consensus on the best design approach, with multiple competing views on the use of the LM311, the necessity of certain components, and the overall reliability of the proposed circuits. Uncertainty remains regarding the optimal configuration for protecting speakers.

Contextual Notes

Limitations include varying interpretations of the LM311's pin functionality, the complexity of circuit designs, and differing opinions on the reliability of components versus circuit simplicity. Some participants express skepticism about the reliability of more complex solutions.

Who May Find This Useful

Electronics enthusiasts, audio engineers, and hobbyists interested in speaker protection circuits and the design considerations involved in using comparators like the LM311.

yungman
Messages
5,741
Reaction score
291
Hi all.
I am using LM311 comparator to design a speaker protection circuit. I read quite a few data sheet of LM311. Seems like it's such an old IC that they assume people know the IC already. I happen to be a first time user and I am not sure I design it right. Mainly strobe pin #6. From reading, it seems like if I use a transistor to pull it down, the output transistor turns off regardless and become open circuit pulled up by the pull up resistor. Also the output transistor how I can use it off ground. Anyone that familiar with the LM311, please confirm I designed the circuit correctly.

Also, this is a speaker protection circuit for SS amp that can drive a DC voltage if something gone wrong. This circuit will:

1) monitor the output by using a low pass filter to filter out the audio frequency, only the very very low frequency or DC passes through. Two window comparators using LM311(U1 & U3, U2 & U4) are used to monitor the DC and turn off the transistor if over 0.7V DC is detected.
2) monitor circuit to monitor +/-24V supply (R3, D3 and relay S1). If total voltage drop by say 5V, the relay opens.
3) Power on delay (Q1 C15). The drain of the Q1 connects to pin 6 of all the comparators. when Q1 is on and pull all the pin 6 to ground, the LM311 turns off.

The /OUTPUT EN are use to turn on the speaker output relay when it is pulled to ground.

I am connecting the two LM311 output transistors in series with the relay contact, so if anyone opens, the chain opens and loss the ground, the speaker relay will be turned off. Only if both NPN output transistor of LM311 and the relay are on, then the /OUTPUT EN will be low to turn on the speaker relay. Please confirm that I am doing everything correctly.

Thanks

Alan
 

Attachments

  • Speaker protection.jpg
    Speaker protection.jpg
    35.3 KB · Views: 1,496
Engineering news on Phys.org
This is to protect the amp, I am more interested in protecting the more expensive speakers. I am designing my own power amp, the amp can fry for all I care! This is one of the big problem in audiophile, when amp burn or loss one rail, the output will rail and burn the expensive woofer.

Using DC blocking coupling cap is not the best idea in high end audiophile as cap can introduce distortion. That's why all the high end power amp are DC coupling. That can be dangerous.

Thanks anyway.
 
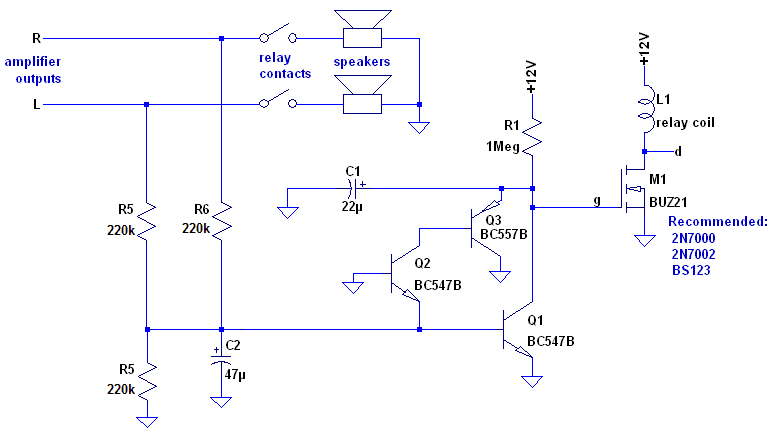
http://sound.westhost.com/p27b-f2.gifHere is an example of speaker protection. If too much current passes through the output stage, one or both of the BC546/556 turns on and steals base current from the BD139/140. The limiting current value is set by the 12k/1k resistor network.
 
How about one rail collapsed? How about one of the power transistor shorted?
 
How about this simple circuit ?
aa.png
 
  • Like
Likes   Reactions: yungman
Thanks, this looks good so far.
 
yungman said:
How about one of the power transistor shorted?
How about a simple fuse?
yungman said:
How about one rail collapsed?
Yes, what happens? Is it a power supply problem?
The reason I am skeptical to the complex solutions shown, is due to the fact that the reliability of a circuit decreases the more components it contains. Therefore, adding a lot of components in order to increase reliability, usually decreases reliability. One way of estimating reliability was to do a lot of complex calculations according to Mil-Handbook 217F (or newer, see http://www.sre.org/pubs/Mil-Hdbk-217F.pdf
I used to argue that Mil-Handbook 217F was too optimistic, since it just calculated from the reliability of the components and ignored the construction.
 
Here is the latest schematic, still using the LM311. But I literally halved the circuit. The important question is still whether I use the pin #6 correctly. My understanding is if I hold pin 6 low, the output turns off. Now I am using just a capacitor C15 to hold pin 6 low when first power up. The cap will slowly charges up and release the LM311 after a delay.

Please let me know whether I designed it right on the LM311.

Thanks
 

Attachments

  • Speaker protection.jpg
    Speaker protection.jpg
    42.6 KB · Views: 1,456
  • #10
Yungman - glad to see you're back !

per http://www.ti.com/lit/ds/symlink/lm111-n.pdf
I do notice that pin 6 will output a few miliamps. Will that upset your timing via C15 R7 ?

I'd add a series resistor because there is an all transistor path from pin6 to V+ and to V-,
and there's a pin6< (V+ - 5volt) absolute maximum rating that it looks like you'll exceed on powerup. See schematic on page 19 of datasheet, probably Vbe on Q7 i'd guess.

I sure like the idea of power supply asymmetry protection. And DC to speaker.

old jim
 
Last edited:
  • #11
Do you really need the speed of LM311? Fast comparators always cause me trouble.. I'd find a way to use LM324...
 
  • #12
Hi Jim
How are you? I am busy designing guitar amps and audiophile amps, don't get a chance to come here that much.

I decided to use Jony130's circuit in post #6, but with modification to have separate transistors Q1 and Q2 for each channel. The resistors summing for the two channels forms voltage divider that raise the voltage for the trigger to over 1.4V, that's too high, I want to keep it below +/-1V.

I gave up the LM311, the pin 6 is hard to use, need to have too many components to create power on delay.

Thanks
 
  • #13
yungman said:
I decided to use Jony130's circuit in post #6, but with modification to have separate transistors Q1 and Q2 for each channel.
Good idea, very unlikely but sometimes when one output go to the positive rail, and the other going to the negative rail, the protect circuit had zero volts going in, so the relay stay energized.
yungman said:
voltage for the trigger to over 1.4V, that's too high, I want to keep it below +/-1V.
Why ?? In normal scenario when output transistor failed , DC offset jumps immediately to Vcc or Vee.
Also take a look at this circuit
http://www.fratu.pl/irek/files/unizab1_schemat.pdf
And notice that all this circuits are based on simple zero crossing detector.
http://catarina.udlap.mx/u_dl_a/tales/documentos/meie/carrillo_a_j/apendiceA.pdf
 
Last edited:
  • #14
I modified the circuit. I separated the two channel, lower the resistance and up the capacitance to get more current.

My speaker is 4ohm, very expensive. I want trigger at 0.7V.
 

Attachments

  • Speaker protection.jpg
    Speaker protection.jpg
    17.9 KB · Views: 1,076
  • #15
Non-polar cap ?? Are you sure you need them ? Notice that Q1 and Q2 will clamp the voltage across the cap. So the capacitor voltage will never be higher then +/- 0.7V.
And as you should know all electrolyte capacitor can handle -0.7V for a short period of time (typical 1 V maximum reverse voltage).
And why you add R3 (510k) resistor ??
 
  • #16
Jony130 said:
Non-polar cap ?? Are you sure you need them ? Notice that Q1 and Q2 will clamp the voltage across the cap. So the capacitor voltage will never be higher then +/- 0.7V.
And as you should know all electrolyte capacitor can handle -0.7V for a short period of time (typical 1 V maximum reverse voltage).
And why you add R3 (510k) resistor ??
It's safer to use non polar cap, for 16V, it's cheaphttp://www.digikey.com/scripts/DkSe...q=635623666083054091&CSRT=7150203582344528301.

R3 is to make sure the PNP turn off when not being pulled. I like to have the circuit crisp, I use higher current to make sure the beta of the transistors are more optimal, when turn off, I use resistor like R3 to discharge the Vbe of the PNP. I don't want to save circuit components, I want it to be clean. I would have still go with the LM311 if not because the pin 6 is kind of funny and the data sheet is not clear. It wants you to pull pin 6 low, BUT not to ground. I don't want to deal with this kind of "grey area" stuff.
 
Last edited:

Similar threads

  • · Replies 1 ·
Replies
1
Views
2K
  • · Replies 7 ·
Replies
7
Views
1K
  • · Replies 5 ·
Replies
5
Views
2K
  • · Replies 2 ·
Replies
2
Views
2K
Replies
18
Views
9K
Replies
12
Views
3K
  • · Replies 2 ·
Replies
2
Views
2K
  • · Replies 49 ·
2
Replies
49
Views
5K
  • · Replies 6 ·
Replies
6
Views
2K
Replies
2
Views
2K