OrCad Capture CIS -- Unconnected pin, no FLOAT property or FLOAT = e

Click For Summary
SUMMARY

The discussion centers on resolving the "Unconnected pin, no FLOAT property or FLOAT = e" error in OrCad Capture CIS. Users are advised to zoom in on the circuit to check for actual connections, as the issue may arise from fine grid settings causing visual misinterpretations. Running a Netlist can help verify if the nets are connected. Additionally, ensuring the grid is enabled and properly configured is crucial for accurate circuit design.

PREREQUISITES
  • Understanding of OrCad Capture CIS software
  • Familiarity with circuit design principles
  • Knowledge of netlist generation and analysis
  • Basic skills in troubleshooting electronic circuits
NEXT STEPS
  • Learn how to configure grid settings in OrCad Capture CIS
  • Explore the process of generating and analyzing netlists
  • Investigate common errors in OrCad Capture CIS and their solutions
  • Study techniques for verifying connections in circuit designs
USEFUL FOR

Electronics engineers, circuit designers, and students learning to use OrCad Capture CIS who are troubleshooting connection errors in their designs.

mfilip
Messages
1
Reaction score
0
Hello everyone!
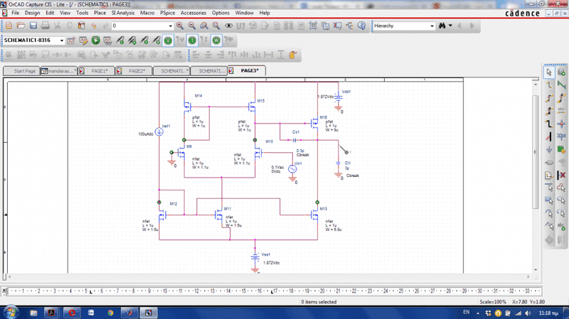
I am new in OrCad Capture Cis and apparently lack in fundamental knowledge. I have created this circuit so far but it appears that something (or everything) is wrong. The error is "Unconnected pin, no FLOAT property or FLOAT = e" in several parts of the circuit. Your answers will be of much help to me, especially if you are specific and analytical, so I can understand you because of my poor knowledge. Thank you!
 

Attachments

  • upload_2016-5-24_11-19-4.png
    upload_2016-5-24_11-19-4.png
    72.8 KB · Views: 1,382
Engineering news on Phys.org
mfilip said:
Hello everyone!
I am new in OrCad Capture Cis and apparently lack in fundamental knowledge. I have created this circuit so far but it appears that something (or everything) is wrong. The error is "Unconnected pin, no FLOAT property or FLOAT = e" in several parts of the circuit. Your answers will be of much help to me, especially if you are specific and analytical, so I can understand you because of my poor knowledge. Thank you!
Welcome to the PF.

It does look like there are connections there where the DRC marker circles are drawn... If you zoom way in, does it still look like there are connections? Or maybe if your grid is real fine, the lines are actually not quite connected... What do you get when you run a Netlist for the circuit? Does it indicate those nets are connected or not?

EDIT -- And is your grid turned on? What is the spacing of your grid?
 
BTW, it looks like you have shorted through Cc1 on the right...
 

Similar threads

  • · Replies 15 ·
Replies
15
Views
4K
Replies
12
Views
4K
  • · Replies 13 ·
Replies
13
Views
4K
  • · Replies 3 ·
Replies
3
Views
5K
  • · Replies 61 ·
3
Replies
61
Views
18K
  • · Replies 0 ·
Replies
0
Views
3K
  • · Replies 9 ·
Replies
9
Views
4K
  • · Replies 2 ·
Replies
2
Views
481
  • · Replies 1 ·
Replies
1
Views
5K
  • · Replies 16 ·
Replies
16
Views
7K