Physics/Math Course Diagram; Opinions please?

Click For Summary

Discussion Overview

The discussion revolves around a proposed course diagram for a physics major and math minor, seeking advice on course selection, prerequisites, and overall workload. Participants explore the implications of course arrangements and suggest additional courses that may enhance the academic path.

Discussion Character

  • Exploratory
  • Technical explanation
  • Debate/contested
  • Homework-related

Main Points Raised

  • One participant expresses concern about the heavy math load in the proposed diagram, particularly in the third row, and suggests that Thermal Physics and Quantum Physics being half-semester courses may alleviate some of the burden.
  • Another participant questions the feasibility of completing the major in two and a half years, noting that some courses might be taken concurrently despite prerequisites.
  • There is confusion regarding the inclusion of Linear Algebra in the honors path for math, with a suggestion to consider additional upper-level math courses that are typically required for a math major.
  • A participant mentions that at UIUC, it is possible to register for courses without having completed prerequisites, which may influence course load management.
  • Suggestions are made for additional math courses that could be beneficial for a physics major, including Complex Analysis, Differential Geometry, and Tensor Analysis.
  • Another participant raises the importance of considering how far the student wants to go mathematically, suggesting courses in statistics, information theory, functional analysis, and calculus of variations based on specific interests in physics.

Areas of Agreement / Disagreement

Participants express a range of opinions on course load management, the necessity of certain math courses, and the potential for taking courses concurrently. There is no consensus on the optimal path or course selection, indicating multiple competing views.

Contextual Notes

Participants highlight the importance of understanding prerequisites and course dependencies, as well as the variability in course offerings and requirements across different institutions.

Who May Find This Useful

Students planning a physics major or math minor, academic advisors, and individuals interested in course planning and workload management in STEM fields.

MissSilvy
Messages
299
Reaction score
1
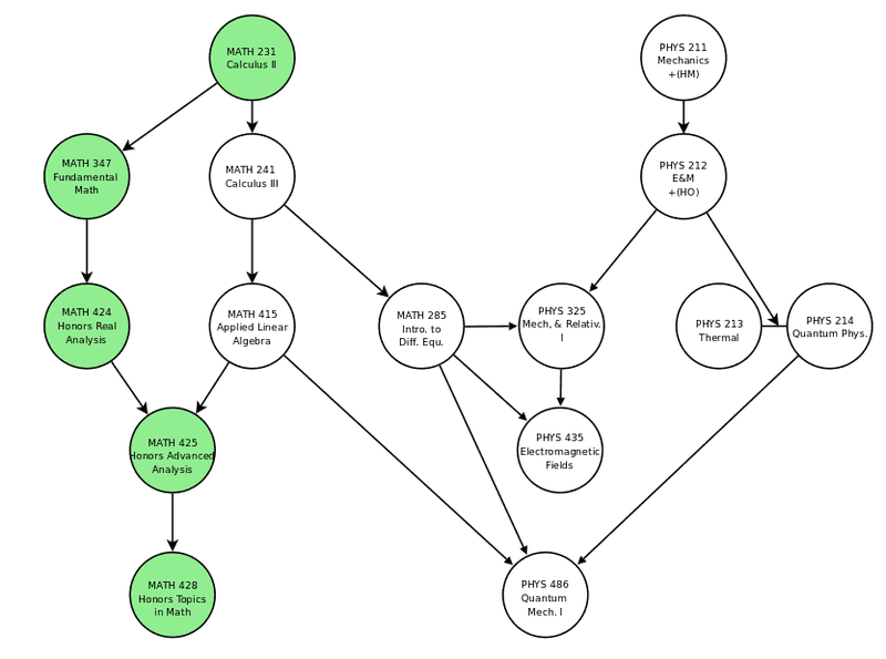
Hello again everyone. I just finished making a diagram to plan out a possible physics major/math minor and I would appreciate any advice anyone can give me. The courses are arranged with math on the left and physics on the right, with arrows pointing out the flow and pre-reqs and such. Each row is a set of courses in a given semester, roughly. The only part that I'm doubtful about is the 6 in the third row. Granted, it's not exactly as bad as it appears, since Thermal Physics and Quantum Physics are both half-semester courses, one in the first half and one in the second, but that much math is giving me a preemptive headache. Currently, I'm at the top of the diagram for this fall semester. Thank you!

P.S.: The light green circles are part of the 'honors sequence' in our math department and you may have to click on the thumbnail to zoom into original size, or else the course names are indecipherable.
 

Attachments

  • academics.png
    academics.png
    29.2 KB · Views: 630
Physics news on Phys.org
Just curious, So in theory, you can finish your major in, 2 and a half years?
I am not sure how this pre-reqs work. Because in my school, while, say class A is pre-reqs of class B, one could probably take both A and B together.
If this is also true in your school, then I'll suggest to take math 285 at the second row (second semester, or year? I am a bit confused)
And I am a bit confused by your classes too. Because where is the corresponded linear Algebra in the honor path for math?
Another suggestion, since thermal is kinda independent to other courses, you can probably leave it to the end of your college career (I guess this is also due to my bias view on the subject. I am really dumb in this field and don't really like it much ;P). And that will sharply decrease your course load for 3rd row down to 3 classes.
Just another wonder, does your math department offer some other upper math courses? Because that doesn't sound quite enough for a pure math major. I think normally universities would require something like Modern Algebra, Topology, etc for a math major to graduate. Take some of them, they could be really helpful (Although I certainly have heard of some people saying that learning math screwed their sense of physics. But my personal experience is that it actually enchants physics, in some way, at least.)
 
I see that you are from UIUC ;)

Isn't PHYS 325 (Classical Mechanics) usually taken concurrently with PHYS 213 (thermal) and 214 (quantum) and MATH 285 (Diff Eq)?
I believe that is definitely a course load that is easily undertaken..
MATH 415 shouldn't be much of a problem..but I'm not sure about your Honors Analysis class..

I believe you should see how well you can cope with 347 because it isn't like any of your previous MATH classes..If you are struggling in 347, I believe Honors Analysis would be much tougher for you.

At UIUC, even if you do not have the pre-reqs, u can still register for the course and survive them pretty well.
Besides, you still have the EM sequence (435/436), QM II (487), Stat Mech (427) and a lab class (401 or 403) before you complete a real physics major's requirements
With respect to math classes, taking complex analysis (446 or 448) (I recommend the former), Differential Geometry (423) and Tensor Analysis (481) would be useful for a physicist.
 
MissSilvy said:
Hello again everyone. I just finished making a diagram to plan out a possible physics major/math minor and I would appreciate any advice anyone can give me. The courses are arranged with math on the left and physics on the right, with arrows pointing out the flow and pre-reqs and such. Each row is a set of courses in a given semester, roughly. The only part that I'm doubtful about is the 6 in the third row. Granted, it's not exactly as bad as it appears, since Thermal Physics and Quantum Physics are both half-semester courses, one in the first half and one in the second, but that much math is giving me a preemptive headache. Currently, I'm at the top of the diagram for this fall semester. Thank you!

P.S.: The light green circles are part of the 'honors sequence' in our math department and you may have to click on the thumbnail to zoom into original size, or else the course names are indecipherable.

How far mathematically do you want to go? For example if you took a course in stats and in information theory that would help you with statistical mechanics and black holes and thermodynamics.

If you wanted to go deeper into quantum mechanics functional analysis sounds like a good area to get into.

Also the calculus of variation comes up a lot in physics as well.

If you're interested more so in QM (and even things not QM) a course in graduate algebra is highly recommended especially if you want to do particle physics.

there's also math that a poster above me has mentioned such as differential geometry and tensor analysis.

I guess your standard calculus sequence and linear algebra along with diff equations and other "math methods for physicists" should suffice but the higher physics usually demands equally higher math.

I guess the more math the better but I guess the question that remains is which specialization of physics/math/whatever would you like to end up in?
 

Similar threads

Replies
41
Views
9K
  • · Replies 2 ·
Replies
2
Views
2K
  • · Replies 8 ·
Replies
8
Views
3K
  • · Replies 2 ·
Replies
2
Views
2K
  • · Replies 3 ·
Replies
3
Views
2K
  • · Replies 21 ·
Replies
21
Views
225K
  • · Replies 8 ·
Replies
8
Views
2K
  • · Replies 2 ·
Replies
2
Views
2K
  • · Replies 3 ·
Replies
3
Views
2K
Replies
2
Views
2K