Potential difference in Capacitors

Click For Summary

Homework Help Overview

The discussion revolves around a circuit involving capacitors and resistors, specifically focusing on the behavior of a 15μF capacitor after a switch is opened following a long period of being closed. Participants are exploring the implications of steady-state conditions in DC circuits and the calculations related to potential difference and charge over time.

Discussion Character

  • Exploratory, Conceptual clarification, Mathematical reasoning, Assumption checking

Approaches and Questions Raised

  • Participants are attempting to simplify the circuit and question whether resistors and capacitors can be added in series under the given conditions. There is discussion about the charge on the capacitor after a long time and the voltage across it, with some questioning the assumptions made regarding these values. The use of the exponential decay formula for charge over time is also being examined.

Discussion Status

Some participants have provided guidance on the steady-state behavior of capacitors in DC circuits, suggesting that they can be treated as open switches after a long time. There is an ongoing exploration of the voltages and currents in the circuit, with calculations being shared and verified. Multiple interpretations of the circuit behavior are being discussed, but no consensus has been reached.

Contextual Notes

Participants are navigating the complexities of the circuit setup, including the implications of the switch being closed for a long time and the subsequent opening of the switch. There are questions about the voltage across the capacitor and the resistor in parallel, as well as the assumptions regarding the initial conditions of the circuit.

jisbon
Messages
475
Reaction score
30
Homework Statement
Consider the circuit below. The switch is closed for a long time, then is opened. Calculate the time taken for ##15\mu F## capacitor to reach P.D of 2V.
Relevant Equations
##Q(t) =Q_{0}e^{\frac {-t}{RC}}##
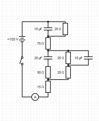
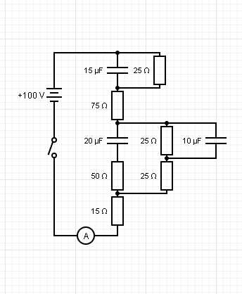
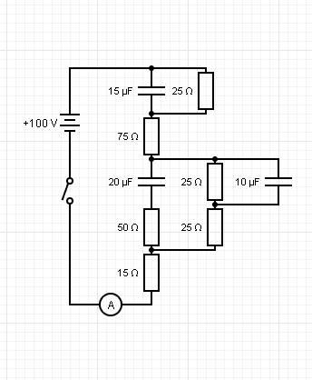
Firstly, I'm given this complicated circuit as shown below.
1569463209078.png

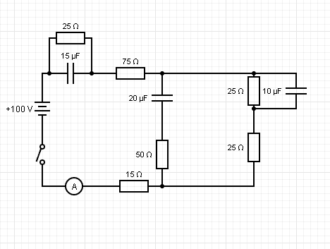
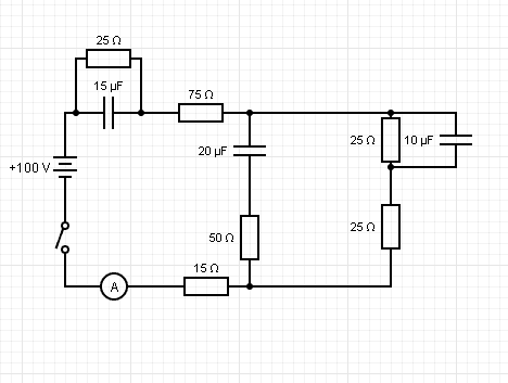
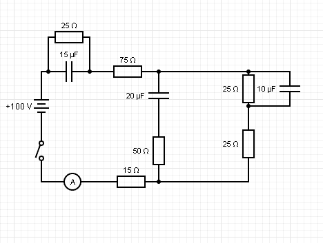
What I have to do first, is to simplify it, which I will need help in checking.

1569463220756.png

One question here: It's not possible to simplify this by adding resistors in series and capacitors in series am I, right? Or is it possible in this case?

So if I'm right, the next step to do find the charge in the ##15\mu## F capacitor after a long time, which is capacitance * voltage, which is presumably be 15V in this case? Hence ##Q_{0}## = ##15\mu## F * 100V ?

So for it to reach P.D of 2V, I will have to calculate the charge at that point. Since charge = capacitance * voltage, my charge at that point will be ##15\mu## * 2V = ##30*10^-6##
I will then use this formula where: ##Q(t) =Q_{0}e^{\frac {-t}{RC}}##
## 30*10^-6=(15*10^-6)(100)e^{\frac {-t}{RC}}##
Will R in this case be 25?

Thanks.
 
Physics news on Phys.org
jisbon said:
Homework Statement: Consider the circuit below. The switch is closed for a long time, then is opened. Calculate the time taken for ##15\mu F## capacitor to reach P.D of 2V.
Homework Equations: ##Q(t) =Q_{0}e^{\frac {-t}{RC}}##

Firstly, I'm given this complicated circuit as shown below.
View attachment 250207
What I have to do first, is to simplify it, which I will need help in checking.

View attachment 250208
One question here: It's not possible to simplify this by adding resistors in series and capacitors in series am I, right? Or is it possible in this case?
No. What does it mean that two elements of circuit are connected in series? Can a third element be connected to the terminals in common?
jisbon said:
So if I'm right, the next step to do find the charge in the ##15\mu## F capacitor after a long time, which is capacitance * voltage, which is presumably be 15V in this case? Hence ##Q_{0}## = ##15\mu## F * 100V ?
Why should be the voltage 15 V or100 V across the ##15\mu## F capacitor?
Think: does any current flow through the capacitors when the switch is closed for very long time ? And what is the voltage across the resistor connected in parallel with the capacitor?
jisbon said:
So for it to reach P.D of 2V, I will have to calculate the charge at that point. Since charge = capacitance * voltage, my charge at that point will be ##15\mu## * 2V = ##30*10^-6##
I will then use this formula where: ##Q(t) =Q_{0}e^{\frac {-t}{RC}}##
## 30*10^-6=(15*10^-6)(100)e^{\frac {-t}{RC}}##
Will R in this case be 25?

Thanks.
 
  • Like
  • Informative
Likes   Reactions: jisbon and Delta2
In the so called "steady state" of a DC-circuit ( and we are in the steady state when the statements says things like "the circuit is closed for a very long time" which means time big enough to reach the steady state) the capacitors are like they don't exist.
So first step is to remove all capacitors and replace them with open switches. Then calculate all the voltages and currents of interest. In this steady state the voltage of a capacitor would be the voltage of the opened switch with which we replaced the capacitor.

Then when the switch is opened , we replace back the capacitors and check which are the only closed loops now.
Then calculate voltages and currents of interest on these closed loops.
 
Last edited:
  • Like
Likes   Reactions: jisbon
Nope after a very long time, it's basically a open circuit
Delta2 said:
In the so called "steady state" of a DC-circuit ( and we are in the steady state when the statements says things like "the circuit is closed for a very long time" which means time big enough to reach the steady state) the capacitors are like they don't exist.
So first step is to remove all capacitors and replace them with open switches. Then calculate all the voltages and currents of interest. In this steady state the voltage of a capacitor would be the voltage of the opened switch with which we replaced the capacitor.

Then when the switch is opened , we replace back the capacitors and check which are the only closed loops now.
Then calculate voltages and currents of interest on these closed loops.
Following step by step with regards on what you have stated:

I have calculated the current to be 0.606A after a long time it was charged.
Hence voltage in 25-ohm resistor (since it is parallel to the 15F capacitor) = 0.606 *25 = 15.15V
So is it safe to assume the equation now looks like:
##2=15.15e^{\frac {-t}{RC}}##

PS: I got the answer I was looking for. Thanks!
 
  • Like
Likes   Reactions: Delta2

Similar threads

Replies
4
Views
2K
  • · Replies 11 ·
Replies
11
Views
3K
  • · Replies 30 ·
2
Replies
30
Views
3K
  • · Replies 4 ·
Replies
4
Views
4K
Replies
11
Views
3K
  • · Replies 6 ·
Replies
6
Views
2K
Replies
20
Views
2K
Replies
4
Views
2K
  • · Replies 7 ·
Replies
7
Views
2K
  • · Replies 4 ·
Replies
4
Views
2K