Proof of second-order phase transition for a Van Der Waals Gas

Click For Summary

Homework Help Overview

The discussion revolves around the characterization of the Van der Waals gas in relation to phase transitions, specifically questioning how it can be classified as a second-order phase transition despite the behavior of pressure with respect to volume. Participants explore the implications of the critical temperature and the stability criteria associated with the Van der Waals equation of state.

Discussion Character

  • Conceptual clarification, Assumption checking, Mixed

Approaches and Questions Raised

  • Participants examine the mathematical properties of pressure as a function of volume, questioning the conditions under which the Van der Waals gas exhibits first-order and second-order phase transitions. There is a focus on the implications of critical temperature and the behavior of derivatives of pressure.

Discussion Status

The discussion is ongoing, with participants offering insights into the nature of phase transitions in the Van der Waals gas model. Some suggest that the model can exhibit both first-order and second-order transitions under different conditions, while others express uncertainty about the classification of the critical point as a second-order transition.

Contextual Notes

Participants note the importance of the Maxwell construction in understanding phase transitions and highlight the specific conditions under which the Van der Waals gas transitions between phases. There is also mention of the limitations of the model at temperatures above the critical temperature.

CGandC
Messages
326
Reaction score
34
Homework Statement
I was wondering how is it proved that Van Der Waals Gas is a second-order phase transition.
Relevant Equations
Van Der Waals gas's pressure is: $$ P = \frac{NRT}{V-Nb} - \frac{aN^2}{V^2} $$
( This equation does not exist for V<=NB )
How is it proved that Van Der Waals gas is a second order phase transition?
The second order derivative of the pressure (P ) with respect to volume ( V ) don't have a discontinuity ( except at point V = Nb , but the pressure is not existent for V<=Nb ). So how come Van der waals gas describes a second order phase transition?
 
Physics news on Phys.org
## b ## is the volume of each particle, so that ## Nb ## is the smallest volume this collection of particles can occupy. It is unnecessary to look mathematically at cases where ## V \leq Nb ## for the Van der Waals gas.
 
  • Like
Likes   Reactions: CGandC, Lord Jestocost and Charles Link
TeethWhitener said:
Why do you think this? Can you give a citation?
Some light reading:
http://www.pmaweb.caltech.edu/~mcc/Ph127/b/Lecture3.pdf

Actually, after further inquiring about the subject ( I asked a professor teaching statistical physics course ), he told me that the Van-Der-Waals gas is a model characterized by both first order and second order phase transitions, explanation:

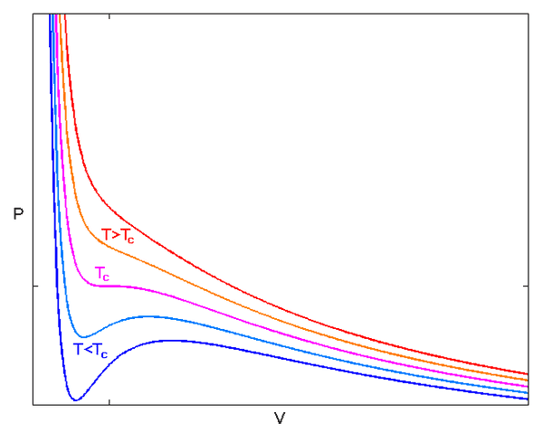
The gas describes a first order phase transition because if for example we plot P(v) , we'll get something like this:
1577903887218.png

in the green-shaded area, the following stability-criteria does not hold:

## - \frac{\partial p}{\partial V}>0 ##
( This stability criteria appears in "Thermodynamics and introduction to Thermostatistics - Callen" )
Since the stability-criteria does not hold then we say there is a "jump" of P(v) in the green-shaded area and we have to insert Maxwell-construction model to describe the system's process in the green area.

However, The gas also describes a second order phase transition for a specific type of isotherm - this isotherm describes a temperature called "Critical Temperature" ( also denoted as Tc ), and if we plot P(v) for this isotherm, we'll see that P(v) has stability-criteria fulfilled for all V , but there is a single point in which P(v) has an inflection point - this is the critical point in which the first and second derivatives are zeros ( since this is an inflection point ):
## \frac{\partial p}{\partial V} = \frac{\partial^2 p}{\partial V^2} =0 ##

1577904395833.png


Conclusion: VDW gas desribes mostly a first-order phase transition except for a specific isotherm ( Tc) for which the gas describes only a second order phase transition.
 
  • Like
Likes   Reactions: Charles Link
What if ##T>T_c##?
 
TeethWhitener said:
What if ##T>T_c##?

If T>T_c then there is no phase transition since once we have reached T=T_c and went to higher temperature - our VDW model already passed from one phase into another.
So for T>T_c then P(v) describes only one specific phase and no phase transitions since the stability criteria
$$
- \frac{\partial p}{\partial V}>0
$$
Is satisfied - so there are no discontinuities which would indicate a first-order phase transition and also there are no inflection points which would indicate a second-order phase transition, so P(v) only describes the relationship between P and V for the one particular phase we are currently in for T>T_c.
 
  • Like
Likes   Reactions: TeethWhitener
Yes. The important point is that it is the Maxwell construction (and not the vdW equation of state by itself) that generates the 1st order phase transition for ##T<T_c##.

One other minor thing: The ##T<T_c## isotherms also have inflection points, where ##\frac{\partial^2 p}{\partial V^2} = 0##, but it's only at ##T=T_c## that we have a point where ##\frac{\partial p}{\partial V} =\frac{\partial^2 p}{\partial V^2} = 0##.

Edit: to be perfectly honest, I'm not sure you can call the point at ##T=T_c## a second order phase transition. ##\frac{\partial^2 p}{\partial V^2}## is zero, not discontinuous. And all higher derivatives are zero as well. Without the Maxwell construction, the function is smooth (infinitely differentiable) everywhere it's defined. I don't know; I'll have to think harder about it.
 
  • Like
Likes   Reactions: vanhees71 and CGandC

Similar threads

Replies
1
Views
2K
  • · Replies 7 ·
Replies
7
Views
3K
  • · Replies 6 ·
Replies
6
Views
4K
  • · Replies 8 ·
Replies
8
Views
3K
  • · Replies 23 ·
Replies
23
Views
12K
  • · Replies 4 ·
Replies
4
Views
3K
  • · Replies 6 ·
Replies
6
Views
5K
  • · Replies 2 ·
Replies
2
Views
2K
  • · Replies 8 ·
Replies
8
Views
3K
Replies
2
Views
4K