Tom.G
Science Advisor
Gold Member
- 5,661
- 4,504
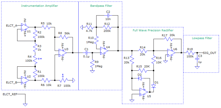
For your particular use of detecting different muscle activity you would not need a level shifter.Mo_Tuk said:The attached image is the schematic for EMG circuit that worked, and I have question about DC level shifter circuit should I add it ??
so that (e.g. the output will be from 0 to 5V max), because Analog to Digital Converter "ADC" of the arduino can only accept this range.
However the converter on the Arduino board may not like a negative-going signal. I would say try connecting to the Arduino to see if you get reasonable results, if the results are bad then add a level shifter. (Unless of course you want to add a level shifter as part of learning more -- often a good idea.

Cheers,
Tom