Reliability of a system (with simple "complex" configuration)

Click For Summary

Homework Help Overview

The discussion revolves around determining the reliability of a system composed of 7 equal reliable components, each with a reliability of 0.9, arranged in a complex configuration. Participants express difficulty in applying known formulas for series and parallel arrangements to this configuration, which resembles a bridge structure.

Discussion Character

  • Mixed

Approaches and Questions Raised

  • Some participants attempt to adapt known reliability equations for series and parallel configurations to the complex setup, while others explore the use of binomial methods and inclusion-exclusion principles. There are questions about calculating the probabilities of different paths being open and how to combine these probabilities to find the overall system reliability.

Discussion Status

Participants are actively engaging with the problem, sharing their attempts and reasoning. Some have suggested using symbolic constants to simplify calculations and have introduced the concept of using inclusion-exclusion to account for overlapping events. There is no explicit consensus on the approach, but various lines of reasoning are being explored.

Contextual Notes

Participants note the challenge of applying traditional reliability formulas to a non-standard configuration and the need for additional clarification on the assumptions and definitions involved in the problem.

kalizazzz623
Messages
4
Reaction score
0

Homework Statement



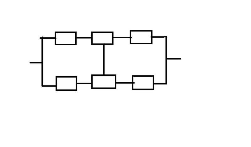
Question: A system consists of 7 equal reliable components having the following configuration with each component has a reliability of 0.9. Find the reliability of the system.
a.jpg


Homework Equations


I was taught (and only been taught) with the calculations to obtain reliability of a system with its components arranged in either in series or in parallel. However, I have real trouble in solving these kinds of complex configuration.
For series: Rs = R1R2...Rn
For parallel: Rs = 1-(1-R1)(1-R2)...(1-Rn)

The Attempt at a Solution


I have search through the internet and realized that this can be solved with the solution used for bridge structure. I tried to mimic the way the solution from the resource (Reliability Engineering: Theory and Practice, by Alessandro Birolini) found (but with only 5 component instead of 7) and come to this:
b.jpg

c.jpg

The first picture showing the reliability of the system with the center component not fail, and the second picture is when the center component has fail. (component number order: 1 to 6, from top left, clockwise; center = 7)
Then, Rs=R7(R1+R6-R1R6)(R2+R5-R2R5)(R3+R4-R3R4) + (1-R7)(R1R2R3+R4R5R6-R1R2R3R4R5R6)
This solution doesn't lead to the answer (0.9575). I tried using Binomial method by considering all sort of possibility but still no help (duh, obviously:frown:), so can anyone enlighten me?
 
Physics news on Phys.org
kalizazzz623 said:

Homework Statement



Question: A system consists of 7 equal reliable components having the following configuration with each component has a reliability of 0.9. Find the reliability of the system.
View attachment 72912

Homework Equations


I was taught (and only been taught) with the calculations to obtain reliability of a system with its components arranged in either in series or in parallel. However, I have real trouble in solving these kinds of complex configuration.
For series: Rs = R1R2...Rn
For parallel: Rs = 1-(1-R1)(1-R2)...(1-Rn)

The Attempt at a Solution


I have search through the internet and realized that this can be solved with the solution used for bridge structure. I tried to mimic the way the solution from the resource (Reliability Engineering: Theory and Practice, by Alessandro Birolini) found (but with only 5 component instead of 7) and come to this:
View attachment 72913
View attachment 72914
The first picture showing the reliability of the system with the center component not fail, and the second picture is when the center component has fail. (component number order: 1 to 6, from top left, clockwise; center = 7)
Then, Rs=R7(R1+R6-R1R6)(R2+R5-R2R5)(R3+R4-R3R4) + (1-R7)(R1R2R3+R4R5R6-R1R2R3R4R5R6)
This solution doesn't lead to the answer (0.9575). I tried using Binomial method by considering all sort of possibility but still no help (duh, obviously:frown:), so can anyone enlighten me?

Label the components as
[tex]\begin{array}{ccc} A & B & C \\<br /> &G& \\<br /> D & E & F<br /> \end{array}[/tex]
Imagine we want to send a signal from left to right; the component reliability is the probability that a signal gets through that component. So, to send a signal from left to right, at least one path from left to right must be "open". There are four paths: P_1 =in-ABC-out, P_2 = in-DEF_out, P_3 =in_ABGEF-out and P_4 = in-DEGBC-out. If we let ##E_i## be the event that path ##P_i## is open, can you figure out ##\Pr(E_i)## for each ##i##? For ##i \neq j##, can you see how to get ##\Pr(E_i \cap E_j)##, etc? You need to find
[tex]\text{system reliability} = \Pr \{ \text{at least one of the events }E_1, E_2, E_3, E_4 \text{ occur} \}[/tex]
 
Last edited:
Ray Vickson said:
Label the components as
[tex]\begin{array}{ccc} A & B & C \\<br /> &G& \\<br /> D & E & F<br /> \end{array}[/tex]
Imagine we want to send a signal from left to right; the component reliability is the probability that a signal gets through that component. So, to send a signal from left to right, at least one path from left to right must be "open". There are four paths: P_1 =in-ABC-out, P_2 = in-DEF_out, P_3 =in_ABGEF-out and P_4 = in-DEGBC-out. If we let ##E_i## be the event that path ##P_i## is open, can you figure out ##\Pr(E_i)## for each ##i##? For ##i \neq j##, can you see how to get ##\Pr(E_i \cap E_j)##, etc? You need to find
[tex]\text{system reliability} = \Pr \{ \text{at least one of the events }E_1, E_2, E_3, E_4 \text{ occur} \}[/tex]

P(E1)=0.9x0.9x0.9 =0.729
P(E2)=0.9x0.9x0.9 =0.729
P(E3)=0.9x0.9x0.9x0.9x0.9 =0.59049
P(E4)=0.9x0.9x0.9x0.9x0.9 =0.59049

For ##\Pr(E_i \cap E_j)##, thus this means I have to do for ##\Pr(E_1 \cap E_2)##, ##\Pr(E_1 \cap E_3)##, ##\Pr(E_1 \cap E_4)## and the remaining? And by the equation ##\Pr(E_i \cap E_j)##, should I use ##\Pr(E_i \cup E_j)##x##\Pr(E_j)##?

And for the final system reliability, is ##Pr \{ \text{at least one of the events }E_1, E_2, E_3, E_4 \text{ occur} \} = \Pr(E_1 \cup E_2 \cup E_3 \cup E_4)##?
 
kalizazzz623 said:
P(E1)=0.9x0.9x0.9 =0.729
P(E2)=0.9x0.9x0.9 =0.729
P(E3)=0.9x0.9x0.9x0.9x0.9 =0.59049
P(E4)=0.9x0.9x0.9x0.9x0.9 =0.59049

For ##\Pr(E_i \cap E_j)##, thus this means I have to do for ##\Pr(E_1 \cap E_2)##, ##\Pr(E_1 \cap E_3)##, ##\Pr(E_1 \cap E_4)## and the remaining? And by the equation ##\Pr(E_i \cap E_j)##, should I use ##\Pr(E_i \cup E_j)##x##\Pr(E_j)##?

And for the final system reliability, is ##Pr \{ \text{at least one of the events }E_1, E_2, E_3, E_4 \text{ occur} \} = \Pr(E_1 \cup E_2 \cup E_3 \cup E_4)##?

I strongly recommend that you use a symbol ##r## instead of an explicit 0.9, at least until the very last. This is because by using a symbolic constant you can keep separate and keep straight the different effects. So ##\Pr(E_1) = \Pr(E_2) = r^3##, ##\Pr(E_3) = \Pr(E_4) = r^5##, etc.

The general inclusion-exclusion says that
[tex] \text{answer} = R = \Pr \{ E_1 \cup E_2 \cup E_3 \cup E_4 \} = S_1 - S_2 + S_3 - S_4, \\<br /> \text{where}\\<br /> S_1 = \sum_i \Pr(E_i)\\<br /> S_2 = \sum_{i < j} \Pr(E_i E_j) \\<br /> S_3 = \sum_{i < j < k} \Pr(E_i E_j E_k)\\<br /> S_4 = P(E_1 E_2 E_3 E_4)[/tex]
Here I have used the simpler notation ##AB## or ##ABC## instead of ##A \cap B## or ##A \cap B \cap C##, etc.

For ##E_1 E_2## all components except G must work; for ##E_1 E_3## all components except D must work. Look at all the other ##E_i E_j, i < j,## in the same way, and do the same for ##E_i E_j E_k, i < j < k## as well as for ##E_1 E_2 E_3 E_4##. In this way you can obtain ##S_1, S_2, S_3, S_4## in terms of ##r##. And yes, it is a bit messy and lengthy, but welcome to the world of reliability computation.
 
kalizazzz623 said:
P(E1)=0.9x0.9x0.9 =0.729
P(E2)=0.9x0.9x0.9 =0.729
P(E3)=0.9x0.9x0.9x0.9x0.9 =0.59049
P(E4)=0.9x0.9x0.9x0.9x0.9 =0.59049

For ##\Pr(E_i \cap E_j)##, thus this means I have to do for ##\Pr(E_1 \cap E_2)##, ##\Pr(E_1 \cap E_3)##, ##\Pr(E_1 \cap E_4)## and the remaining? And by the equation ##\Pr(E_i \cap E_j)##, should I use ##\Pr(E_i \cup E_j)##x##\Pr(E_j)##?

And for the final system reliability, is ##Pr \{ \text{at least one of the events }E_1, E_2, E_3, E_4 \text{ occur} \} = \Pr(E_1 \cup E_2 \cup E_3 \cup E_4)##?

I strongly recommend that you use a symbol ##r## instead of an explicit 0.9, at least until the very last. This is because by using a symbolic constant you can keep separate and keep straight the different effects. (Besides which, this allows you to vary ##r## and see how the answer changes, because rarely would you know an exact value of ##r## accurate to infinitely many decimal places.)

So ##\Pr(E_1) = \Pr(E_2) = r^3##, ##\Pr(E_3) = \Pr(E_4) = r^5##, etc.

The general inclusion-exclusion says that
[tex] \text{answer} = R = \Pr \{ E_1 \cup E_2 \cup E_3 \cup E_4 \} = S_1 - S_2 + S_3 - S_4, \\<br /> \text{where}\\<br /> S_1 = \sum_i \Pr(E_i)\\<br /> S_2 = \sum_{i < j} \Pr(E_i E_j) \\<br /> S_3 = \sum_{i < j < k} \Pr(E_i E_j E_k)\\<br /> S_4 = P(E_1 E_2 E_3 E_4)[/tex]
Here I have used the simpler notation ##AB## or ##ABC## instead of ##A \cap B## or ##A \cap B \cap C##, etc.

For ##E_1 E_2## all components except G must work; for ##E_1 E_3## all components except D must work. Look at all the other ##E_i E_j, i < j,## in the same way, and do the same for ##E_i E_j E_k, i < j < k## as well as for ##E_1 E_2 E_3 E_4##. In this way you can obtain ##S_1, S_2, S_3, S_4## in terms of ##r##. And yes, it is a bit messy and lengthy, but welcome to the world of reliability computation.
 
Ray Vickson said:
I strongly recommend that you use a symbol ##r## instead of an explicit 0.9, at least until the very last. This is because by using a symbolic constant you can keep separate and keep straight the different effects. (Besides which, this allows you to vary ##r## and see how the answer changes, because rarely would you know an exact value of ##r## accurate to infinitely many decimal places.)

So ##\Pr(E_1) = \Pr(E_2) = r^3##, ##\Pr(E_3) = \Pr(E_4) = r^5##, etc.

The general inclusion-exclusion says that
[tex] \text{answer} = R = \Pr \{ E_1 \cup E_2 \cup E_3 \cup E_4 \} = S_1 - S_2 + S_3 - S_4, \\<br /> \text{where}\\<br /> S_1 = \sum_i \Pr(E_i)\\<br /> S_2 = \sum_{i < j} \Pr(E_i E_j) \\<br /> S_3 = \sum_{i < j < k} \Pr(E_i E_j E_k)\\<br /> S_4 = P(E_1 E_2 E_3 E_4)[/tex]
Here I have used the simpler notation ##AB## or ##ABC## instead of ##A \cap B## or ##A \cap B \cap C##, etc.

For ##E_1 E_2## all components except G must work; for ##E_1 E_3## all components except D must work. Look at all the other ##E_i E_j, i < j,## in the same way, and do the same for ##E_i E_j E_k, i < j < k## as well as for ##E_1 E_2 E_3 E_4##. In this way you can obtain ##S_1, S_2, S_3, S_4## in terms of ##r##. And yes, it is a bit messy and lengthy, but welcome to the world of reliability computation.

Sorry for being bad at elementary probability, but does ##E_1 E_2## equals to ##r^6##? And for ##E_1 E_2 E_3##, is it equals to ##r^7##? Thanks in advance.
 
kalizazzz623 said:
Sorry for being bad at elementary probability, but does ##E_1 E_2## equals to ##r^6##? And for ##E_1 E_2 E_3##, is it equals to ##r^7##? Thanks in advance.

You tell me.
 
Ray Vickson said:
You tell me.

Well I'm not really sure if I'm doing it wrong or correctly, cause it doesn't yield the answer.
My solution:
[tex] S_1 = \sum_i \Pr(E_i) \ = 2r^3+2r^5\\<br /> S_2 = \sum_{i < j} \Pr(E_i E_j) \ = 5r^6+r^7\\<br /> S_3 = \sum_{i < j < k} \Pr(E_i E_j E_k)\ =4r^7\\<br /> S_4 = P(E_1 E_2 E_3 E_4) =r^7\\[/tex]
then
[tex] Pr \{ E_1 \cup E_2 \cup E_3 \cup E_4 \} = 2r^3+2r^5+2r^7-5r^6 = 0.9383 (≠0.9575)[/tex]
It seems some how my approach is wrong, but I can't think of other ways.
 
kalizazzz623 said:
Well I'm not really sure if I'm doing it wrong or correctly, cause it doesn't yield the answer.
My solution:
[tex] S_1 = \sum_i \Pr(E_i) \ = 2r^3+2r^5\\<br /> S_2 = \sum_{i < j} \Pr(E_i E_j) \ = 5r^6+r^7\\<br /> S_3 = \sum_{i < j < k} \Pr(E_i E_j E_k)\ =4r^7\\<br /> S_4 = P(E_1 E_2 E_3 E_4) =r^7\\[/tex]
then
[tex] Pr \{ E_1 \cup E_2 \cup E_3 \cup E_4 \} = 2r^3+2r^5+2r^7-5r^6 = 0.9383 (≠0.9575)[/tex]
It seems some how my approach is wrong, but I can't think of other ways.


Your answer is correct (although I would round it off to 0.9384). The 0.9575 figure is wrong. In fact, using your (correct) expression for ##R(r)## you can solve the equation ##R(r) = 0.9575## numerically, to get ##r = 0.91797978##.
 
Last edited:
  • Like
Likes   Reactions: 1 person

Similar threads

  • · Replies 1 ·
Replies
1
Views
3K
Replies
5
Views
2K
  • · Replies 2 ·
Replies
2
Views
27K
  • · Replies 19 ·
Replies
19
Views
3K
  • · Replies 2 ·
Replies
2
Views
1K
  • · Replies 6 ·
Replies
6
Views
5K
  • · Replies 5 ·
Replies
5
Views
8K
  • · Replies 4 ·
Replies
4
Views
7K
  • · Replies 2 ·
Replies
2
Views
18K
Replies
3
Views
2K