RLC circuit - Can someone check my work?

Click For Summary

Discussion Overview

The discussion revolves around the analysis of an RLC circuit, specifically focusing on deriving the differential equation for the output voltage (Vo) given a square wave input voltage (Vin). Participants explore various aspects of the circuit's response, including natural and forced responses, and the implications of different input waveforms on the circuit's behavior.

Discussion Character

  • Homework-related
  • Technical explanation
  • Debate/contested
  • Mathematical reasoning

Main Points Raised

  • One participant presents their attempt at deriving the differential equation using Kirchhoff's laws and asks for verification of their work.
  • Several participants agree that the initial work appears correct, but further discussion leads to inquiries about finding the natural and forced responses of the circuit.
  • There is a discussion on how to model the forcing function for a square wave input, with suggestions that it could be treated as a step function depending on the frequency relative to the damping constant.
  • Participants discuss the significance of the time constant (tau) in relation to the frequency of the square wave and its effect on the circuit's response.
  • There is a suggestion that the response to the square wave can be modeled by considering only one transition, as subsequent transitions will alternate in sign.
  • Questions arise about how to determine the appropriate amplitude for the step function used in modeling the input transitions.
  • Participants emphasize the importance of considering the actual size of the transitions in the input waveform when determining the forcing function.

Areas of Agreement / Disagreement

While some participants agree on the correctness of the initial work, the discussion reveals multiple competing views on how to model the forcing function for a square wave input and the implications of the time constant on the circuit's response. The conversation remains unresolved regarding the specifics of the forcing function and its application.

Contextual Notes

Participants mention the need for numerical values for circuit components to fully analyze the responses, indicating that the discussion is contingent on specific parameters that have not been provided.

Who May Find This Useful

This discussion may be useful for students and practitioners interested in RLC circuit analysis, particularly those dealing with non-sinusoidal inputs and transient responses in electrical engineering contexts.

eehelp150
Messages
235
Reaction score
0

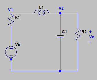
Homework Statement


https://www.physicsforums.com/attachments/upload_2016-11-25_8-51-19-png.109406/
Find the differential equation for Vo
mvtqT.png

Vin is a square wave

Homework Equations


KCL/KVL

The Attempt at a Solution


At Node V1:
##\frac{V_1-V_in}{R_1} + \frac{1}{L_1}\int_{0}^{t}(V_1-V_2) = 0##

At Node V2:
##\frac{1}{L_1}\int_{0}^{t}(V_2-V_1)+C_1*\dot{V_2}+\frac{V_2}{R_2}=0##

V2 = VoDifferentiate equation 2 and solve for V1
##V_2-V_1+L_1C_1\ddot{V_2}+\frac{L_1\dot{V_2}}{R_2}##
##V_1=V_2+L_1C_1\ddot{V_2}+\frac{L_1\dot{V_2}}{R_2}##

Plug into equation 1
##\frac{V_2}{R_1}+\frac{L_1C_1\ddot{V_2}}{R_1}+\frac{L_1\dot{V_2}}{R_1R_2}+\frac{1}{L_1}\int_{0}^{t}(L_1C_1\ddot{V_2}+\frac{L_1\dot{V_2}}{R_2}=\frac{V_{in}}{R_1})##

Get rid of integral
##\frac{V_2}{R_1}+\frac{L_1C_1\ddot{V_2}}{R_1}+\frac{L_1\dot{V_2}}{R_1R_2}+C_1\dot{V_2}+\frac{{V_2}}{R_2}=\frac{V_{in}}{R_1}##

Multiply everything by ##\frac{R_1}{L_1C_1}##
##\frac{V_2}{L_1C_1}+\ddot{V_2}+\frac{\dot{V_2}}{C_1R_2}+\frac{R_1\dot{V_2}}{L_1}+\frac{R_1{V_2}}{L_1C_1R_2}=\frac{V_{in}}{L_1C_1}##Is my work correct?
 
Last edited by a moderator:
Physics news on Phys.org
Yes, looks okay to me.
 
gneill said:
Yes, looks okay to me.
Assuming I have numerical values for resistors, inductors, capacitors:
To find the natural response, I set the differential equation equal to 0 and find the roots. Then I plug in the roots into the corresponding equation depending on dampening type, correct?
i.e. critically damped = ##Root_1te^{-\alpha t}+Root_2e^{-\alpha t}##

To find the forced response, I set the differential equation equal to the forcing function and solve. I know for a constant Vin, the forcing function is simply ##A##.. For a sinusoidal Vin, the forcing function would be ##Acos(wt + \theta )##. What would the forcing function be for a square wave?
 
eehelp150 said:
Assuming I have numerical values for resistors, inductors, capacitors:
To find the natural response, I set the differential equation equal to 0 and find the roots. Then I plug in the roots into the corresponding equation depending on dampening type, correct?
i.e. critically damped = ##Root_1te^{-\alpha t}+Root_2e^{-\alpha t}##
That's the idea, yes.
To find the forced response, I set the differential equation equal to the forcing function and solve. I know for a constant Vin, the forcing function is simply ##A##.. For a sinusoidal Vin, the forcing function would be ##Acos(wt + \theta )##. What would the forcing function be for a square wave?
That depends upon the frequency of the squarewave compared to the damping constant and the natural response's frequency. If the transients have a chance to die out before the next abrupt change in the squarewave input then you can model the input as a step function. If you think about it, a squarewave can be modeled as a sum of time shifted step functions.
 
gneill said:
That's the idea, yes.

That depends upon the frequency of the squarewave compared to the damping constant and the natural response's frequency. If the transients have a chance to die out before the next abrupt change in the squarewave input then you can model the input as a step function. If you think about it, a squarewave can be modeled as a sum of time shifted step functions.
My professor instructed us to use a frequency of 5tau. Once we find the roots, the smallest root = tau.
##\frac{T}{2}=5\tau##
##T = 10\tau##
##f = \frac{1}{T}##
##f = \frac{1}{10\tau}##
 
The rule of thumb is that after ##5\tau## all the excitement is over and we can assume that the transients have decayed. So you can use a step function to model the input transitions.
 
gneill said:
The rule of thumb is that after ##5\tau## all the excitement is over and we can assume that the transients have decayed. So you can use a step function to model the input transitions.
So what would be the forcing function?
 
eehelp150 said:
So what would be the forcing function?
A step function with the appropriate amplitude.
 
gneill said:
A step function with the appropriate amplitude.
so something like:
natural response = A for 0 to x

natural response = -A for x to ...
 
  • #10
You probably only need to model one transition. The response will be the same for following transitions, only alternating in sign (positive going transition followed by negative transition followed by positive transition...). Take a look at the steady state value of Vo if the input was just a suddenly applied DC voltage.
 
  • #11
gneill said:
You probably only need to model one transition. The response will be the same for following transitions, only alternating in sign (positive going transition followed by negative transition followed by positive transition...). Take a look at the steady state value of Vo if the input was just a suddenly applied DC voltage.
Ok but the forcing function to set equal with the differential equation would simply be "A", right?
Something like this and solve for numerical value of A to get forced response.
Then complete response = natural + forced
##\ddot{V}+\dot{V}+V=A##

Sorry if these questions are really simple, my professor never covered this and he does not reply to any emails.
 
  • #12
Yes, the step function can be modeled as a constant in this case. You'll want to consider what size that constant should be (how large are the actual transitions?)
 
  • #13
gneill said:
Yes, the step function can be modeled as a constant in this case. You'll want to consider what size that constant should be (how large are the actual transitions?)
What do you mean? Would this be something like checking the numerical value after I do the work (i.e. extremely large or extremely small number doesn't make sense -> math error somewhere) or do you mean something else?
 
  • #14
eehelp150 said:
What do you mean? Would this be something like checking the numerical value after I do the work (i.e. extremely large or extremely small number doesn't make sense -> math error somewhere) or do you mean something else?
I mean, look at the size of the transition that the input makes from one state to the next.
 
  • #15
gneill said:
I mean, look at the size of the transition that the input makes from one state to the next.
Still don't really understand...
Do you mean something like if the squarewave input it 5V amplitude with 10V peak (+5, -5, +5, -5, etc), that the transition size is 10 (going from 5 to -5)
 
  • #16
Yes.

If you happen to have actual component values then you might want to experiment with a circuit simulator to see how the input step size affects the size of the transient response. You should be able to directly compare the simulated results to your calculated ones.
 

Similar threads

  • · Replies 6 ·
Replies
6
Views
3K
  • · Replies 8 ·
Replies
8
Views
2K
  • · Replies 36 ·
2
Replies
36
Views
5K
  • · Replies 15 ·
Replies
15
Views
2K
  • · Replies 2 ·
Replies
2
Views
2K
  • · Replies 7 ·
Replies
7
Views
2K
  • · Replies 47 ·
2
Replies
47
Views
8K
Replies
2
Views
2K
  • · Replies 2 ·
Replies
2
Views
2K
  • · Replies 16 ·
Replies
16
Views
4K