Single Supply Summing Amplifier

  • Thread starter Thread starter Rainier9
  • Start date Start date
  • Tags Tags
    Amplifier Supply
Click For Summary

Discussion Overview

The discussion revolves around the design and functionality of a single supply summing amplifier using operational amplifiers (OpAmps), specifically focusing on issues encountered during simulation and practical implementation. Participants explore circuit configurations, component choices, and the implications of using single versus dual power supplies in audio signal processing applications.

Discussion Character

  • Exploratory
  • Technical explanation
  • Debate/contested
  • Mathematical reasoning

Main Points Raised

  • One participant reports failure of a single supply summing OpAmp circuit, noting persistent noise and lack of output signals.
  • Another participant suggests that the inverting input's connection to ground via an electrolytic capacitor may cause issues due to leakage, leading to high output voltage.
  • A request for a schematic for summing signals with a single supply is made, indicating a need for clarity on circuit design.
  • Proposed modifications to the circuit include using non-electrolytic capacitors and adjusting resistor values to improve performance, while acknowledging the complexity of the design.
  • Discussion includes the importance of keeping the OpAmp inputs near each other to avoid output saturation, especially in single supply configurations.
  • Participants discuss the intended use of the summing amplifier output for driving an LM3916 LED display, raising concerns about how the output signal will behave with varying input conditions.
  • One participant expresses uncertainty about the expected behavior of the LED display when no input signal is present, questioning how the output will affect the display's operation.
  • References to external resources are made, including a circuit diagram for a precision rectifier that may be applicable to the participant's needs.
  • Clarification is provided regarding the necessity of a precision rectifier to ensure the LM3916 receives an appropriate input signal, particularly in the context of dual supply usage.

Areas of Agreement / Disagreement

Participants express differing views on the effectiveness of single versus dual power supplies for the summing amplifier, with some advocating for dual supplies due to improved performance while others explore configurations for single supplies. The discussion remains unresolved regarding the optimal design for the intended application.

Contextual Notes

Limitations include potential assumptions about component behavior (e.g., electrolytic capacitor leakage), dependencies on specific circuit configurations, and the unresolved nature of the output signal characteristics when interfacing with the LM3916 display.

Rainier9
Messages
32
Reaction score
0
Hi everyone, I'm going to comment about something that happened to me today using Summing OpAmps.

First, I simulated the attached circuit in a Project Board. It's supposed to be a Single Supply summing op amp with unity gain. The thing is it never worked. The signals didnt even appear in the output. I measured with an oscilloscope the output of the op amp and there seems to be a permanent noise.

Second, I simulated the summing amplifier but with dual supplies. Because of that, i also removed the capacitors that were supposed to cleanse the DC signal going thru the input of the op amp. It worked wonderfully.

Comments about the issue please...
The IC was a TL081. Also, I simulated it with both Audio signals and signals from a Function Generator.
 

Attachments

  • im1.png
    im1.png
    12.8 KB · Views: 1,432
  • Image2.png
    Image2.png
    3.3 KB · Views: 1,705
Engineering news on Phys.org
When you have a single power source, both inputs have to be connected to a reference of about half of the supply voltage.

In the first example, your non-inverting input is connected like this, but the inverting input is connected via an electrolytic capacitor and resistors to ground.

Electrolytic capacitors are leaky and can be considered to have some shunt resistance across them. So, your inverting input was connected via a series of resistors to ground.

So, the result you got is quite normal. The output would have gone high and approached the supply voltage.
 
Thank you for your fast reply.

If it isn't too much, can you then explain me how would I sum the signals with the single supply? A 2 channel schamtic is all I need, sorry to bother, and again thanks.
 
summing amp.PNG


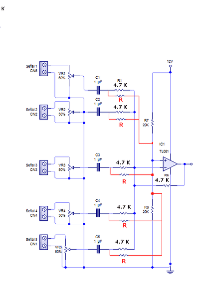
I modified your diagram to show how I think it would work, but it uses so many components that it is better to use two power supplies. Maybe with just two channels it would be possible.

The resistors marked R would be about 47 K. This is 10 times the input resistor. Notice how they return to the half-voltage point.

I changed the capacitors to 1 uF so that you could use non-electrolytics. To do this, the input impedance of the amplifier has to be raised, so the feedback resistors are 4.7 K. This gives a low frequency rolloff at about 150 Hz. These capacitors get fairly expensive above 1 uF.

Just using these capacitors may be enough to make it work without adding the 47 K resistors. There is a similar circuit here:
http://www.casperelectronics.com/images/simpleCircuits/mixer_sc.gif
which just uses 0.1 uF capcitors and 100 K feedback resistors.
 
Last edited by a moderator:
An OP Amp is a differential amp. + and - inputs need to be near each other or the output will go hi or lo permanently.
The dual polarity supply just helps with this as ground is at mid rail.
 
vk6kro said:
View attachment 34965

I modified your diagram to show how I think it would work, but it uses so many components that it is better to use two power supplies. Maybe with just two channels it would be possible.

The resistors marked R would be about 47 K. This is 10 times the input resistor. Notice how they return to the half-voltage point.

I changed the capacitors to 1 uF so that you could use non-electrolytics. To do this, the input impedance of the amplifier has to be raised, so the feedback resistors are 4.7 K. This gives a low frequency rolloff at about 150 Hz. These capacitors get fairly expensive above 1 uF.

Just using these capacitors may be enough to make it work without adding the 47 K resistors. There is a similar circuit here:
http://www.casperelectronics.com/images/simpleCircuits/mixer_sc.gif
which just uses 0.1 uF capcitors and 100 K feedback resistors.

Thanks a lot for everything you've done. I really appreciate it, now I am going to simulate it and work my ways around the circuit.

Note that I won't be using it to actually 'listen' to the output, but to use it as the Signal Input for a LM3916 that then will drive some Opto-isolators. Any comments on that part?
 
Last edited by a moderator:
Rainier9 said:
Thanks a lot for everything you've done. I really appreciate it, now I am going to simulate it and work my ways around the circuit.

Note that I won't be using it to actually 'listen' to the output, but to use it as the Signal Input for a LM3916 that then will drive some Opto-isolators. Any comments on that part?

I'm not sure what you are going to do, but you should be aware that the output of the opamp will vary around 6 volts if you use a single 12 volt supply.

So a centre LED of the 3916 will be lit when there is no input signal and this will spread out from the centre when more signal is included.

I guess this would look OK, but it is not the rising bar-graph you might be expecting.

If you use it like this, then using a logarithmic chip would not be a good idea, as the display would spread downwards more than upwards. Perhaps a LM3914 ?
 
I was going to use it as a bargraph display for some 110volts lights, hence the optoisolator.
Why would it lit from the centre if its supposed to measuer the Power delivered by the output of the summing amplifier? If there isn't a signal to sum, wouldn't all the leds be 'off'?

What I am trying to do is an Audio VU meter that would function with 5 instruments/audio signals at once. A set of lights that would 'dance' with the different instruments. (I know that I have to amplify the audio signals, the main problem is in the summing op amp with the lm3916)...

EDIT:Im getting what you are saying know...please excuse my english. Do you think it will work best with a dual supply? Cuz I am up for it, I just need it to work xD
 
Last edited:
I found this site where they seem to have done what you are looking for:

http://www.faszl.com/lm3916.htm

The diagram is a bit hard to read, but you can make out most of it.

The opamp is used as a precision rectifier, so that the drive for the LM3916 is pulsing DC.
 
  • #10
Is the opamp of that circuit supposed to sum LOW IN and HIGH IN?
I only got one more question, what's the reason you think, I need the Precision rectifier? Take in consideration that I am now using dual supplies. I tested with a single supply and even though it worked, it had noise and I wasnt getting the ouput I desired. With dual supplies though, it worked wonderfully well.
 
  • #11
Yes, it looks like it would sum those inputs.

The LM3916 requires quite a big input signal which is between ground and 1.2 volts, or more, and the precision rectifier would supply this type of input.
Negative output would be chopped off by the rectifier without affecting the positive output.

However, I can't guarantee that circuit. It is there for you to play with if you like.
 
  • #12
Oh, but the voltage levels of the inputs is not going to be an issue for the LM3916, as I am pre-amplifying each signal before summing.

I'll give it a try both ways.
 
  • #13
Thanks a lot for your help. I decided using a dual supply, since I was getting some undesirable voltage at the output, it worked wonderfully with the dual supply,

thanks again!
 

Similar threads

  • · Replies 3 ·
Replies
3
Views
3K
Replies
2
Views
2K
Replies
6
Views
4K
  • · Replies 6 ·
Replies
6
Views
10K
  • · Replies 9 ·
Replies
9
Views
4K
  • · Replies 13 ·
Replies
13
Views
2K
  • · Replies 15 ·
Replies
15
Views
3K
Replies
4
Views
6K
  • · Replies 3 ·
Replies
3
Views
4K
  • · Replies 2 ·
Replies
2
Views
4K