Square wave into a transformer, low impedance output needed

Click For Summary

Discussion Overview

The discussion revolves around connecting a transformer to a 5V open-collector source while ensuring that the load does not see an impedance greater than 50Ω. Participants explore circuit design considerations, including the use of emitter followers, complementary output stages, and the impact of transformer load characteristics on performance.

Discussion Character

  • Technical explanation
  • Debate/contested
  • Mathematical reasoning
  • Experimental/applied

Main Points Raised

  • One participant expresses the need for a solution to connect a transformer to a 5V open-collector source without exceeding a 50Ω impedance for the load.
  • Another participant suggests using an emitter follower off the collector and moving the DC blocking capacitor from the output to the input.
  • A different participant points out that a common emitter output can only pull up and proposes using a complementary output stage with both NPN and PNP transistors.
  • One participant shares simulation results and notes that the transformer sees an impedance of less than 50Ω, meeting one requirement, but raises concerns about balancing transition times and voltage levels.
  • The same participant inquires about suitable transistors and diodes for the circuit and asks if there are standard improvements to consider.
  • There is a question regarding the load characteristics of the 1:1 transformer and its potential impact on performance, particularly with a bandwidth of 400MHz.

Areas of Agreement / Disagreement

Participants present multiple competing views on the appropriate circuit design and components, indicating that the discussion remains unresolved with no consensus reached.

Contextual Notes

Participants express uncertainty about the balance between component values affecting transition times and voltage levels, as well as the implications of transformer load characteristics on circuit performance.

Who May Find This Useful

Readers interested in circuit design, transformer applications, and impedance matching in electronic systems may find this discussion relevant.

gnurf
Messages
370
Reaction score
8
I need to connect the transformer to an 5V open-collector source as shown below, but the load must not see a larger impedance than 50Ω. The 5V source is an internal source to the driver and not available outside of it. As it stands, the seen impedance will be 5k when the bjt is off, so this will not work. I need something in between and was thinking of an emitter follower (or maybe a opamp buffer), but my simulations went a bit awry (struggling with my transformer model) so I thought I'd throw this out here in case there is an obvious solution (which there probably is) that I've missed. Any ideas are welcome.

zM5UY.png
 
Engineering news on Phys.org
gnurf said:
I need to connect the transformer to an 5V open-collector source as shown below, but the load must not see a larger impedance than 50Ω. The 5V source is an internal source to the driver and not available outside of it. As it stands, the seen impedance will be 5k when the bjt is off, so this will not work. I need something in between and was thinking of an emitter follower (or maybe a opamp buffer), but my simulations went a bit awry (struggling with my transformer model) so I thought I'd throw this out here in case there is an obvious solution (which there probably is) that I've missed. Any ideas are welcome.

zM5UY.png

Yes, I'd use an emitter follower off of the collector. And you need to move the DC blocking capacitor from the output/secondary to the input/primary...
 
On second thought, the CE output can only pull up on the output, so there is nothing to pull down for the other half-cycle. You should probably use a complementary output stage with NPN and PNP transistors...
 
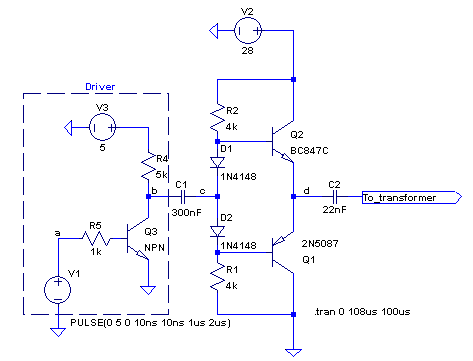
Thanks for the input. I've played around in spice and this is what I got so far:

ddR58.png

K9JKh.png


As the circuit stands the impedance the transformer (1:1) sees will be < 50 Ω and thus the load on the secondary side will be satisfied on that account. Additional load requirements are transition time < 100ns and TTL voltage levels. I'm not happy with how delicate the balance between sharp edges (low values of R1 and R2) and enough voltage headroom on the output (large R1 R2 give amplitude closer to 5V than low values of R1, R2). Any quick fixes for this problem, or is this a tuning problem I have to live with?

Any favorite work-horse transistors/diodes that could work well under the above conditions?

Are there any standard improvements to this circuit?

What kind of load is the 1:1 transformer? Will it affect performance (assuming it has a bandwidth of 400MHz)?
 
Last edited by a moderator:

Similar threads

  • · Replies 47 ·
2
Replies
47
Views
5K
Replies
15
Views
2K
  • · Replies 32 ·
2
Replies
32
Views
4K
  • · Replies 23 ·
Replies
23
Views
9K
Replies
1
Views
3K
  • · Replies 2 ·
Replies
2
Views
3K
  • · Replies 13 ·
Replies
13
Views
7K
  • · Replies 3 ·
Replies
3
Views
4K
Replies
4
Views
8K
Replies
2
Views
6K