The Lagrangian for a piece of toast falling over the edge of a table

Click For Summary

Homework Help Overview

The discussion revolves around modeling the dynamics of a piece of toast falling off a table using Lagrangian mechanics. The original poster presents a scenario where the toast is approximated as a rectangular object with a homogeneous mass distribution, and they define the system using generalized coordinates for position and angle. The problem involves deriving the Lagrangian and exploring the equations of motion.

Discussion Character

  • Exploratory, Conceptual clarification, Mathematical reasoning, Problem interpretation

Approaches and Questions Raised

  • Participants discuss the formulation of kinetic and potential energy, the inclusion of moment of inertia, and the derivation of the Lagrangian. Questions arise regarding the correctness of the kinetic energy expression and the feasibility of finding closed-form solutions to the equations of motion.

Discussion Status

There is an ongoing exploration of the equations of motion derived from the Lagrangian. Some participants express uncertainty about the numerical solutions and the conditions under which the toast loses contact with the table. The discussion reflects a mix of attempts to clarify the mathematical formulation and to address potential issues in the numerical analysis.

Contextual Notes

Participants note challenges in determining the time at which the toast loses contact with the table, as well as issues with the numerical solutions obtained. The original poster indicates that the problem is not part of an official assignment, which may influence the depth of exploration.

Markus Kahn
Messages
110
Reaction score
14
Homework Statement
The ultimate goal is to find the equations of motion for a piece of toast falling from a table.
Relevant Equations
Euler-Lagrange equations.
First of all, disclaimer: This isn't an official assignment or anything, so I'm not even sure if there is a resonably simple solution.

Consider the following sketch.
241363

(Forgive me if it isn't completely clear, I didn't want to fiddle around for too long with tikz...)

Let us assume that we can approximate a piece of toast as a rectangle with homogenous mass distribution ##m## and length ##l##. We further assume that for ##t=0## the toast has velocity in positive ##x## direction. We can describe the system over the two generalized coordinates ##s## and ##\theta##, where ##s## gives the distance from the center of mass to the coordinate frame center (let us for now assume that the toast is infinitely thin... Not sure if this is necessary though) and ##\theta## beeing the angle between the toast and the ##y## axis. We can then write for the center of mass
$$\vec{x}_p = s(t)\begin{pmatrix}\sin(\theta(t))\\-\cos(\theta(t))\end{pmatrix}.$$
We find therefore for the kinetic and potential energy
$$T=\frac{1}{2}m\dot{x}_p^2 = \frac{1}{2}m (\dot s ^2 + s^2\dot \theta^2)\quad\text{and}\quad V=-mg s\cos(\theta),$$
which therefore would result in the following Lagrange function
$$L = \frac{1}{2} m (2 g \cos(\theta(t)) s(t) + \dot s(t)^2 +
s(t)^2 \dot \theta (t)^2).$$
Is this correct up until here? Finding the eom's isn't really a problem if this is correct..

PS: the third picture should just indicate that one can find ##t^*## with the condition ##(\ddot{x_p})_x\overset{!}{=}0## for which the toast loose its contact to the table.
 
Last edited by a moderator:
Physics news on Phys.org
Your kinetic energy is not correct. You are missing the moment of inertia around the center of mass.
 
Thanks, completely forgot about that part... In that case we have
$$T= \frac{1}{2}m (\dot s ^2 + s^2\dot \theta^2)+ \frac{1}{2}I_{(0,0)} \dot\theta^2,$$
where ##I_{(0,0)}## is the moment of inertia in respect to the center of the coordinate frame. With the parallel axis theorem we have
$$I_{(0,0)} = \frac{1}{12}ml^2 + ms^2\Longrightarrow T = \frac{1}{2}m\dot s^2 + \frac{1}{24}ml^2\dot\theta^2 + s^2\dot\theta^2 .$$
 
I do not think that the solution to corresponding Lagrange equations is available in closed form
 
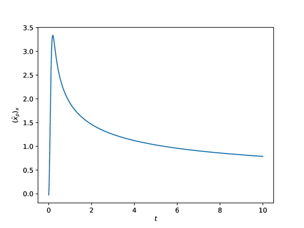
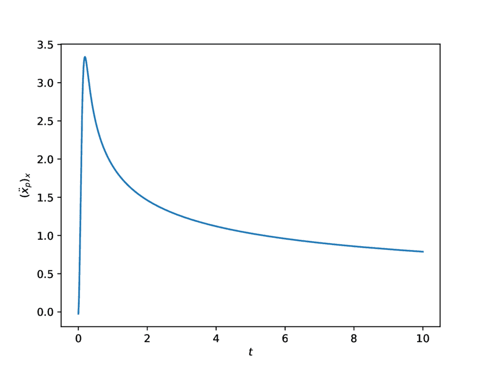
Me neither, so I just decieded to try it numerically but I'm already running into problems.. Mainly due to the fact that the condition I wanted to use to determine ##t^*## doesn't really lead to anything. If I calculate the second derivative of the ##x##-component of ##x_p## I get
$$(\ddot{x}_p)_x = \sin(\theta(t)) (\ddot s(t) - s(t) \dot\theta(t)^2) + \cos(\theta(t)) (2 \dot s(t) \dot\theta(t) + s(t)\ddot\theta(t))\overset{!}{=}0 $$
but Mathematica tells me that there are no zero values for this function (for the numerical solutions I obtained..)
 
Alright, I'm doing something wrong and I can't figure out what it is.. As established above the Lagrangian is given by
$$L = \frac{1}{2}m\dot s^2 + \frac{1}{24}ml^2\dot\theta^2 + ms^2\dot\theta^2 + mg s \cos(\theta) . $$
We therefore have
$$
\begin{align*}
\frac{\partial L}{\partial s} &= 2s\dot\theta ^2m + mg\cos\theta&\quad \frac{\partial L}{\partial\dot s} &= m\dot s & \quad \frac{\partial L}{\partial \theta} &= -mgs \sin\theta &\quad \frac{\partial L}{\partial\dot \theta} &= \frac{1}{12}ml^2\dot\theta + 2ms^2\dot\theta.
\end{align*}
$$
We can now go on and calculate
$$
\begin{align*}
\frac{d}{dt} \frac{\partial L}{\partial \dot s}&= m\ddot s\\
\frac{d}{dt} \frac{\partial L}{\partial \dot \theta}&= \frac{1}{2}ml^2\ddot \theta + 2m \frac{d}{dt}(s^2\dot\theta) = \frac{1}{2}ml^2\ddot \theta + 2m(2s\dot s \dot \theta +s^2\ddot\theta) = \frac{1}{2}ml^2\ddot \theta +4s\dot s \dot\theta + 2ms^2\ddot\theta
\end{align*}
$$
We therefore get the two eom's
$$
\begin{align*}
2s\dot\theta^2 +g \cos\theta &=\ddot s \\
l^2\ddot\theta + 48 s \dot s \dot\theta + 24s^2\ddot\theta + 12 gs\sin\theta &=0
\end{align*}
$$
Solving this numerically isn't really an issue and plotting the trajectory with inital values
$$s(0)=l/2,\quad \dot s(0)= 0.3,\quad u(0)= \pi /2,\quad \dot u(0)= -0.1$$
gives
241412

and if I plot ##(\ddot x_p)_x## I get this (cannot upload second image directly...). I don't really see how this can be.. At some point ##(\ddot x_p)_x## needs to be zero for the bread to lose contact to the table, but apparently this doesn't happen.. Can someone explain this?
 

Attachments

  • ddot_x.png
    ddot_x.png
    7 KB · Views: 334
  • ddot_x.png
    ddot_x.png
    7 KB · Views: 396

Similar threads

Replies
6
Views
2K
  • · Replies 6 ·
Replies
6
Views
4K
Replies
6
Views
4K
  • · Replies 4 ·
Replies
4
Views
3K
  • · Replies 11 ·
Replies
11
Views
3K
  • · Replies 21 ·
Replies
21
Views
5K
  • · Replies 9 ·
Replies
9
Views
3K
  • · Replies 11 ·
Replies
11
Views
3K
  • · Replies 10 ·
Replies
10
Views
6K
Replies
5
Views
3K