Troubleshooting H Bridge Inverter Boost Issues

  • Thread starter Thread starter Chacabucogod
  • Start date Start date
  • Tags Tags
    Bridge Inverter
Click For Summary
SUMMARY

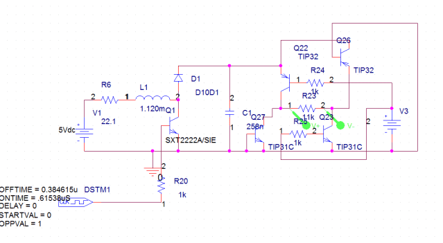
The discussion centers on troubleshooting issues with an H Bridge inverter boost circuit. The user successfully operates the circuit with an NPN and PNP transistor connected to output resistance but encounters failure when adding two additional transistors connected to ground. This indicates a potential problem with the grounding configuration or the transistor connections that disrupts the boost functionality. Further investigation into the circuit design and transistor interactions is necessary to resolve the issue.

PREREQUISITES
  • Understanding of H Bridge inverter configurations
  • Knowledge of NPN and PNP transistor operation
  • Familiarity with boost converter principles
  • Basic circuit analysis skills
NEXT STEPS
  • Research H Bridge inverter design principles
  • Study the operation and characteristics of NPN and PNP transistors
  • Explore common issues in boost converter circuits
  • Learn about grounding techniques in electronic circuits
USEFUL FOR

Electronics engineers, hobbyists building inverter circuits, and anyone troubleshooting boost converter designs.

Chacabucogod
Messages
56
Reaction score
0
I'm building a boost inverter, and when I connect two trasnsistors, an npn and a pnp, to the output resistance, and connect these two transistors to voltage it works. Now, when I connect the other two transistors and connect them to ground the boost stops working. Would anybody know what's going on?

proxy.php?image=http%3A%2F%2Fi62.tinypic.com%2F2s6vfat.png
 
Engineering news on Phys.org
Thanks for the post! Sorry you aren't generating responses at the moment. Do you have any further information, come to any new conclusions or is it possible to reword the post?
 

Similar threads

  • · Replies 18 ·
Replies
18
Views
4K
Replies
9
Views
3K
Replies
80
Views
5K
  • · Replies 21 ·
Replies
21
Views
3K
  • · Replies 8 ·
Replies
8
Views
3K
  • · Replies 10 ·
Replies
10
Views
8K
Replies
12
Views
3K
Replies
6
Views
4K
  • · Replies 9 ·
Replies
9
Views
2K
  • · Replies 12 ·
Replies
12
Views
2K