Troubleshooting PSPICE Errors: Tips for Simulating Your Graph Successfully

  • Thread starter Thread starter metennisman27
  • Start date Start date
  • Tags Tags
    Error Pspice
Click For Summary

Discussion Overview

The discussion revolves around troubleshooting errors encountered while simulating a PSPICE graph. Participants seek assistance in identifying and resolving specific issues related to the simulation process.

Discussion Character

  • Technical explanation, Debate/contested

Main Points Raised

  • One participant reports persistent errors during the simulation of a PSPICE graph and requests help in resolving these issues.
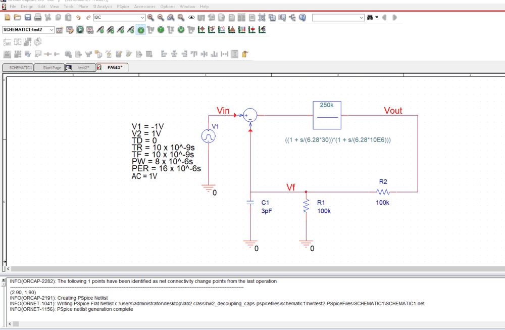
  • Another participant notes a potential issue with the connection between the signal Vf and the top wire of capacitor C1.
  • A different participant questions the format of the directive line, suggesting that units should not be included in the values for the .AC command and provides an alternative format for clarity.
  • Concerns are raised about the use of "x" for multiplication in the simulation code, with a suggestion to use "e" notation instead for proper syntax.

Areas of Agreement / Disagreement

Participants present various viewpoints on the errors, with some suggesting specific corrections while others raise different potential issues. No consensus is reached on the exact nature of the problems or their solutions.

Contextual Notes

Limitations include potential misunderstandings of PSPICE syntax and the need for clarity on specific error messages encountered by the original poster.

metennisman27
Messages
1
Reaction score
0
i am trying to simulate this pspice graph. i keep getting these errors. i can not figure out how to fix.. please help
 

Attachments

  • pspice problems.PNG
    pspice problems.PNG
    51.6 KB · Views: 249
  • pspice problems_a.PNG
    pspice problems_a.PNG
    37.9 KB · Views: 238
Engineering news on Phys.org
metennisman27 said:
i am trying to simulate this pspice graph. i keep getting these errors. i can not figure out how to fix.. please help
Welcome to the PF. :smile:

Can you say more about what you are trying to simulate, and what errors you are getting? Thanks.
 
Looks like no connection between signal Vf and the top wire of C1.
 
Welcome to PF.
I question the directive line; .AC DEC 1000 100Hz 10MHz
Units should not be included in values.
In standard spice, milli is; m = M = 1e-3, while MEG = 1e6.
Try; .AC DEC 1000 100 10MEG

The second error is probably due to the use of "x" for multiply rather than "*".
Rather than "10x10^-9s" You may need to use something more like "10e-9*s"
 
  • Informative
Likes   Reactions: berkeman

Similar threads

  • · Replies 1 ·
Replies
1
Views
3K
  • · Replies 18 ·
Replies
18
Views
37K
  • · Replies 4 ·
Replies
4
Views
3K
Replies
9
Views
8K
  • · Replies 1 ·
Replies
1
Views
2K
  • · Replies 1 ·
Replies
1
Views
4K
  • · Replies 6 ·
Replies
6
Views
4K
Replies
19
Views
2K
  • · Replies 5 ·
Replies
5
Views
16K