Why Does My Varactor Diode Test Circuit Behave Differently on a Breadboard?

AI Thread Summary
The discussion centers on the unexpected behavior of a varactor diode test circuit on a breadboard compared to simulations in LTSPICE. Users report significant voltage at the varactor cathodes on the breadboard when Vbias is zero, which contradicts simulation results. Suggestions include reducing resistor values to minimize leakage currents, isolating components from the breadboard to avoid stray capacitance, and ensuring proper biasing to prevent forward conduction of the varactors. The importance of minimizing parasitic capacitance for circuit functionality is emphasized, with recommendations for using low-capacitance connections. Overall, the conversation highlights the challenges of translating simulated circuit behavior to physical implementations.
  • #51
Yes, that was great! Thanks again.
 
Engineering news on Phys.org
  • #52
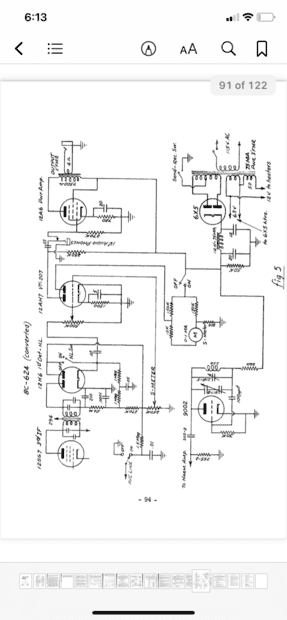
My receiver has been somewhat modified, using some of the ideas from the BC-624-AM and BC-624-C circuits. I wasn’t sure how much of this had been implemented in my radio but I spent the last two days going over it and it appears to match the mods published for HAM conversion many years ago. Here is a schematic showing the mods. I’m not sure how this might affect using the AVC voltage for tuning.
 

Attachments

  • DBFC065D-F9E4-46CF-9245-22E740DAA4DA.png
    DBFC065D-F9E4-46CF-9245-22E740DAA4DA.png
    18.1 KB · Views: 99
  • #53
piepermd said:
I’m not sure how this might affect using the AVC voltage for tuning.
If you have an S-meter, then you have a voltage and current signal proportional to signal strength. If that can be converted to a low voltage, it can be digitised by the autotuning processor during the peak search.
 
  • #54
I do have the S-meter installed
 
  • #55
Can I just use a pair of resistors as a voltage divider to decrease the voltage for input to the microprocessor pin? Do I still need use a relay to switch the capacitor to change the time constant of the AVC circuit?
 
  • #56
Your attached circuit became blurred when attached as a file.webp
We need some way to prevent the forum corrupting schematics.

Maybe you could email me the original diagram as an attachment, or provide a link to the web discussion with the diagram.
 
  • #57
piepermd said:
Can I just use a pair of resistors as a voltage divider to decrease the voltage for input to the microprocessor pin?
Now I see the circuit, the 250k S-meter pot, used I assume to adjust FSD of the S-meter, is such a divider chain and the voltage on the wiper contact will be at the lower end of the voltage range. Check out that wiper voltage with an oscilloscope. The S-meter is connected to the VT-207 plate circuit and the +HT supply, which is not good for A-D converters.

I am not yet sure how the AVC on/off switch works, or what sets the time constant. I will look at that in 8 hours when I get back.

Usually the AGC will be automatic when listening to several different transmitters, but when listening to only one, the AGC voltage is set with an RF gain pot, so the detected voice is clear, and the background noise does not rise to fill the quiet gaps in speech.
 
  • #58
The top of the 250k S_METER pot is the source of AVC voltage, negative-going with increasing signal strength.

The AVC voltage is tapped off thru the resistor going to the left of that junction. The AVC time constant appears to be 15ms, if i'm reading the blurry values correctly of 1.5Meg and 0.01uF.

The switch above those two components switches the AVC line to ground (OFF) to disable AVC, and to the 15ms RC filter (ON) to enable AVC.

The left half of the dual diode tube, 12H6, is the AM detector, the right half is the Noise Limiter, whose threshold varies with received signal strength.

Hope this helps!
Tom
 
  • #59
Outstanding, thank you! I just need to be sure that the maximum voltage at the analog input pin is less than 5V. I imagine the voltage will vary quite a bit depending on the strength of the test signal applied to the the RF coil and this will need to be optimized as well. What I really like about this approach is that so many variables are eliminated, and I would no longer need to use a calculated bias voltage based on a theoretical model of the varactor’s behavior but can use how the circuit responds under real conditions.
 
  • #60
Tom.G said:
The top of the 250k S_METER pot is the source of AVC voltage, negative-going with increasing signal strength.

The AVC voltage is tapped off thru the resistor going to the left of that junction. The AVC time constant appears to be 15ms, if i'm reading the blurry values correctly of 1.5Meg and 0.01uF.

The switch above those two components switches the AVC line to ground (OFF) to disable AVC, and to the 15ms RC filter (ON) to enable AVC.

The left half of the dual diode tube, 12H6, is the AM detector, the right half is the Noise Limiter, whose threshold varies with received signal strength.

Hope this helps!
Tom
It helps, thanks! I didn’t realize the voltage is negative, though. That tends to wreak havoc on a microcontroller input pin. There are some ways around it, but I think it will make the circuitry more complex.
 
  • #61
I think I can do it with an inverting opamp without a rail to rail supply…
 
  • #62
piepermd said:
It helps, thanks! I didn’t realize the voltage is negative, though.
There is a difference between a control voltage being negative with reference to common ground, and a positive AGC voltage that falls as the applied signal increases in strength.
A voltage may become "more negative" as it falls, without actually being negative relative to a reference voltage.

It is wise to use a Zener diode and series limiting resistors to prevent the AGC signal sensed, from exceeding the analog input range.

You need to measure some voltages to get an idea of what changes are needed.

Do you have a link to the Ham mods to the BC-624 ?
 
  • #63
Baluncore said:
There is a difference between a control voltage being negative with reference to common ground, and a positive AGC voltage that falls as the applied signal increases in strength.
A voltage may become "more negative" as it falls, without actually being negative relative to a reference voltage.

It is wise to use a Zener diode and series limiting resistors to prevent the AGC signal sensed, from exceeding the analog input range.

You need to measure some voltages to get an idea of what changes are needed.

Do you have a link to the Ham mods to the BC-624 ?
“Negative-going” was an unfortunate turn of phrase. A decreasing positive voltage is obviously not “more negative” or “negative-going”. Two hours of my life wasted by that, but I’m glad I don’t have to worry about it. Since the AVC voltage decreases with increasing signal, am I not then looking for a dip rather than a peak? Here’s the whole book:

https://radionerds.com/index.php/File:Surplus_Radio_Conversion_Manual_Volume_1.pdf
 
  • #64
It appears from my further reading that Tom is correct- the AVC voltage is negative in polarity with respect to ground due to its rectification by the 12H6 diode and becomes increasingly negative with an increase in signal from the last i-f transformer (294). This added negative bias is applied to the control grids of the previous stages to decrease their sensitivity. Thus I must look for the greatest negative value of the AVC voltage when applying my bias sweep to the varactors. My apologies!
 
  • #65
I hope I didn’t offend anyone with my comments. I didn’t understand how the AVC voltage could be negative and this led to some frustration on my part. I won’t make that mistake again! The advice here has been extraordinarily helpful and I am very grateful for your time and expertise. I hope you will continue to assist with my project.
 
  • #66
The circuits provided lack all the normal voltage information needed to quickly service the equipment. I see the 12H6, 12AH7 and 9002 all have a hard grounded cathode. When I see the cathode of a VT tied hard to ground, I look more deeply into the design to find out when, if, or how the grid goes negative. Those circuits are probably being used as switches, not as linear amplifiers.

piepermd said:
Thus I must look for the greatest negative value of the AVC voltage when applying my bias sweep to the varactors.
I really wonder how far you can safely extrapolate from the many interpretations of the existing documents, before you make an actual measurement of a real voltage.
 
  • #67
Many thanks for your reply! I am finishing the power supply for the receiver so I can make some tests. I have cleaned and deoxidized all of the tube pins and sockets after testing the filaments for continuity and applied voltage to the heaters and they all glow. Once I have the B+ voltage online I can apply an LO signal directly to the 225 harmonic oscillator coil and a carrier signal 12 MHz higher to the 221 antenna coil. I have already removed the mechanically variable capacitor mechanism that was installed for the ham mod. Am I correct in thinking that I will still see the AVC voltage fluctuate with changes in the applied RF signal level? Since I’m applying a relatively pure signal at the front end, no tuning is required to test the AVC voltage? I imagine that the amplitude of the signal passed to the IF strip from the front end will be somewhat less because the tuning circuits are not in resonance. For the AVC voltage, do I probe between the S-meter adjustment pot wiper and chassis ground?
 
  • #68
piepermd said:
For the AVC voltage, do I probe between the S-meter adjustment pot wiper and chassis ground?
The S-meter circuit is difficult to model in that loop. The 12AH7 looks like it does a square-law conversion for the S-meter scale only, with the wiper used to calibrate the meter FSD. No matter how the S-meter components are adjusted, or change over time, the AVC voltage will remain a steady indication of the signal strength, so measure the voltage on the AVC line with a high impedance voltmeter.
 
  • #69
That’s easy, because the AVC line goes right out to the Cinch-Jones connector pin.
 
  • #70
piepermd said:
That’s easy, because the AVC line goes right out to the Cinch-Jones connector pin.
And it is hard, because you need a very high impedance voltmeter.

The AVC line is driven through a low-pass filter that employs a 1M0 series resistor.
A digital voltmeter, with a typically 10M0 input resistance, will only read 10/11 = 91% of the actual voltage from ground.

You must compute the actual voltage by multiplying the meter reading by 11/10 = 1.100, and then maybe re-measure the AVC voltage relative to a low impedance voltage closer to the computed value, (maybe from a 10k pot). You are looking to make a zero current, null voltage measurement, then measure the low impedance reference voltage you used.

The AVC high resistance will have implications to the design of the circuit you employ to condition and convert the AVC voltage to the A to D converter input range.
 
  • #71
At least for testing and measurement purposes you can get a relative measurement of the AVC at a lower impedance point.

On the schematic, look at the S-Meter pot, notice there is a 270K resistor going upward. The other end of the 270K is connected to 1Meg and 50K resistors.

The voltage at this junction of the 3 resistors will be approximately twice the AVC voltage; more importantly it is much lower impedance, about 50K.

This point may even be adequate for your final configuration by connecting a non-inverting op-amp stage to it as a buffer. The advantage of a non-inverting stage is that the input impedance is close to infinite, thereby not loading the AVC line.

There is very little filtering at this point so a low pass filter would be needed somewhere after the buffer to match the 15mS delay in the AVC.

Of course you could use the same approach of connecting a non-inverting op-amp buffer to the AVC line itself, with no additional delay/filtering needed (maybe).

Either way, you still need a Negative supply voltage that is more negative than the voltage you are measuring.

Cheers,
Tom
 
  • #72
Tom.G said:
Of course you could use the same approach of connecting a non-inverting op-amp buffer to the AVC line itself, with no additional delay/filtering needed (maybe).
Anything is possible at this stage.

Loading the AVC line, will change the AVC voltage, which will change the gain of the receiver, so the detector will adjust the AVC to compensate around the control loop. The detector operating point will be slightly different as a result. An AVC measurement, with a 10M0 input digital multimeter, will give a good quick estimate of AVC range.

Semiconductor FET input op-amp followers are OK in valve circuits only when the input voltages can be prevented from becoming destructive. Vacuum tube followers are typically made from a dual triode, which is the circuit equivalent to the differential input of a FET op-amp, being used as a follower.
 
  • #73
Baluncore said:
And it is hard, because you need a very high impedance voltmeter.

The AVC line is driven through a low-pass filter that employs a 1M0 series resistor.
A digital voltmeter, with a typically 10M0 input resistance, will only read 10/11 = 91% of the actual voltage from ground.

You must compute the actual voltage by multiplying the meter reading by 11/10 = 1.100, and then maybe re-measure the AVC voltage relative to a low impedance voltage closer to the computed value, (maybe from a 10k pot). You are looking to make a zero current, null voltage measurement, then measure the low impedance reference voltage you used.

The AVC high resistance will have implications to the design of the circuit you employ to condition and convert the AVC voltage to the A to D converter input range.
My multimeter has a 7.8 MOhm input impedance. Do I just use 11/7.8 as the multiplier? What should I use as the source of the low impedance reference voltage?
 
  • #74
T
Tom.G said:
At least for testing and measurement purposes you can get a relative measurement of the AVC at a lower impedance point.

On the schematic, look at the S-Meter pot, notice there is a 270K resistor going upward. The other end of the 270K is connected to 1Meg and 50K resistors.

The voltage at this junction of the 3 resistors will be approximately twice the AVC voltage; more importantly it is much lower impedance, about 50K.

This point may even be adequate for your final configuration by connecting a non-inverting op-amp stage to it as a buffer. The advantage of a non-inverting stage is that the input impedance is close to infinite, thereby not loading the AVC line.

There is very little filtering at this point so a low pass filter would be needed somewhere after the buffer to match the 15mS delay in the AVC.

Of course you could use the same approach of connecting a non-inverting op-amp buffer to the AVC line itself, with no additional delay/filtering needed (maybe).

Either way, you still need a Negative supply voltage that is more negative than the voltage you are measuring.

Cheers,
Tom
Thanks, Tom. Good to have you back on board!
 
  • #75
piepermd said:
My multimeter has a 7.8 MOhm input impedance. Do I just use 11/7.8 as the multiplier?
The series resistor is 1M5, not 1M0 like I thought, so the ratio would be (7M8+1M5)/7M8 = 1.19, but it is not really important. For an initial estimate, measure the AVC voltage and let the AVC loop partially compensate for the load. Then you can decide how to generate a reference voltage that straddles the possible range of AVC voltage.

piepermd said:
What should I use as the source of the low impedance reference voltage?
Find an external DC reference voltage source, greater than the extreme AVC voltage. Maybe then a 10k pot to ground, adjust for null voltage between the wiper and the AVC, then move the meter to measure the wiper voltage that was set at null.

Tom.G said:
The voltage at this junction of the 3 resistors will be approximately twice the AVC voltage; more importantly it is much lower impedance, about 50K.
It is the DC voltage we need, so capacitors can be ignored. The 50k is not grounded at the top end, but is connected to a current sink, the plate, which has an extremely high impedance. The grounding is in series through the 270k and the two 1M0 resistors of the 'T' low-pass filter, giving 2M270 in parallel with the 250k pot = 225k.
The voltage on the AVC line is then series driven through the 1M5 of the LPF, and we do not know the DC current leakage of all the RCs, and first grids from the AVC rail. Nor do we know the leakage across the old Jones plug to the external world. That is why I believe the AVC voltage should be measured directly.
 
  • #76
OK, very good. What should be the range of the RF signal input at the front end as AVC is measured? A few microvolts up to one volt? Should the LO be set to the same signal level as the carrier? To which coil should I apply the carrier signal?
 
  • #77
piepermd said:
What should be the range of the RF signal input at the front end as AVC is measured? A few microvolts up to one volt?
That sounds about right. At the small signal end, the response will flatten off in the noise floor, while at the high signal end, the response should flatten as the receiver saturates.

piepermd said:
Should the LO be set to the same signal level as the carrier?
No. The LO signal to the mixer should be big and stable, with amplitude independent of the receiver input signal. The LO signal came previously from a harmonic generator. There will be an optimum LO level based on mixer performance, gain and noise. Insufficient LO drive, and the receiver will be deaf at the microvolt end. Too much LO drive, and spurious signals and noise will flood the audio. You must experiment, or become an expert in VT mixer design.

piepermd said:
To which coil should I apply the carrier signal?
The LO is injected through coil 225, which is one winding of a three winding RF transformer at the input to the mixer.
 
  • #78
Baluncore said:
That sounds about right. At the small signal end, the response will flatten off in the noise floor, while at the high signal end, the response should flatten as the receiver saturates.No. The LO signal to the mixer should be big and stable, with amplitude independent of the receiver input signal. The LO signal came previously from a harmonic generator. There will be an optimum LO level based on mixer performance, gain and noise. Insufficient LO drive, and the receiver will be deaf at the microvolt end. Too much LO drive, and spurious signals and noise will flood the audio. You must experiment, or become an expert in VT mixer design.The LO is injected through coil 225, which is one winding of a three winding RF transformer at the input to the mixer.
LO at 225 and carrier at 221, correct? Or would it be better to inject carrier at 222?
 
  • #79
Coil 225 is the LO drive current to the mixer.
Coil 221 is the received RF input from the antenna, or your attenuated test signal generator. Avoid calling "RF" the "carrier" or it will get confused with the transmitter modulator. Coil 221 is coupled loosely into 222 which is the tuned circuit at the input to the front-end RF amplifier. Avoid direct connection to coil 222 as it will lower the Q. Tune coils 222 and 223 with capacitance to pass the RF test frequency during AVC tests.
 
  • #80
Baluncore said:
Coil 225 is the LO drive current to the mixer.
Coil 221 is the received RF input from the antenna, or your attenuated test signal generator. Avoid calling "RF" the "carrier" or it will get confused with the transmitter modulator. Coil 221 is coupled loosely into 222 which is the tuned circuit at the input to the front-end RF amplifier. Avoid direct connection to coil 222 as it will lower the Q. Tune coils 222 and 223 with capacitance to pass the RF test frequency during AVC tests.
Great, thanks. For the first tests of magnitude of the AVC voltage I don’t need to apply any tuning capacitance, correct?
 
  • #81
piepermd said:
For the first tests of magnitude of the AVC voltage I don’t need to apply any tuning capacitance, correct?
You need to trim the caps on those coils to peak the RF tuning prior to the tests.
If the inductors are not neutralised with capacitance at the RF frequency, the receiver will be deaf and the AVC will always be at the high gain end of the range.
 
  • #82
The 216 and 217 mechanically variable capacitors have been removed and would be a pain to reinstall. Can I put a fixed value capacitor across the coils, selected to approximate resonance at the calculated inductance of the coil and use the 218 trimmers to adjust? For the RF coil I estimate an inductance of 65 nH. A 22 pf cap would then give a resonant frequency of 133 MHz, so I could use 133 MHz as my RF signal.
 
  • #83
piepermd said:
The 216 and 217 mechanically variable capacitors have been removed and would be a pain to reinstall. Can I put a fixed value capacitor across the coils, selected to approximate resonance at the calculated inductance of the coil and use the 218 trimmers to adjust?
Yes.
217 is part of the harmonic generator of the old LO. I assume that will be disconnected, and will not be used with the new synthesizer.
 
  • #84
So I need to tune coils 222, 223, and 224?
 
  • #85
That is correct.
Where the tuning capacitors 218(1,2,3) have been removed, they should be replaced during testing.
218,4 was also used to tune 225 and the LO interconnection. Maybe you will need to tune 225 also to match the impedance of the signal generator.
 
  • #86
The 218 trimmers are all still installed
 
  • #87
I was just getting set up to do the tests and removed the VTs for the harmonic generator and harmonic oscillator to disconnect those stages. When I brought it up to power, I detected a bit of electrical smell and immediately shut down. I replaced the 9002 and 9003, re-powered, and now all is fine. Is there a better way to disconnect those stages, or do you think the smell had nothing to do with the missing tubes?
 
  • #88
Sorry, I was getting the trimmers confused with the tuning caps.
Replace 216 for my 218.

piepermd said:
When I brought it up to power, I detected a bit of electrical smell and immediately shut down. I replaced the 9002 and 9003, re-powered, and now all is fine.
All old VT electronics smell a bit when first powered after a break. Dust on the heated components such as valves and resistors. Gasses from oils or electrolytes used in paper and electrolytic capacitors.

It is possible that removal of a VT resulted in higher voltages across a capacitor.

You should repeat the experiment and see if it happens again. If it does, try to find the faulty component.
 
  • #89
Baluncore said:
Sorry, I was getting the trimmers confused with the tuning caps.
Replace 216 for my 218.All old VT electronics smell a bit when first powered after a break. Dust on the heated components such as valves and resistors. Gasses from oils or electrolytes used in paper and electrolytic capacitors.

It is possible that removal of a VT resulted in higher voltages across a capacitor.

You should repeat the experiment and see if it happens again. If it does, try to find the faulty component.
Did you see that instead of re-installing the 216 varicaps I placed a fixed value 22 pF cap across those three RF stage coils? With that value and up to an additional 10 pF from the trimmers I should be able to receive 126 MHz as my test RF. I am going to modulate it with a 1 kHz test tone.

So removing the two tubes in the LO circuit is an acceptable way of disconnecting those stages?
 
  • #90
piepermd said:
So removing the two tubes in the LO circuit is an acceptable way of disconnecting those stages?
It should be OK.
If the +HT supply rises before those VT filaments warm, then they will appear to be open circuits for a while anyhow.
 
  • #91
Baluncore said:
Sorry, I was getting the trimmers confused with the tuning caps.
Replace 216 for my 218.All old VT electronics smell a bit when first powered after a break. Dust on the heated components such as valves and resistors. Gasses from oils or electrolytes used in paper and electrolytic capacitors.

It is possible that removal of a VT resulted in higher voltages across a capacitor.

You should repeat the experiment and see if it happens again. If it does, try to find the faulty
Baluncore said:
It should be OK.
If the +HT supply rises before those VT filaments warm, then they will appear to be open circuits for a while anyhow.
OK, I’ll give it another go.
 
  • #92
It was OK with the tubes removed but no test equipment, but when I set up for the tests it acted strangely when bringing up the Variac. Usually when I switch on the Variac that feeds the radio power supply the beginning voltage is about 0.4 volts and it increases very rapidly as I turn the dial. With the test equipment it starts at about .13 volts and increases slowly. I think the problem might be that the computer that USB- powers the Arduino unit with the Si5351 oscillator is on a different outlet. My radio power supply is connected to earth ground by the transformer center tap, and so is the radio chassis. When I disconnect the Arduino output from the LO coil the voltage behavior goes back to normal. I’m not sure if these two outlets are on a different breaker or if that matters. The HP signal generator is plugged into the same outlet as the power supply and causes no sagging of the voltage as I bring up the Variac.
 
  • #93
The HP unit provides the RF, and the Arduino the LO.
 
  • #94
piepermd said:
...the computer that USB- powers the Arduino unit with the Si5351 oscillator is on a different outlet. My radio power supply is connected to earth ground by the transformer center tap, and so is the radio chassis.
That description is a bit unclear, but the earth ground by the transformer center tap is suspicious.

With the radio and test equipment powered on but NOT connected to each other, measure the voltage between them; both between chassis and between signal lines of the two.

The measurement between chassis should show Zero volts.
If any voltage is measured, use an outlet strip to plug everything into the same outlet. Then repeat the measurement between chassis.

A) If there is still a voltage difference, something is either miswired internally or has failed. Fix it.

B) If the voltage between pieces has now disappeared, there is a problem with the wiring to one or both outlets. Try re-connecting the test equipment with the radio and power supply. If all is well, continue with your tests.

Cheers,
Tom
 
Back
Top