Why would cascode amp oscillate?

  • Thread starter Thread starter Ponderer
  • Start date Start date
  • Tags Tags
    Amp Bjt
Click For Summary

Discussion Overview

The discussion revolves around the challenges faced by a participant in achieving stable operation and desired gain from a two-stage cascode BJT amplifier circuit. The focus includes circuit design, component selection, layout considerations, and the impact of feedback and parasitic elements on performance, particularly at high frequencies around 49 MHz.

Discussion Character

  • Technical explanation
  • Debate/contested
  • Experimental/applied

Main Points Raised

  • The participant reports a significant discrepancy between the expected and measured gain of the cascode amplifier, with LTSpice simulations indicating high gain while the real circuit shows much lower performance.
  • Concerns are raised about the biasing of transistors Q1 and Q2, suggesting the addition of base resistors and emitter degeneration resistors to improve stability and frequency response.
  • One participant notes the importance of physical layout, mentioning that the proximity of the antenna could introduce feedback issues that may lead to oscillation.
  • Discussion includes the potential effects of parasitic capacitance from close connections, with one participant experimenting with adding capacitance to the circuit, which resulted in oscillation according to LTSpice.
  • There is speculation about the appropriateness of the gain level being sought (60 dB), with suggestions that it may be too high for stability in RF applications.
  • Participants discuss the possibility of using a transformer to isolate the antenna from the amplifier input to mitigate feedback issues.

Areas of Agreement / Disagreement

Participants express various concerns regarding the circuit's design and performance, with no clear consensus on the root cause of the oscillation or the best approach to resolve the issues. Multiple competing views on biasing, layout, and gain requirements are presented.

Contextual Notes

Limitations include uncertainty about the actual performance of the BFG591 transistors, potential inaccuracies in the LTSpice model, and the impact of layout and parasitic elements on circuit behavior. The discussion reflects a range of assumptions about component behavior and circuit design principles.

Who May Find This Useful

Individuals interested in RF amplifier design, particularly those working with cascode configurations, may find the insights and challenges discussed relevant to their own projects.

Ponderer
Messages
104
Reaction score
1
I'm having the worst time ever with a two stage cascode bjt amp. See attached circuit image. In the circuit photo the "In R: 168ohm" is the amps input resistance according to LtSpice. I usually have luck with LtSpice. The circuit shows real measured resistor values. I built a LtSpice version that included the inductance of real wires, which isn't much inductance because I made everything as tight as possible. I don't have any SMDs. So all of the Rs are 1/4 watts. The desired frequency was 49MHz, but it had no gain there. The gain according to LTspice is over 4000 at 49MHz, but at only 41MHz the real circuit was about 5 lol. Vc was designed at 13.2V. If I dropped the voltage on the real circuit to around 12.8 volts the gain went up a bit, but it starts to oscillate.

I'm confused why this circuit is so horrible. I thought cascode amps were supposed to be extremely stable. WikiPedia speaks highly of it, says it even eliminates the miller effect. Prior to this circuit I tried numerous others such as the common emitter. They oscillated, and when I went back into LtSpice and added real inductance from the connections, sure enough, LtSpice showed the high gain amps were extremely prone to oscillations, but LtSpice shows this cascode amp circuit is rock solid. I threw everything I knew at the circuit, realistic supply, excessive wire connection inductance. Nothing. It wouldn't oscillate.

Please, any suggestions?? I'd like a gain of at least 1000 somewhere in the 40 to 50 MHz region. The BFG591 transistors I'm using are 7GHz. I live in the U.S., but ordered these from China because they were so cheap. Is it possible they're not the real deals? A single stage common emitter amp circuit using a BFG591 had a gain of about 70 at 49MHz, which was spot on according to LtSpice. The measured gain on all 4 of the BJTs on a multimeter was 128. Perhaps my problem is in making the circuit to small, perhaps too capacitance between parts? The last idea I have is to replace one of the resistors in the second stage with a pot, which would allow me to adjust the voltage supply for max gain on the first stage amp, and then adjust the pot for max gain on the 2nd stage amp.

Thanks for any help!
 

Attachments

  • receive single 49MHz radiowave photon BFG591 high gain - real c photo.JPG
    receive single 49MHz radiowave photon BFG591 high gain - real c photo.JPG
    24.7 KB · Views: 2,042
Engineering news on Phys.org
Q1 and Q2 don't look to be biased correctly. They should probably have base resistors, and emitter degeneration resistors (bypassed with caps for good frequency response).
 
  • Like
Likes   Reactions: Ponderer
berkeman said:
Q1 and Q2 don't look to be biased correctly. They should probably have base resistors, and emitter degeneration resistors (bypassed with caps for good frequency response).
Thanks. I'll see what LtSpice shows what kind of gain I can get with emitter Rs. Usually that kill my high gain amps.

The scope shows the Q1 & Q2 have good bias voltages of around 810mV. Were you referring to something else?

BTW I started adding real capacitance to the circuit caused by close connections. Choosing the values is beyond me because I have no clue how much C to add at each connection, but when adding even a small amount, 10pF, from the Q3 & Q4 emitters to ground, LtSpice shows the circuit oscillates. Not sure what the solution is for that.
 
berkeman said:
Q1 and Q2 don't look to be biased correctly. They should probably have base resistors, and emitter degeneration resistors (bypassed with caps for good frequency response).
I have a number of questions about it. The physical layout will be critical, partly because the antenna seems also to be on the same board and so can pick up feedback. I notice you have two cascode amplifiers here, so my feeling is that the gain (60 dB) is too high for stability. Can you explain the capacitor values marked with the mu symbol - presumably it means pF? Also I am unsure about the output circuit, which uses a shunt CR combination. I presume the output load is intended to be 670 ohms?
 
  • Like
Likes   Reactions: Ponderer
tech99 said:
I have a number of questions about it. The physical layout will be critical, partly because the antenna seems also to be on the same board and so can pick up feedback. I notice you have two cascode amplifiers here, so my feeling is that the gain (60 dB) is too high for stability. Can you explain the capacitor values marked with the mu symbol - presumably it means pF? Also I am unsure about the output circuit, which uses a shunt CR combination. I presume the output load is intended to be 670 ohms?

That's a great point about the antenna. It's about 4" diameter, round receiving antenna that's soldered directly to the first stage amp. I have no tools to know how the amps would react to it in terms of feedback.

All the caps are in microfarads.

The 2nd stage amp is connected to a 9Mohm 10pF oscilloscope probe.

I think you're right. This might be too much gain. Very disappointing, considering how highly people speak of cascode amps. You know this circuit oscillates when the voltage is adjusted so that the gain is about 20. I've had plenty of 2 stage common emitter amps with a gain of over 200 without oscillations. Maybe if I use one of my older common emitter amps with a 200 gain feeding my one and only LT1227 op-amp I could get maybe 4000 gain total.

Well this is definitely a lesson in feedback lol. Would it help to separate each amp stage farther away from each other? Also it might help to move the small antenna farther away with an antenna cable.
 
Last edited:
Ponderer said:
That's a great point about the antenna. It's about 4" diameter, round receiving antenna that's soldered directly to the first stage amp. I have no tools to know how the amps would react to it in terms of feedback.

All the caps are in microfarads.

The 2nd stage amp is connected to a 9Mohm 10pF oscilloscope probe.

I think you're right. This might be too much gain. Very disappointing, considering how highly people speak of cascode amps. You know this circuit oscillates when the voltage is adjusted so that the gain is about 20. I've had plenty of 2 stage common emitter amps with a gain of over 200 without oscillations. Maybe if I use one of my older common emitter amps with a 200 gain feeding my one and only LT1227 op-amp I could get maybe 4000 gain total.

Well this is definitely a lesson in feedback lol. Would it help to separate each amp stage farther away from each other? Also it might help to move the small antenna farther away with an antenna cable.
One thing at a time. I think I would keep the antenna away from the amplifier if possible. Definitely a bad idea for the antenna to use the amplifier board as a ground plane. I realize that for compact equipment these things have to be done, but not voluntarily. I would also be careful how the oscilloscope probe is connected, as leakage might be occurring. I presume you have a calibration for the probe, as 10pF is very high for use at 49 MHz. Generally I would keep each cascode pair in a separate screened section somehow. Some of the capacitors seem very high value for the frequency being used, and so they might suffer from unwanted resonances. 60 dB is a very high gain to be seeking for an RF amplifier, so is it necessary? Usually we try to keep RF gain to the minimum.
 
  • Like
Likes   Reactions: Jeff Rosenbury and Ponderer
tech99 said:
One thing at a time. I think I would keep the antenna away from the amplifier if possible. Definitely a bad idea for the antenna to use the amplifier board as a ground plane. I realize that for compact equipment these things have to be done, but not voluntarily. I would also be careful how the oscilloscope probe is connected, as leakage might be occurring. I presume you have a calibration for the probe, as 10pF is very high for use at 49 MHz. Generally I would keep each cascode pair in a separate screened section somehow. Some of the capacitors seem very high value for the frequency being used, and so they might suffer from unwanted resonances. 60 dB is a very high gain to be seeking for an RF amplifier, so is it necessary? Usually we try to keep RF gain to the minimum.

I could use a high frequency core to make a transformer for to separate the antenna from the amp input. Is that what you were saying about the antenna and amp sharing the same ground plane? Interesting!

My probe in 10X mode has about 10pF. In 1X it's even worse lol. The values selected in LtSpice were to give maximum gain with the 10pF probe. A 100X probe would be interesting. Probably a lot less than 10pF.

Yeah I have a bad habit of selecting high C values just be to sure they aren't robbing anything from the net gain. It's a good idea to put some lower values in the final circuit since lower frequencies aren't desired.

You know, I might take your suggestion to lower the gain. It's all going to custom spectrum software, which is taking a lot of samples. Lowering the gain means the software would have to take more samples. Just as long as it doesn't take more than a few hours per run I'll be happy. But it sure would be nice to just get this 4000 gain amp working.
 
Curious why it might help to isolate the antenna ground from the amp ground. Is that to help prevent oscillation from feedback?
 
A ground plane is part of an antenna. Image currents flow through it.

If there are additional currents flowing in the ground plane (besides the radio wave's induced currents) they could create a magnetic field which could couple to the antenna. Normally that's not much of a problem, perhaps some extra noise. But if that noise is then amplified and fed back trough the antenna if could (theoretically at least) cause oscillation.

It seems unlikely to me that the image currents would feed back in just the right amount, but it's possible.
 
  • Like
Likes   Reactions: Ponderer
  • #10
Power supply decoupling can explain the oscillation problem.

C7 = 47uF is too high a resistance cap to calm HF noise. You need something like a 100nF ceramic in parallel.

Also you should have a LPF component, (such as a series 100R), in the +ve supply rail to prevent supply noise getting from output stage back to the input stage.
 
  • Like
Likes   Reactions: Ponderer
  • #11
Thanks for all replies! They helped a lot.
 
  • #12
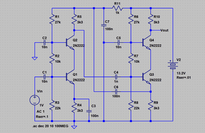
It is usual to place tuned coupling networks between cascode stages.
Input is between ground and base of Q1. Output is across R5.
That output must be coupled into the BE of Q3 with output then across R10.
See the direct coupled two stage cascode attached, shown here with cheap transistors.
dual_cascode.png
 
  • Like
Likes   Reactions: Ponderer
  • #13
Baluncore said:
It is usual to place tuned coupling networks between cascode stages.
Input is between ground and base of Q1. Output is across R5.
That output must be coupled into the BE of Q3 with output then across R10.
See the direct coupled two stage cascode attached, shown here with cheap transistors.
View attachment 85934
Many many thanks for the circuit and help. I'll enter the circuit in LtSpice to see how it works and what kind of gains I can get without oscillations. I found that by entering real inductance between components, as small as they be, and capacitance between lines shows oscillations in Spice sims, if there are any. Although I'm sure your circuit won't oscillate, which would be great.

A gain of 4000 didn't seem like much to me. What if someone needed a gain of a million? I'd imagine the circuit would have to be divided many times, highly shielded, and where each circuit segment would have their own isolated supplies. Perhaps that's one advantage optic circuitry has.
 
  • #14
Ponderer said:
Many many thanks for the circuit and help. I'll enter the circuit in LtSpice to see how it works and what kind of gains I can get without oscillations. I found that by entering real inductance between components, as small as they be, and capacitance between lines shows oscillations in Spice sims, if there are any. Although I'm sure your circuit won't oscillate, which would be great.

A gain of 4000 didn't seem like much to me. What if someone needed a gain of a million? I'd imagine the circuit would have to be divided many times, highly shielded, and where each circuit segment would have their own isolated supplies. Perhaps that's one advantage optic circuitry has.
I should mention that it is better if possible to carry out amplification by mixing down to a lower frequency so that stability is better and filters are easier. With your amplifier, gain 4000, the output transistor may be able to supply, say, 1 volt output maximum. The input for this is only 0.25 mV, a small signal. The dynamic range of your system is very restricted, being perhaps from something like 0.25 uV (the noise floor) to 0.25 mV, only 60dB. A good receiver will have a dynamic range of perhaps 100dB. The overall voltage gain of a receiver might be approximately a million, from a microvolt to a volt, but this is obtained easily by using frequency conversion.
 
  • #15
Construction would need to be as a strip where there would be a ground wall between each stage or each transistor.

Power would be fed to each stage through a low pass filter network from a supply that flows from output end to input end with LP elements.

This circuit has a gain of about 80dB at 1MHz. Better transistors and some fine tuning will speed it up.

Attached here is the LTspice file.asc
Remove the .txt suffix to make it back into .asc
 

Attachments

Last edited:

Similar threads

  • · Replies 3 ·
Replies
3
Views
2K
  • · Replies 43 ·
2
Replies
43
Views
9K
  • · Replies 3 ·
Replies
3
Views
3K
Replies
9
Views
4K
  • · Replies 41 ·
2
Replies
41
Views
8K
  • · Replies 4 ·
Replies
4
Views
4K
  • · Replies 7 ·
Replies
7
Views
4K
  • · Replies 2 ·
Replies
2
Views
5K
  • · Replies 4 ·
Replies
4
Views
6K
Replies
34
Views
4K