Heavy Amplifier Circuit Oscillation Happened

Click For Summary

Discussion Overview

The discussion revolves around an issue encountered while experimenting with an audio amplifier circuit, specifically focusing on the oscillation that occurs when connecting an operational amplifier directly to the output power stage without AC coupling. Participants explore potential causes and characteristics of the oscillation, as well as the implications of circuit design choices.

Discussion Character

  • Exploratory
  • Technical explanation
  • Debate/contested

Main Points Raised

  • One participant describes the circuit setup and the unexpected heavy oscillation that occurs when the op-amp is connected directly to the output power stage without AC coupling.
  • Another participant inquires about the nature of the oscillation, asking if it sounded like a series of pops and questions the stability of the power supplies.
  • A different participant suggests that the absence of a coupling capacitor results in a DC-coupled system, which may allow for low frequency oscillations due to common impedance coupling.
  • Another participant notes that breadboards can introduce unexpected problems due to high inductance and poor grounding, which may contribute to the oscillation issue.
  • One participant mentions that the op-amp's JFET inputs have very low input current, suggesting that the bias resistor may be unnecessary in this context.

Areas of Agreement / Disagreement

Participants express differing views on the causes of the oscillation and the implications of circuit design choices. There is no consensus on a single explanation for the observed behavior of the amplifier circuit.

Contextual Notes

Participants highlight potential limitations related to the use of breadboards and the specific characteristics of the op-amp used, but do not resolve the underlying issues or assumptions regarding the circuit's behavior.

Stonestreecty
Messages
20
Reaction score
3
TL;DR
Heavy oscillation occurred within my amplifier circuit when there was no AC coupling capacitor between voltage amplification stage (MC1458) and output power stage, I don't know why.
Hi, all
I am experimenting with audio amplifiers for a while now. I learned how to do an operational amplifier with discrete components and understand all its section and sub-circuits, recently. Then I decided to just skip the hard part and use operational amplifier and output power stage for an audio amplifier to work as desired, instead of troubling with discrete components only. The goal from my earliest experimentation was to create around 100 W audio amplifier but the things went wrong as soon as applying DC to whole amplifier (no AC for now).

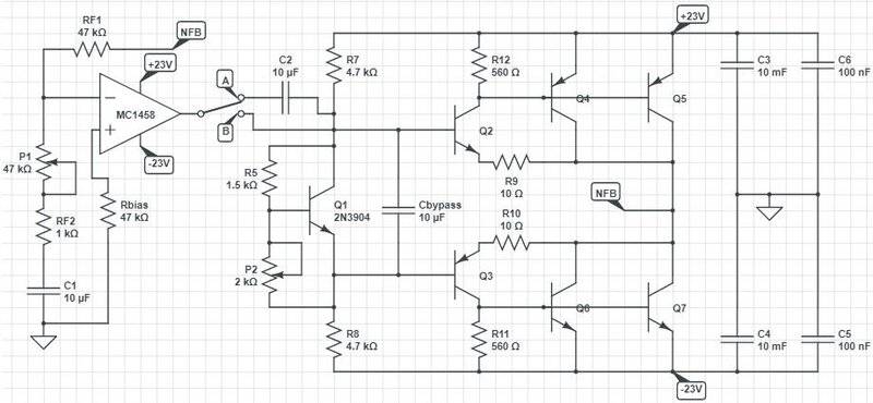
I have built this circuit few minutes ago on breadboard:
amplifier circuit.jpg

When I checked only output power stage with VBE multiplier (without MC1458 op-amp) everything worked just fine. But when I connected op-amp to it directly (no AC coupling - switch position B), as I increased Vce of VBE multiplier just a tiny bit, then the current through both upper and lower output power quadrants suddenly increased to 2A or more and stayed there or it was swinging like there was some kind of heavy oscillation within amplifier! As soon as I added AC coupling capacitor (switch position A), the darn thing worked as expected when Vce of VBE multiplier was changed! As it was increased with potentiometer P2 slightly also the quiescent current through power stage increased slightly - as expected!

Why did such heavy oscillation occurred within my amplifier circuit when there was no AC coupling capacitor between voltage amplification stage (MC1458) and output power stage (upper and lower pair with paralleled power transistors)?

By the way, C3, C4, C5 and C6 represent AC bypass to avoid distortion when AC is applied to such circuit. At the collector and/or emitters of power transistors Q4, Q5, Q6 and Q7 there are no low resistance resistors for improving thermal stability of those because I have no low resistance (lower than 1Ohm) high power resistor. Also, I have replaced MC1458 with another one (same part), but the results were similar (talking about example with no AC coupling capacitor).
 
Engineering news on Phys.org
Did it sound like a series of pops?
What was the frequency of oscillation?
Were your power supplies stable?
I would look for an oscillator involving C1, where the phase shift is partly canceled by C2.
 
  • Like
Likes   Reactions: Tom.G
It looks to me that without the coupling capacitor the system is entirely DC coupled. This means that there is no low frequency limitation, and so that very low frequency oscillation is possible perhaps as a result of common impedance coupling via the power supply or the connecting leads. It is better to restrict the LF (and HF) response of an amplifier to what is actually required.
 
  • Like
Likes   Reactions: Tom.G and berkeman
Stonestreecty said:
I have built this circuit few minutes ago on breadboard:
That may explain the problem. Breadboards have high inductance, resistive connections and poor grounds. You will encounter many unexpected problems with circuits built on breadboards.

Another point. The op-amp has JFET inputs with very very low input current. There is little point in your Rbias of 47k, you can throw it out. Only high input current bi-polar op-amps needed that resistor. Op-amp offset voltage will swamp the input bias current error, and any offset will disappear in the feedback loop.
 

Similar threads

  • · Replies 1 ·
Replies
1
Views
2K
Replies
13
Views
3K
  • · Replies 28 ·
Replies
28
Views
6K
  • · Replies 3 ·
Replies
3
Views
4K
Replies
12
Views
2K
Replies
33
Views
5K
  • · Replies 6 ·
Replies
6
Views
6K
  • · Replies 1 ·
Replies
1
Views
2K
  • · Replies 17 ·
Replies
17
Views
2K
  • · Replies 37 ·
2
Replies
37
Views
5K