Wiring a 6 channel audio with a 2 channel RCA

Click For Summary
SUMMARY

The discussion focuses on wiring a 6-channel audio system with a 2-channel RCA output for a PS3. The user aims to create a switching box to alternate between a 5.1 audio system and the PS3, utilizing 3.5mm stereo phone jacks for the 6-channel input and RCA connectors for the output. The user identifies the need for a Single Pole Double Throw (SPDT) switch to manage the independent wiring of the audio systems. The conversation highlights the challenges of maintaining signal integrity while switching between the two audio sources.

PREREQUISITES
  • Understanding of audio wiring and connectors, specifically 3.5mm stereo and RCA.
  • Knowledge of SPDT switch functionality and applications.
  • Basic electronics skills for constructing audio switching devices.
  • Familiarity with audio signal flow and impedance considerations.
NEXT STEPS
  • Research wiring techniques for SPDT switches in audio applications.
  • Learn about maintaining audio signal integrity when switching sources.
  • Explore the use of audio mixers for more complex audio routing.
  • Investigate the specifications and compatibility of 5.1 audio systems with RCA outputs.
USEFUL FOR

Audio enthusiasts, DIY electronics hobbyists, and anyone looking to integrate multiple audio sources into a single output system.

Wetmelon
Messages
154
Reaction score
1
Hi folks, I'm wanting to buy a PS3 but have nowhere to plug in my audio except through a 5.1 system that's already being used by my PC. So, I decided to make a little box to wire up the two together and switch between them. But I'm having trouble with the switch... here's a nice picture in paint of what I want to do:

Audio Interface.png


The 6 channel in and out are both sets of 3 3.5mm stereo phone jacks (female) and the RCA is well... RCA left & right female. The RCA would be wired the appropriate left or right side for all 3 output jacks, giving stereo sound through all speakers

I figured I needed a SPDT switch, but how do I wire up a switch to change between sets of wires that need to stay independent of each other?
 
Engineering news on Phys.org
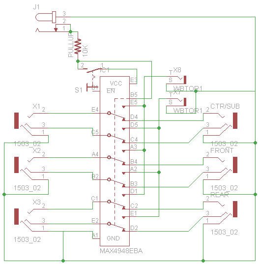
Just to follow up, this is what I came up with:

attachment.php?attachmentid=24838&stc=1&d=1270283083.png
 

Attachments

  • Interface Diagram.png
    Interface Diagram.png
    4.8 KB · Views: 651

Similar threads

  • · Replies 1 ·
Replies
1
Views
2K
  • · Replies 8 ·
Replies
8
Views
4K
Replies
1
Views
2K
  • · Replies 7 ·
Replies
7
Views
3K
  • · Replies 14 ·
Replies
14
Views
2K
  • · Replies 1 ·
Replies
1
Views
3K
  • · Replies 12 ·
Replies
12
Views
5K
Replies
5
Views
7K
Replies
7
Views
2K
  • · Replies 4 ·
Replies
4
Views
28K