Calculating resistor for IGBT and choosing flyback diode

Click For Summary

Discussion Overview

The discussion revolves around calculating a current limiting resistor for the gate of an IGBT (specifically the STGP6NC60HD) and selecting an appropriate flyback diode for a motor application. It includes considerations of circuit design and component selection in the context of power electronics.

Discussion Character

  • Homework-related
  • Technical explanation
  • Debate/contested

Main Points Raised

  • Some participants question the necessity of a current-limiting resistor for the IGBT gate, noting that it is a FET input and typically does not require such a resistor.
  • Others suggest that a series gate resistor can limit current and improve switching performance, citing the capacitive nature of the IGBT gate as a reason for its inclusion.
  • One participant mentions that the choice of a flyback diode should consider the maximum reverse voltage and forward current, which can be derived from the parasitic capacitance and winding inductance.
  • Another viewpoint expresses skepticism about the need for a series gate resistor, arguing that the IGBT will be saturated and the motor's inductive load will limit transient current surges, although it acknowledges potential protection for the driver due to gate capacitance.
  • Participants reference application notes that provide guidance on selecting gate resistors and emphasize the importance of research and understanding in the design process.

Areas of Agreement / Disagreement

There is no consensus on the necessity of a current-limiting resistor for the IGBT gate, with participants presenting differing views on its importance and function. The discussion on selecting a flyback diode also reflects varying opinions on the criteria to consider.

Contextual Notes

Participants express uncertainty regarding the role of the current-limiting resistor and the specific calculations needed for the flyback diode selection. There are references to application notes, but no definitive agreement on the best practices or calculations is reached.

nothing909
Messages
168
Reaction score
4

Homework Statement


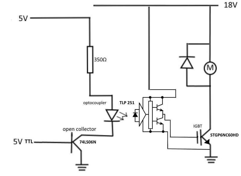
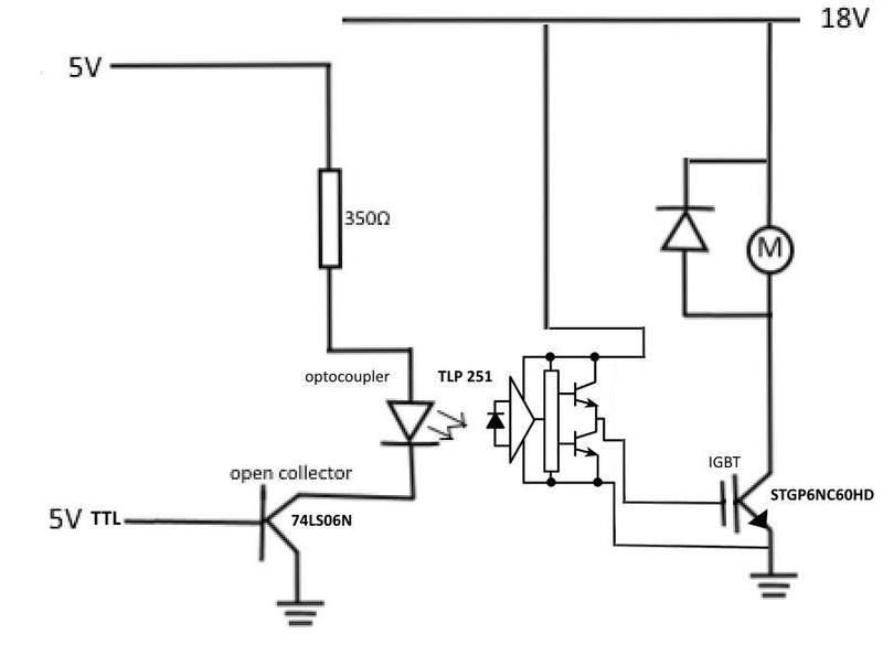
On the circuit I've drawn up, how do I calculate a current limiting resistor for the gate of the IGBT?

The IGBT being used is a stgp6nc60hd.

Also, how would I go about choosing a flyback diode for the motor?
 

Attachments

  • circuit.jpg
    circuit.jpg
    20.4 KB · Views: 1,223
Physics news on Phys.org
nothing909 said:

Homework Statement


On the circuit I've drawn up, how do I calculate a current limiting resistor for the gate of the IGBT?

The IGBT being used is a stgp6nc60hd.

Also, how would I go about choosing a flyback diode for the motor?
I don't use IGBTs, but since it's a FET input, why does it need a current-limiting resistor? I've seen resistors to ground to turn them off faster, but I'm not sure I've seen current limiting resistors into their gates. Of course, I could be wrong.

For the flyback diode, you need to figure out the max reverse voltage and the max forward current. The max forward current can be calculated from the parasitic capacitance (or an explicit capacitance that you add) and the winding inductance.
 
berkeman said:
I don't use IGBTs, but since it's a FET input, why does it need a current-limiting resistor? I've seen resistors to ground to turn them off faster, but I'm not sure I've seen current limiting resistors into their gates. Of course, I could be wrong.
There are some application notes that show how to choose a series gate resistor to limit current and improve switching. From what I can tell it has to do with the IGBT gate looking like a small capacitive load and taking advantage of the driving resistance to "tune" the response as well as curtail current spikes. Took me all of ten seconds to spot them with a google search ("IGBT gate resistor").

But the OP should show some effort here and do the search and some reading.
 
  • Like
Likes   Reactions: berkeman
gneill said:
There are some application notes that show how to choose a series gate resistor to limit current and improve switching. From what I can tell it has to do with the IGBT gate looking like a small capacitive load and taking advantage of the driving resistance to "tune" the response as well as curtail current spikes. Took me all of ten seconds to spot them with a google search ("IGBT gate resistor").
Thanks, I love learning new things here. :smile:
 
nothing909 said:

Homework Statement


On the circuit I've drawn up, how do I calculate a current limiting resistor for the gate of the IGBT?

The IGBT being used is a stgp6nc60hd.

Also, how would I go about choosing a flyback diode for the motor?
The IGBT will be saturated and the inductive nature of the motor load will limit transient current surges so I don't see the point of a series gate resistor to limit load surges. Maybe to protect the TLP251 driver though as the gate capacitance can be substantial.
As for the flyback diode, just make sure it can handle the transient load current when the IGBT shuts off, and of course the 18V reverse voltage.
 

Similar threads

  • · Replies 1 ·
Replies
1
Views
2K
  • · Replies 25 ·
Replies
25
Views
3K
  • · Replies 8 ·
Replies
8
Views
3K
  • · Replies 6 ·
Replies
6
Views
3K
  • · Replies 15 ·
Replies
15
Views
7K
  • · Replies 1 ·
Replies
1
Views
1K
  • · Replies 10 ·
Replies
10
Views
7K
Replies
2
Views
2K
  • · Replies 42 ·
2
Replies
42
Views
6K
  • · Replies 4 ·
Replies
4
Views
2K