Calculating resistor values for transistor

Click For Summary

Discussion Overview

The discussion revolves around designing a switching circuit for a switched reluctance motor, focusing on the selection and calculation of resistor values for transistors and optocouplers. Participants inquire about the functionality of the proposed circuit and seek guidance on current limiting resistors based on component specifications.

Discussion Character

  • Technical explanation
  • Homework-related
  • Debate/contested

Main Points Raised

  • One participant presents a circuit design using specific components (74LS06N, TLP 251, stgp6nc60hd) and asks if it will work without suggestions for improvements.
  • Another participant requests details about the optocoupler, including LED current, current transfer ratio (CTR), and the gain of the final motor drive transistor.
  • A participant expresses confusion about the need for specific parameters like LED current and CTR, indicating a lack of understanding of the circuit design process.
  • There are inquiries about how to calculate current limiting resistor values for transistors, with a call for specific examples and data sheet references.
  • Some participants suggest that the circuit diagram appears to be conceptual rather than a finalized design, pointing out missing current limiting resistors.
  • Participants discuss the importance of understanding component specifications and suggest looking at datasheets for calculations.
  • One participant mentions a specific motor current of 3.21A per phase, raising questions about the design's capability to handle this current.
  • There are requests for clarification on how to calculate motor drive current based on input LED current and other parameters.

Areas of Agreement / Disagreement

Participants express varying levels of understanding regarding circuit design and calculations. There is no consensus on the adequacy of the proposed circuit or the calculations needed for resistor values, leading to multiple competing views on how to proceed.

Contextual Notes

Participants highlight the need for specific component data and calculations, indicating that the discussion is limited by the participants' varying levels of knowledge and experience with circuit design.

Who May Find This Useful

This discussion may be useful for students or individuals involved in electronics projects, particularly those focusing on circuit design for motors and the use of optocouplers in switching applications.

nothing909
Messages
168
Reaction score
4
<< Mentor Note -- Two threads merged into one >>[/color]

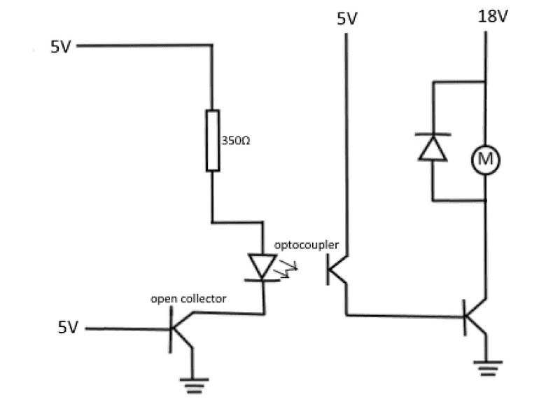
As a project I have to design a switching circuit for a switched reluctance motor. I've picked all the components I need and I've tried to design the circuit.

Open collector - 74LS06N
Optocoupler - TLP 251
IGBT - stgp6nc60hd

Does the circuit look okay and will it work or are there any additions to be made?
Also, is the current limiting resistor I calculated correct for that optocoupler?
Please don't suggest any improvements, I just want to know if that design will work.
 

Attachments

  • circuit.png
    circuit.png
    12 KB · Views: 566
Last edited by a moderator:
Physics news on Phys.org
nothing909 said:
As a project I have to design a switching circuit for a switched reluctance motor. I've picked all the components I need and I've tried to design the circuit.

Open collector - 74LS06N
Optocoupler - TLP 251
IGBT - stgp6nc60hd

Does the circuit look okay and will it work or are there any additions to be made?
Also, is the current limiting resistor I calculated correct for that optocoupler?
Please don't suggest any improvements, I just want to know if that design will work.
Looks close. Which optocoupler? What does the datasheet recommend for the LED current? What is the CTR (current transfer ratio) of the opto, and what is the gm of the output transistor? What is the gain of the final motor drive transistor, and is it sized right for the motor current?
 
I'm kinda new to all this and I don't have a clue what you're talking about.

What do you mean which optocoupler? It's a TLP251. Why do I need to find the LED current, CRT and gm?
 

Homework Statement


How do I calculate the values of current limiting resistors I need at the base and collector of transistors. What information do I use off the datasheet of devices and what formulas do I use to calculate the values?
 
Your question is far too general to be addressed without writing an entire book on the subject! There are many different circuit configurations that use different approaches, and how the circuit is meant to behave has a bearing on it, too.

I suggest that you prepare a specific example (circuit layout, chosen transistor with its data sheet, any necessary operating conditions, etc.) and show an attempt. We can't help you if you don't give us something to work with.
 
Can you take a look at this circuit build. I have to design a switching circuit for a switching reluctance motor. Can you tell me if the circuit design as it is will work or if there is any changes that need to be made to it?

The devices used:

Open collector - 74LS06N
Optocoupler - TLP 251
IGBT - stgp6nc60hd
 

Attachments

  • circuit.png
    circuit.png
    12 KB · Views: 455
nothing909 said:
I'm kinda new to all this and I don't have a clue what you're talking about.

What do you mean which optocoupler? It's a TLP251. Why do I need to find the LED current, CRT and gm?
The LED current is set by the LED volteae drop, the 5V and that resiator. The CTR and gains are to check that your circuit has enough current drive for the motor.
 
Last edited:
berkeman said:
The LED current is set by the LED volteae drop, the 5V and that resiator. The CTR and gains are to check that your circuit has enough current drive for the motor.
10mA for the LED I think.

I don't know where to find the CTR

I think this is the gm, i don't really know what I'm looking at though :
 

Attachments

  • gm.PNG
    gm.PNG
    2 KB · Views: 464
It appears to me that your circuit diagram is a "concept level" diagram, rather than a working circuit design. The lack of current limiting resistors for the base circuits of the transistors is an indication of this. The "open collector" designation on the input transistor leads me to think that this might represent a generic open collector output from some IC chip, possibly a microcontroller for example.

The optocoupler in your circuit diagram doesn't look like a TLP 251. Check the data sheet. Is your design "married" to this particular part or are you free to choose another?

To determine the values for any current limiting resistors you'll need to pick out the various minimum, maximum, and typical currents for the selected components. That's where the datasheets come in. With the chosen supply voltages, required load currents, and typical transistor characteristics (such as base-emitter potential drop) you should be able to make a first guess at component values. Stick them into the circuit and do a more rigorous analysis.

If you're still at the very beginning of designing your circuit you should be doing some research. Look for manufacturer's application notes and implementation examples for their component families related to your application. There are lots of optocouplers and optoisolators out there, for example, and you might find an agreeable starting place from one of their app notes.
 
  • #10
nothing909 said:
I think this is the gm, i don't really know what I'm looking at though
The gm of the final drive transistor that sinks the motor current? What are you expecting the motor current to be?
 
  • #11
berkeman said:
The gm of the final drive transistor that sinks the motor current? What are you expecting the motor current to be?
3.21A per phase
 
  • #12
gneill said:
It appears to me that your circuit diagram is a "concept level" diagram, rather than a working circuit design. The lack of current limiting resistors for the base circuits of the transistors is an indication of this. The "open collector" designation on the input transistor leads me to think that this might represent a generic open collector output from some IC chip, possibly a microcontroller for example.

The optocoupler in your circuit diagram doesn't look like a TLP 251. Check the data sheet. Is your design "married" to this particular part or are you free to choose another?

To determine the values for any current limiting resistors you'll need to pick out the various minimum, maximum, and typical currents for the selected components. That's where the datasheets come in. With the chosen supply voltages, required load currents, and typical transistor characteristics (such as base-emitter potential drop) you should be able to make a first guess at component values. Stick them into the circuit and do a more rigorous analysis.

If you're still at the very beginning of designing your circuit you should be doing some research. Look for manufacturer's application notes and implementation examples for their component families related to your application. There are lots of optocouplers and optoisolators out there, for example, and you might find an agreeable starting place from one of their app notes.
I only have the TLP251 available. Is it possible to use it in this design?

I don't really know how to calculate values I need for resistors for the base of transistors. I don't know what I'm looking at when I look at the datasheets.
 
  • #13
Can you say more about this project, and what class it is for? Are you in high school, or undergraduate university? It's a basic project, but if you don't know what to do with the CTR and transistor gains, it's hard to understand why you were assigned this project. It's a fun project to learn from, but it sounds like you have some constraints in what you can ask for and what advice you can receive...
 
  • #14
It's a college assigned project, I'm not doing it myself
 
  • #15
nothing909 said:
It's a college assigned project, I'm not doing it myself
So please tell us how you calculate the motor drive current provided by the final transistor based on the input LED current limiting resistor and the parameters of the opto and other transistors in the circuit. You've gotten a lot of hints and guidance so far...
 
  • #16
I honestly don't have a clue, can you help me a little more, sorry
 
  • #17
nothing909 said:
I honestly don't have a clue, can you help me a little more, sorry
Well, it's hard to understand how you could have been assigned this project without having learned about the subject matter in the classroom and homework assignments. What class is this for? How many other project members are there?
 
  • #18
It's not for any specific class. The project I do throughout the year and it's graded at the end. there's like 14 other members
 
  • #19
Just by looking at that circuit shown and the devices I picked, what is actually wrong with it. What do I need to change or add in?
 
  • #20
nothing909 said:
It's not for any specific class. The project I do throughout the year and it's graded at the end. there's like 14 other members
Is this your freshman year? What electronics classes have you had so far? What textbooks or other resources have you been learning from? Maybe we can point you to better information sources to help your learning...
 
  • #21
sequential logic, analogue electronics, some maths classes, transmission lines, electrical design... etc

i've not really been using any textbooks, I've not had to
 
  • #22
nothing909 said:
sequential logic, analogue electronics, some maths classes, transmission lines, electrical design... etc

i've not really been using any textbooks, I've not had to
I'll send you a couple more questions via PM to help me figure out how best to respond to help you :smile:
 
  • #23
berkeman said:
I'll send you a couple more questions via PM to help me figure out how best to respond to help you :smile:
ok thanks
 
  • #24
nothing909 said:
The project I do throughout the year and it's graded at the end. there's like 14 other members
So you'll cover the design procedures in the next 8 or 9 months of classes? You're not expected to know all this right now?
 
  • #25
no, i need to produce a working circuit design by the end of the week
 
  • #26
nothing909 said:
I honestly don't have a clue, can you help me a little more, sorry
nothing909 said:
i've not really been using any textbooks, I've not had to
nothing909 said:
no, i need to produce a working circuit design by the end of the week
Sorry, we do not do your schoolwork for you here at the PF. Either this is an unreasonable assignment for you and your classmates because you haven't covered the material yet, or you haven't been trying hard enough to learn the material in order to keep up with this project. Either way, we can't help you like you want. Thread is closed.

Later in the school year after you have learned more and have a similar project, go ahead and start a thread for help with the project. But sayhing "I don't have a clue" won't be a good way to start that thread... :smile:
 

Similar threads

  • · Replies 5 ·
Replies
5
Views
2K
  • · Replies 4 ·
Replies
4
Views
4K
Replies
68
Views
8K
  • · Replies 5 ·
Replies
5
Views
2K
  • · Replies 8 ·
Replies
8
Views
2K
Replies
21
Views
6K
  • · Replies 2 ·
Replies
2
Views
3K
  • · Replies 5 ·
Replies
5
Views
3K
  • · Replies 5 ·
Replies
5
Views
4K
  • · Replies 2 ·
Replies
2
Views
4K