Capacitor in a switching circuit

  • Context: Engineering 
  • Thread starter Thread starter nothing909
  • Start date Start date
  • Tags Tags
    Capacitor Circuit
Click For Summary
SUMMARY

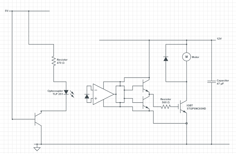
The discussion centers on the role of a 47μF capacitor in a switching circuit for a switched reluctance motor. This capacitor is essential for mitigating switching noise and voltage dips caused by sudden high-current changes in the load. It is recommended to use a smaller non-electrolytic capacitor in parallel with the 47μF electrolytic capacitor to effectively handle high-frequency noise. The concept of a "decoupling capacitor" is highlighted as a key component in this configuration.

PREREQUISITES
  • Understanding of switched reluctance motor circuits
  • Knowledge of capacitor types, specifically electrolytic and non-electrolytic capacitors
  • Familiarity with switching noise and voltage ripple concepts
  • Basic electronics principles, including circuit design and load characteristics
NEXT STEPS
  • Research the function and application of decoupling capacitors in electronic circuits
  • Study the characteristics and performance of electrolytic vs. non-electrolytic capacitors
  • Explore methods for reducing voltage ripple in power supply circuits
  • Learn about the design and operation of switched reluctance motors
USEFUL FOR

Electrical engineers, electronics students, and anyone involved in designing or analyzing switching circuits for motors will benefit from this discussion.

nothing909
Messages
168
Reaction score
4
Homework Statement
This is a switching circuit for a switched reluctance motor. At the right hand side of the circuit attached below, there's a 47μF capacitor. What is the need for that?

The attempt at a solution
Is it to reduce harmonics or ripple, or something of the sort?
 

Attachments

  • Circuit.png
    Circuit.png
    14.6 KB · Views: 463
Physics news on Phys.org
nothing909 said:
Is it to reduce harmonics or ripple, or something of the sort?
Something like that. It's meant to keep switching noise and voltage dips due to sudden high-current changes in a load out of the power supply and other circuits. Usually there should be another smaller capacitor in parallel with it since the larger valued capacitors like 47 μF are usually electrolytics and have practical characteristics that are better at lower frequencies. A small non-electrolytic in parallel will deal better with high frequency noise. Look up "decoupling capacitor".
 

Similar threads

  • · Replies 8 ·
Replies
8
Views
3K
  • · Replies 3 ·
Replies
3
Views
3K
  • · Replies 4 ·
Replies
4
Views
2K
  • · Replies 11 ·
Replies
11
Views
3K
  • · Replies 7 ·
Replies
7
Views
4K
  • · Replies 5 ·
Replies
5
Views
2K
  • · Replies 22 ·
Replies
22
Views
5K
  • · Replies 6 ·
Replies
6
Views
3K
  • · Replies 5 ·
Replies
5
Views
2K
  • · Replies 15 ·
Replies
15
Views
7K