Switching circuit for switched reluctance motor

  • Context: Engineering 
  • Thread starter Thread starter nothing909
  • Start date Start date
  • Tags Tags
    Circuit Motor
Click For Summary

Discussion Overview

The discussion revolves around the design of a switching circuit for a switched reluctance motor, focusing on component selection and circuit layout. Participants are examining the appropriateness of specific components and resistor values, as well as the inclusion of necessary external components.

Discussion Character

  • Homework-related, Technical explanation, Debate/contested

Main Points Raised

  • One participant presents a circuit design and asks for feedback on its viability.
  • Another participant questions the selection of a 350 Ω resistor for the TLP's LED, asking about its standard availability and suggesting the need for calculations to verify its appropriateness.
  • A participant confirms the need for a capacitor between specific pins of the optocoupler, indicating a potential oversight in the circuit design.
  • There is a discussion about the calculation of the resistor value, with one participant explaining their method and seeking validation of their approach.
  • Another participant suggests using typical values for forward voltage and current to determine a more standard resistor value, recommending rounding upwards if necessary.

Areas of Agreement / Disagreement

Participants generally agree on the circuit layout's reasonableness, but there are differing views on the resistor value calculation and the necessity of additional components. The discussion remains unresolved regarding the optimal resistor choice and the implications of the calculations presented.

Contextual Notes

Participants have not fully resolved the implications of using non-standard resistor values or the potential impact of rounding on circuit performance. There may be assumptions about component tolerances and operating conditions that are not explicitly stated.

nothing909
Messages
168
Reaction score
4

Homework Statement


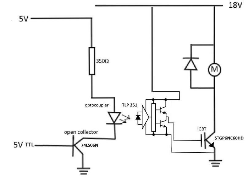
I have to design a switching circuit for a switched reluctance motor. Does this look like it will work. Any changes to me made?

The components are:

Open collector - 74LS06N
IGBT - stgp6nc60hd
Optocoupler - TLP 251
 

Attachments

  • qwerty.jpg
    qwerty.jpg
    20.4 KB · Views: 697
Physics news on Phys.org
The general circuit layout looks reasonable.

How did you select the 350 Ω resistance for the TLP's LED? Is 350 Ω a standard resistor value that you can source, or will you have to build it up from multiple parts? Could you have chosen an easily available single standard resistance and still satisfy the TLP's operating requirements? What calculations might you do to check? What are the relevant data values from the datasheet?

Check the TLP datasheet schematic on page 1. Are you missing any required external components?
 
When you say am I missing any required external components, are you talking about the capacitor that needs to be connected between pins 8 and 5?
 
nothing909 said:
When you say am I missing any required external components, are you talking about the capacitor that needs to be connected between pins 8 and 5?
Yes.
 
other than that, everything else looks fine?

i calculated the 350 ohm resistor by doing 5 volts - 1.8 (Vf) = 3.2 and then I did 3.2/10mA = 320 ohm. is this correct?
 
nothing909 said:
other than that, everything else looks fine?
Yes, I think it should okay.
i calculated the 350 ohm resistor by doing 5 volts - 1.8 (Vf) = 3.2 and then I did 3.2/10mA = 320 ohm. is this correct?

It would probably be okay and not cause any issues, but I'd probably use the "typical" values for VF and IF to find a resistance value, then choose the nearest standard value resistor. Best to "round upwards" if the calculated value lies near the middle of two standard values.
 

Similar threads

  • · Replies 25 ·
Replies
25
Views
3K
  • · Replies 1 ·
Replies
1
Views
1K
  • · Replies 1 ·
Replies
1
Views
2K
  • · Replies 1 ·
Replies
1
Views
1K
  • · Replies 4 ·
Replies
4
Views
1K
  • · Replies 15 ·
Replies
15
Views
3K
  • · Replies 7 ·
Replies
7
Views
4K
  • · Replies 5 ·
Replies
5
Views
2K
  • · Replies 12 ·
Replies
12
Views
3K
Replies
21
Views
3K