Charge inside nested spheres

Click For Summary
SUMMARY

The discussion centers on the calculations of electric fields within nested spherical regions, specifically addressing the regions defined by radii R1, R2, and R3. The participant attempts to clarify the use of the notation R3-R1, questioning its consistency in the context of the problem. Key equations referenced include the electric field energy calculations, with the conclusion that the electric field E equals zero within the conducting sphere and at distances much greater than R3.

PREREQUISITES
  • Understanding of electric fields in electrostatics
  • Familiarity with spherical coordinates and nested spheres
  • Knowledge of Gauss's Law and its application to electric fields
  • Basic principles of electric field energy calculations
NEXT STEPS
  • Study Gauss's Law and its implications for electric fields in spherical geometries
  • Learn about electric field energy calculations in electrostatics
  • Explore the concept of conducting spheres and their properties
  • Review examples of nested spherical charge distributions and their electric fields
USEFUL FOR

Students of physics, particularly those studying electromagnetism, as well as educators and anyone seeking to deepen their understanding of electric fields in complex geometries.

phy_magic
Messages
10
Reaction score
0
Homework Statement
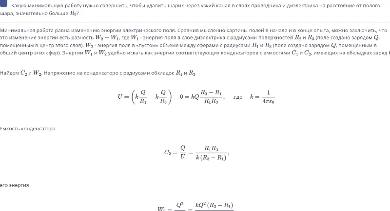
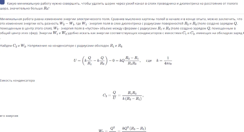
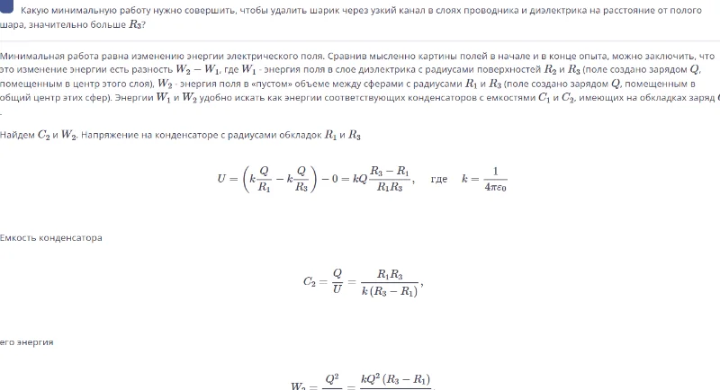
Can someone explain why is in this task used calculations in space R3-R1 and than in space R3-R1.
Relevant Equations
So i try to solving with conetion with electric-field energy. So i calculate electric field in region r<R1, and in region R3>r>R2 and r>R3 , with respect that E=0 at r>>R3. Inside layer of conducting sphere E=0.
On picture is part of solution and other is task.

Snimka zaslona 2026-01-06 082956.webp


Snimka zaslona 2026-01-06 090039.webp
 
Last edited by a moderator:
Physics news on Phys.org
phy_magic said:
Homework Statement: Can someone explain why is in this task used calculations in space R3-R1 and than in space R3-R1.
You wrote R3-R1 both times. What did you mean to write?
phy_magic said:
Relevant Equations: So i try to solving with conetion with electric-field energy. So i calculate electric field in region r<R1, and in region R3>r>R2 and r>R3 , with respect that E=0 at r>>R3. Inside layer of conducting sphere E=0.
I am unable to comment without seeing your whole solution.
phy_magic said:
On picture is part of solution and other is task.
Please post a translation of the text in the (partial) solution.
phy_magic said:
 

Similar threads

Replies
11
Views
2K
Replies
23
Views
5K
Replies
9
Views
1K
  • · Replies 2 ·
Replies
2
Views
2K
Replies
12
Views
2K
Replies
14
Views
3K
  • · Replies 18 ·
Replies
18
Views
3K
Replies
9
Views
3K
  • · Replies 6 ·
Replies
6
Views
3K