Current Amplification w/ ICL8038 & LM741: Can I Get 1A?

Click For Summary
SUMMARY

The discussion centers on achieving a current amplification of 1A using the ICL8038 function generator and LM741 operational amplifier. The user initially calculates the required gain as 200 based on the output specifications of the ICL8038. However, it is established that standard op-amps like the LM741 are not suitable for high current applications, and alternatives such as discrete transistors or audio amplifier ICs are recommended. The use of a Darlington pair is suggested for achieving the desired current output, with considerations for load impedance and power supply voltage.

PREREQUISITES
  • Understanding of operational amplifier configurations and gain calculations
  • Familiarity with the ICL8038 function generator specifications
  • Knowledge of transistor operation, specifically Darlington pairs
  • Basic principles of load impedance and power supply limitations
NEXT STEPS
  • Research the specifications and applications of audio amplifier ICs for high current output
  • Learn about the design and implementation of Darlington pair configurations
  • Investigate current limiting factors in operational amplifiers and their datasheets
  • Explore the use of discrete transistors for high current applications in circuit design
USEFUL FOR

Electronics engineers, hobbyists designing amplification circuits, and students studying operational amplifier applications in high current scenarios.

Habeebe
Messages
37
Reaction score
1

Homework Statement


I had a circuit in lab using an ICL8038 function generator IC, and was using the sine wave output from the chip. I am being asked to add components to increase available current to 1A. The chip pulls a steady 13mA, but I derped and didn't check output current. The spec sheet for the chip says that they had 5mA output for an impedance of 200 ohms.

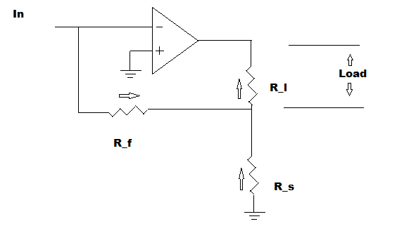
So, I figure I'm looking for a current gain around 1A/5mA=200. I grabbed a op-amp current-to-current amplification circuit out of a book in the lab that is as such:

opamp_problem.png

Where gain=1+Rf/Rs

So I choose something like Rf=200kΩ and Rs=1kΩ or some such configuration with the same ratio. Is this correct?

If it is correct, this only works in the case that the op-amp can push that much current. If I'm running something that I can find in lab, like an LM741 at 12V, how do I know how much current gain I can get? I checked the spec sheet on it, but it doesn't have anything about current limitations. If 1 op-amp won't do it, can I just stick another identical circuit into the spot where the load resistor is?

Thanks.

Homework Equations


Given above.

The Attempt at a Solution


Given above.
 
Physics news on Phys.org
Habeebe said:

Homework Statement


I had a circuit in lab using an ICL8038 function generator IC, and was using the sine wave output from the chip. I am being asked to add components to increase available current to 1A. The chip pulls a steady 13mA, but I derped and didn't check output current. The spec sheet for the chip says that they had 5mA output for an impedance of 200 ohms.

So, I figure I'm looking for a current gain around 1A/5mA=200. I grabbed a op-amp current-to-current amplification circuit out of a book in the lab that is as such:

opamp_problem.png

Where gain=1+Rf/Rs

So I choose something like Rf=200kΩ and Rs=1kΩ or some such configuration with the same ratio. Is this correct?

If it is correct, this only works in the case that the op-amp can push that much current. If I'm running something that I can find in lab, like an LM741 at 12V, how do I know how much current gain I can get? I checked the spec sheet on it, but it doesn't have anything about current limitations. If 1 op-amp won't do it, can I just stick another identical circuit into the spot where the load resistor is?

Thanks.

Homework Equations


Given above.


The Attempt at a Solution


Given above.

Sounds like a good lab. :smile:

A couple hints... You probably will not find an opamp that can output 1A. Opamps are for lower current signal processing chores. To get higher current output, you will usually use either discrete transistors, or something like an audio amp IC. Try doing some Google searching on those two options (use Google Images to speed up your searching), and see what you find. Post your follow-up questions here in this thread with your search results...
 
But I can find transistors that'll handle >1A, so I can just use a Darlington pair, right? ...but, if I'm running on a 12V power supply, then to get my 1A, my load impedance can only be 12 ohms max. This answers the question for my lab, but out of curiosity, if I wanted to run a higher impedance load, could I chain together more Darlington pairs? Could I increase the current through the load by setting the voltage across the collector and emitter to +12V -> -12V instead of +12V -> ground?
 
Last edited:

Similar threads

Replies
34
Views
4K
  • · Replies 4 ·
Replies
4
Views
6K
  • · Replies 13 ·
Replies
13
Views
3K
  • · Replies 20 ·
Replies
20
Views
7K
  • · Replies 3 ·
Replies
3
Views
3K
Replies
3
Views
2K
  • · Replies 9 ·
Replies
9
Views
5K
  • · Replies 5 ·
Replies
5
Views
4K
  • · Replies 16 ·
Replies
16
Views
5K
  • · Replies 19 ·
Replies
19
Views
5K