Designing a 4-Bit Multiplier using Basic Digital Logic Components

  • Thread starter Thread starter DFZXA
  • Start date Start date
  • Tags Tags
    Bit Designing
Click For Summary

Discussion Overview

The discussion revolves around the design of a 4-bit multiplier using specified digital logic components. Participants are sharing their design attempts, troubleshooting issues, and seeking feedback on their block diagrams and circuit configurations.

Discussion Character

  • Homework-related
  • Technical explanation
  • Debate/contested

Main Points Raised

  • One participant describes their design attempt, mentioning issues with a D flip-flop outputting high impedance during testing with specific multiplicand and multiplier values.
  • Another participant requests the block diagram to better understand the design and suggests that all unused inputs should be tied off to avoid floating inputs, which could affect simulation results.
  • Concerns are raised about specific connections in the schematic, particularly regarding the inputs to a component labeled "U2".
  • A participant acknowledges a mistake in their design transfer and notes that their carry out from the adder remains zero for initial clock cycles, questioning the expected behavior of the D flip-flop.
  • One participant recommends using a software tool called ISIS Proteus for real-time simulations, suggesting it may assist in troubleshooting the design.

Areas of Agreement / Disagreement

There is no consensus on the design issues being faced, as participants are presenting different perspectives and troubleshooting steps without agreeing on a single solution or approach.

Contextual Notes

Participants mention various design elements and tools, but there are unresolved questions regarding the behavior of components and the correctness of connections in the circuit. Specific assumptions about the design process and the use of state diagrams or truth tables are also noted as potentially lacking.

Who May Find This Useful

This discussion may be useful for students and practitioners involved in digital logic design, particularly those working on similar projects or facing troubleshooting challenges in circuit design.

DFZXA
Messages
4
Reaction score
0

Homework Statement



Begin the design of the multiplier by adding more detail to the block diagram. The parts
available for your design are

• D Flip-flops (74LS74A)
• 1 4-bit Up/Down Counter (74LS169)
• 1 4-to-1 MUX
• 1 4-bit Adder (74LS283)
• 2 4-bit Parallel Shift Registers (74LS194A)
• Various NAND/AND/OR/NOT gates

Basically need to design a 4 bit multiplier using these parts. The block diagram that is referred to is just showing how everything connects up.

Homework Equations



n/a

The Attempt at a Solution



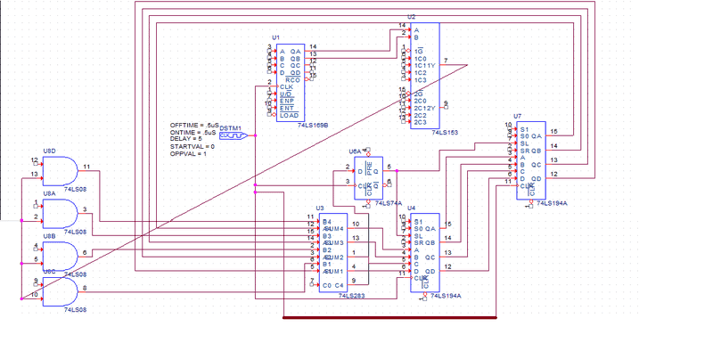
My attempt is in a file below because I thought that would be the best way to show it. I know it said not to use pictures in the rules, but I think it's ok for this right? My screen print cut off the very bottom wire, so yeah I used paint to put it back in sorry about that. My basic problem here is The D flip-flop that goes into the shift register keeps outputting high impedance. I tested this using 1011 as the multiplicand and 0111 as the multiplier. I'm also designing this in Allegro Design Entry.
 

Attachments

  • circuit.png
    circuit.png
    33.7 KB · Views: 1,840
Physics news on Phys.org
DFZXA said:

Homework Statement



Begin the design of the multiplier by adding more detail to the block diagram. The parts
available for your design are

• D Flip-flops (74LS74A)
• 1 4-bit Up/Down Counter (74LS169)
• 1 4-to-1 MUX
• 1 4-bit Adder (74LS283)
• 2 4-bit Parallel Shift Registers (74LS194A)
• Various NAND/AND/OR/NOT gates

Basically need to design a 4 bit multiplier using these parts. The block diagram that is referred to is just showing how everything connects up.

Homework Equations



n/a

The Attempt at a Solution



My attempt is in a file below because I thought that would be the best way to show it. I know it said not to use pictures in the rules, but I think it's ok for this right? My screen print cut off the very bottom wire, so yeah I used paint to put it back in sorry about that. My basic problem here is The D flip-flop that goes into the shift register keeps outputting high impedance. I tested this using 1011 as the multiplicand and 0111 as the multiplier. I'm also designing this in Allegro Design Entry.

Welcome to the PF.

-1- Can you post the "block diagram" stage of this design? That will save a lot of time for potential responders

-2- All unused inputs should be tied off high or low (whichever is appropriate). It is bad form to leave unused inputs floating. That may or may not affect your simulation results (depending on the simulator), but in any case, it is bad design practice to leave inputs floating.

-3- What is the thin blue line at the left of the schematic connecting in parallel to the intended input to those gates?

-4- Can you post the state diagram and truth table that you are using to design this?
 
berkeman said:
Welcome to the PF.

-1- Can you post the "block diagram" stage of this design? That will save a lot of time for potential responders

-2- All unused inputs should be tied off high or low (whichever is appropriate). It is bad form to leave unused inputs floating. That may or may not affect your simulation results (depending on the simulator), but in any case, it is bad design practice to leave inputs floating.

-3- What is the thin blue line at the left of the schematic connecting in parallel to the intended input to those gates?

-4- Can you post the state diagram and truth table that you are using to design this?

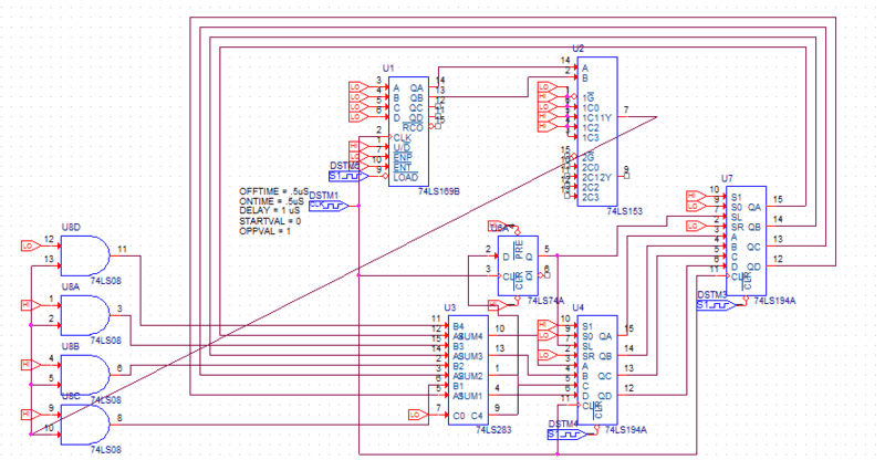
Oh sorry this actually wasn't my completed design something must have screwed up when I transferred it to my laptop. My real design is attached. Block diagram also attached I didn't think it would be useful to see. My TA told me to ignore the controller since my group members dropped the class, so I'm just focused on doing the multiplier part. I'm not sure what blue line you're referring to sorry it all looks pinkish red to me. I haven't really used a state diagram or truth table to make this I kinda just thought about what made sense in my head. I can write one up tomorrow, but I have to keep the light off right now so my roommate can sleep. I'll add some more information though my carry out from the adder is 0 for the first few clock cycles, but the d flip flop stays at high impedance. Shouldn't Q be 0 if D is 0 for a clock cycle? Also the DSTM attached to U1, U4, and U7 are used to just give a 0 to 1 input, so that it properly clears it instead of just outputting high impedance right away.
 

Attachments

  • blockdiagram.PNG
    blockdiagram.PNG
    6.4 KB · Views: 1,263
  • realcircuit.PNG
    realcircuit.PNG
    31.5 KB · Views: 1,560
The connections to the inputs to the "1" side of U2 look to be messed up...
 
berkeman said:
The connections to the inputs to the "1" side of U2 look to be messed up...

You're right I did not have it that way when I tested the circuit though. I remade the inputs when I transferred it to my laptop and that's the reason for the error there I have now fixed the mistake on my laptop, but I still get the same result as before. My teachers assistant can't even figure it out now.
 
Last edited:
I am not so sure about the answer but I would recommend that you use a software called ISIS proteus. It helps a lot with real time simulations. I made basic circuits with it.
 

Similar threads

  • · Replies 3 ·
Replies
3
Views
3K
  • · Replies 6 ·
Replies
6
Views
19K
Replies
1
Views
3K
  • · Replies 7 ·
Replies
7
Views
13K
  • · Replies 5 ·
Replies
5
Views
4K
Replies
2
Views
2K
  • · Replies 25 ·
Replies
25
Views
12K
  • · Replies 3 ·
Replies
3
Views
2K
Replies
5
Views
2K
Replies
1
Views
4K