Does the color of an object change as it gets hotter?

Click For Summary

Discussion Overview

The discussion revolves around the relationship between the temperature of an object and the color of light it emits, particularly at high temperatures exceeding 6000 K. Participants explore concepts related to blackbody radiation, the visible spectrum, and how the intensity and peak wavelength of emitted light change with temperature.

Discussion Character

  • Exploratory
  • Technical explanation
  • Debate/contested

Main Points Raised

  • Some participants propose that as temperature increases, the peak of the emission spectrum shifts to shorter wavelengths, potentially moving into the ultraviolet range, while still emitting visible light.
  • Others argue that higher temperatures result in a greater amount of power emitted in the visible spectrum, regardless of the peak wavelength being outside this range.
  • A participant questions whether there is a temperature at which the behavior of the emission spectrum changes radically, suggesting uncertainty about the consistency of this behavior at very high temperatures.
  • Some participants assert that the behavior remains consistent across all temperatures, with hotter objects glowing brighter in the visible range.
  • There is a discussion about whether very hot objects would appear white or blue, with references to spectral radiation calculations indicating that higher temperatures yield more power in the blue end of the spectrum.
  • One participant mentions calculations extending to 6 trillion Kelvin, suggesting that the pattern of emission remains consistent at these extreme temperatures.

Areas of Agreement / Disagreement

Participants express differing views on whether the behavior of the emission spectrum changes at high temperatures. While some assert consistency in the behavior, others question this assumption, indicating that the discussion remains unresolved.

Contextual Notes

Participants reference a chart and spectral radiation calculator, but the discussion does not resolve the implications of these tools or the assumptions behind the calculations.

APUGYael
Messages
41
Reaction score
1
screen-shot-2013-10-29-at-22-32-24.png

I'm talking hotter than T = 6000k.
The higher the temperature, the more the curve in the attached figure would shift to the left (while at the same time getting higher).

So the intensity peak would eventually fall back into the invisible portion (very small wavelength this time) of the electromagnetic spectrum. (UV and beyond)

You would still see visible light though, right? Just as you could still detect infrared radiation.
Is this always the case? Or can an object be so hot that it just doesn't radiate any visible light?

Me, personally, I don't think so. But I figured it'd be an interesting question to ask. Tried googling it. Couldn't find an answer relatively quickly.

-Yael
 

Attachments

  • screen-shot-2013-10-29-at-22-32-24.png
    screen-shot-2013-10-29-at-22-32-24.png
    28.5 KB · Views: 627
  • screen-shot-2013-10-29-at-22-32-24.png
    screen-shot-2013-10-29-at-22-32-24.png
    28.5 KB · Views: 995
Last edited:
Science news on Phys.org
Hi APUGYael:

Do you see in the chart that for higher temperatures, a greater amount of power occurs in the visual part of the spectrum than for lower temperatures. The fact that the peak of the radiation is outside of the visual range, does not change this.

Regards,
Buzz
 
Buzz Bloom said:
Hi APUGYael:

Do you see in the chart that for higher temperatures, a greater amount of power occurs in the visual part of the spectrum than for lower temperatures. The fact that the peak of the radiation is outside of the visual range, does not change this.

Regards,
Buzz

Exactly what I figured. Sorry, I might've been unclear. What I am asking is if the curve radically changes behaviour at a certain (high) temperature.
 
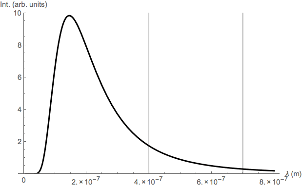
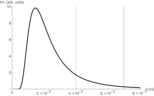
Here is an illustration of what @Buzz Bloom is saying. The vertical grey lines mark the visible range and the temperature is T = 20,000 K.

BB.png
 

Attachments

  • BB.png
    BB.png
    6.2 KB · Views: 1,109
  • Like
Likes   Reactions: OmCheeto
APUGYael said:
Exactly what I figured. Sorry, I might've been unclear. What I am asking is if the curve radically changes behaviour at a certain (high) temperature.

No, the behavior remains consistent for any temperature. The hotter the object becomes, the brighter it glows in the visible range.
 
  • Like
Likes   Reactions: APUGYael
kuruman said:
Here is an illustration of what @Buzz Bloom is saying. The vertical grey lines mark the visible range and the temperature is T = 20,000 K.

View attachment 224083

Yeah, I know what you're/he is saying. That's what I was talking about in my original post.
"The higher the temperature, the more the curve in the attached figure would shift to the left (while at the same time getting higher)."
i.e. the peak shifts up and to the left, so that all forms of electromagnetic radiation also become more intense (read: also move up)

I'm asking if there's a certain temperate where this behaviour is no longer valid.
 
APUGYael said:
I'm asking if there's a certain temperate where this behaviour is no longer valid.
Hi APUGYael:

Answer to the question quoted above.
NO.

Regards,
Buzz
 
Drakkith said:
No, the behavior remains consistent for any temperature. The hotter the object becomes, the brighter it glows in the visible range.

Would very hot objects be white or blue?

White would be understandable because all wavelengths of visible light are emitted, but blue would always have higher intensity on the chart (for high temperatures).
Would objects then look blue, but looking at them would look like looking at the sun (white light entering eye)?
 
APUGYael said:
Would very hot objects be white or blue?

According to a spectral radiation calculator I found, at 100,000 K there is roughly 5x more power in the blueish end of the visible spectrum than in the red end. This is also the case for 50,000 K and 10,000 K. I assume the pattern holds for temperatures higher than 100,000 K, but the calculator does not go that high. This would probably make very hot objects look bluish-white unless you were close enough that your eyes are saturated at all wavelengths, in which case it would just look blindingly white.
 
  • Like
Likes   Reactions: APUGYael
  • #10
Drakkith said:
According to a spectral radiation calculator I found, at 100,000 K there is roughly 5x more power in the blueish end of the visible spectrum than in the red end. This is also the case for 50,000 K and 10,000 K. I assume the pattern holds for temperatures higher than 100,000 K, but the calculator does not go that high. This would probably make very hot objects look bluish-white unless you were close enough that your eyes are saturated at all wavelengths, in which case it would just look blindingly white.

I did the calculations up to 6 trillion Kelvin, and the pattern holds for higher temperatures.

visible.temp.output.curves.png
 

Attachments

  • visible.temp.output.curves.png
    visible.temp.output.curves.png
    5.4 KB · Views: 573

Similar threads

  • · Replies 29 ·
Replies
29
Views
5K
  • · Replies 19 ·
Replies
19
Views
18K
  • · Replies 20 ·
Replies
20
Views
12K
  • · Replies 8 ·
Replies
8
Views
3K
  • · Replies 8 ·
Replies
8
Views
2K
  • · Replies 19 ·
Replies
19
Views
2K
  • · Replies 13 ·
Replies
13
Views
3K
  • · Replies 14 ·
Replies
14
Views
2K
  • · Replies 16 ·
Replies
16
Views
6K
Replies
16
Views
4K