Lower DC voltage on single supply op-amp

Click For Summary

Discussion Overview

The discussion revolves around the challenges of amplifying a low-level optical AC signal using a single-supply op-amp (OPA2350) while managing the DC offset to ensure the output voltage remains within specific limits for digital input into an Arduino. Participants explore various strategies for achieving the desired gain and output range without compromising the signal integrity.

Discussion Character

  • Technical explanation
  • Debate/contested
  • Mathematical reasoning

Main Points Raised

  • One participant seeks to amplify a <1mV signal by 2000, aiming for a maximum output under 2V for compatibility with an Arduino.
  • Another suggests using a potentiometer to fine-tune the gain based on a set input.
  • Questions arise regarding the input signal range and the required output range to provide clarity for further assistance.
  • Several participants emphasize the need for precise mapping of the input to output voltage ranges, highlighting the importance of understanding the TIA's output characteristics.
  • Concerns are raised about the low output of the TIA and the implications for gain and offset adjustments.
  • One participant proposes using two op-amps to achieve the necessary gain and offset adjustments, while another discusses the potential of using an AC coupling capacitor despite concerns about signal clipping.
  • Clarifications are made regarding the desired output limits, with one participant specifying a need for an output range of 0 to 3.5V.
  • Technical specifications of the OPA2350 op-amp are shared, including its gain-bandwidth product and input offset voltage.
  • One participant shares circuit diagrams for both a dual op-amp and a single op-amp configuration, suggesting resistor values for offset adjustment.

Areas of Agreement / Disagreement

Participants express various strategies and concerns regarding the amplification and offset management, but no consensus is reached on a single solution. Multiple competing views on the use of AC coupling and the necessity of dual op-amps remain unresolved.

Contextual Notes

Participants note the importance of specific voltage ranges and the stability of the TIA's output. There are unresolved questions about the optimal values for components and the implications of using a single-supply op-amp in this context.

dave6877
Messages
6
Reaction score
0
Howdy, I'm using the opa2350 op amp to amplify a <1mV signal by 2000. The problem is I want to have a greater gain (either second stage or larger feedback resistor) however the DC level is reaching too high so that it reaches over 2 V, and I need it under 2 V in order for a digital read into an Arduino. Does anyone have suggestions on how I can reduce the DC level? I would DC couple with a capacitor, however that would cut off half of my signal since it is a single supply op-amp, and I would rather not do that. Any help would be greatly appreciated.
 
Engineering news on Phys.org
It sounds like your gain is higher than 2000 then? Maybe try just using a potentiometer to fine tune the gain for a set input (like input 1 mV and adjust til output is 2 V)?
 
You need to explain a little more on the requirement. What is your input signal range from lowest to the highest DC voltage? What is the output range you want.

You need these before anyone can help you mapping the input to the output.
 
Well here's the basic idea. Take in an optical AC signal into a photodiode, use a TIA to get a corresponding voltage. Projected output range of the TIA is from 0-200uV at 1kHz.

I want to amplify this AC signal to have (at minimum) a 2 Volt swing between 1.5 V and 2.5 V. These high and lows aren't required, however I do need the min to be below 2 V and the max to be above 3V.

I want a gain greater than 2000, it will probably end up being around 10000, however I can't implement this gain yet because I am having an offset DC voltage that is amplified from 1mV to 2V.
Is there a way to lower the DC level without using the DC coupled strategy that would end up cutting my signal in half since i am using a single-railed op amp??
 
dave6877 said:
Well here's the basic idea. Take in an optical AC signal into a photodiode, use a TIA to get a corresponding voltage. Projected output range of the TIA is from 0-200uV at 1kHz.

I want to amplify this AC signal to have (at minimum) a 2 Volt swing between 1.5 V and 2.5 V. These high and lows aren't required, however I do need the min to be below 2 V and the max to be above 3V.
Between 1.5V and 2.5V is only one volt swing, not 2V!
I want a gain greater than 2000, it will probably end up being around 10000, however I can't implement this gain yet because I am having an offset DC voltage that is amplified from 1mV to 2V.
Is there a way to lower the DC level without using the DC coupled strategy that would end up cutting my signal in half since i am using a single-railed op amp??

As I expect, you need an op-amp circuit that has DC offset to match the input to output.

So far, you gave the output of the TIA with lower limit at 0V, high limit at +200uV. sounds like you want to map it to +2V to +3V. Please verify this, if not, give me the low limit and high limit of the required voltage. This is very important as you need to design two things, one is the full scale mapping of 200uVpp signal to say a 2Vpp signal where you need a gain of 10EE5. Then you have to map the DC offset. So these information is very important.
 
yungman said:
As I expect, you need an op-amp circuit that has DC offset to match the input to output.

So far, you gave the output of the TIA with lower limit at 0V, high limit at +200uV. sounds like you want to map it to +2V to +3V. Please verify this, if not, give me the low limit and high limit of the required voltage. This is very important as you need to design two things, one is the full scale mapping of 200uVpp signal to say a 2Vpp signal where you need a gain of 10EE5. Then you have to map the DC offset. So these information is very important.
The DC output level of the TIA is at 1mV. The AC output is from that 0uV to 200uV.

So output of TIA = 1mV(1mV+0uV)(lower limit) to 1.2mV(1mV+200uV)(higher limit).

I need the output of the amplifier lower limit to be below 2V and the higher limit above 3V.
 
dave6877 said:
Well here's the basic idea. Take in an optical AC signal into a photodiode, use a TIA to get a corresponding voltage. Projected output range of the TIA is from 0-200uV at 1kHz.

Why is the output of your first current-to-voltage stage so low? What is the source of the optical signal?
 
My source is a red light (like a traffic light) from 45 ft away. I have a 75k feedback resistor that I chose through testing. It appeared that I got the largest gain out of the TIA before attenuation when the resistor was ~75k Ohms
 
dave6877 said:
The DC output level of the TIA is at 1mV. The AC output is from that 0uV to 200uV.

So output of TIA = 1mV(1mV+0uV)(lower limit) to 1.2mV(1mV+200uV)(higher limit).

I need the output of the amplifier lower limit to be below 2V and the higher limit above 3V.

You have to tell me exactly the output, not just below 2V and above 3V, I use 2V and 3V here:

1) For signal, you want to map (0 to 0.2mV) to (0 to 1V)[itex]\Rightarrow\;[/itex] Gain=5000

2) DC offset is from 1mV to 2V so offset gain is 2000.

You are going to need two op-amp to do this.

Question:

1) what power supply do you have?
2) how stable is the 1mV offset of the TIA as I am not familiar with TIA. If it drift a lot, you are going to have problem.
3) Can you use two power supply so you can have +ve and -ve?
4) If the signal is 1KHz, can you use an AC coupling cap to get rid of the 1mV DC offset so you can start at ground level of -100uV to +100uV. This will eliminate a lot of uncertainty on the stability of the DC offset from the TIA.
5) can you accept inverted signal?

This is not exactly an easy circuit, you have to create an offset null for the offset. First pass, you need two inverting amp to do it. It would be more complicated if you have only positive supply and try to create the offset. If you can use an AC coupling cap, it is going to be easier, but you still are going to need 2 op-amp as you need a gain of 5000 and you need an op-amp of at least BGW of 5MHz or above. I don't like to use wide band op-amp if I don't need it.
 
Last edited:
  • #10
I apologize for my vague answers. Ideally, I need an output of 0(lower limit) to 3.5 V (higher limit).
(The reason for this is I am inputing this into an arduino digital input which reads a low as below 2V and a high as above 3V)

1) I am using a 5 V power supply from a pin on my arduino.
2) The 1mV output doesn't drift at all. It remains constant at 1mV.
3) I cannot use 2 power supplys because I am wanting this to be a portable device (hold in my hand). This is why I chose a single-supply opamp.
4) I have thought of using an AC coupling capacitor, however I have two problems with that.
a) I am not sure what value I should use for an AC coupling capacitor.
b) If I used an AC couple with a single supply op-amp, wouldn't it cut my signal in half (clipping the bottom half of my signal)?? I have looked for information on this, however I haven't been able to find much.

5) I can not accept an inverted signal. This is because I am inputting into a micro-controller, and I cannot alter the code within the microcontroller, so i have to input the exact signal the light is sending.

As I mentioned before, I am using the OPA2350.
Some stats for this op amp are.

GBW = 28 MHz
input offset voltage = 150uV
input bias current = +0.5 pA
 
  • #11
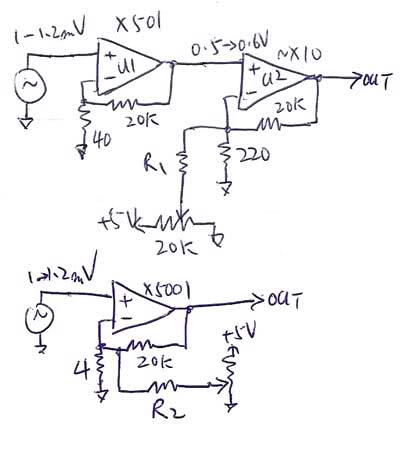
Here is the circuit, I have not calculate the resistor R1 or R2.

151207[/ATTACH]"]
3486dmp.jpg


I drew two circuit, first is with two op-amp, the second is with single op-amp. You can try either one. I set this to signal gain to 5000 to give range of 1V. I create the offset by R1 and R2 using a potentiometer.

As you can see, if you try straight gain of 5000, the output would want to go from 5V to 6V. When I use the R1 or R2 and pull to some positive voltage, that will drive the output of the opamp down. You can calculate the resistors to do the job. It is not that critical as you are using a potentiometer to adjust to the range you want. R1 and R2 has to be a few KΩ to minimize the effect on the gain as R1 or R2 is going to be in parallel with the 40Ω or the 4Ω resistor and change the gain a little. You adjust the potentiometer to get the offset of the output to the window you want.

I have not double check my work, I thought I post what I think and let to pick up and run a little first.

Also, I am using the +5V supply for voltage reference, any drift will cause error. But adding a voltage reference will be more complicated.
 

Attachments

  • 3486dmp.jpg
    3486dmp.jpg
    17.2 KB · Views: 421
Last edited:
  • #12
Wow, thank you so much. I will test this sometime in the next two days.

A couple questions:
1) What's the difference between the two? Is there a reason one would chose the circuitry with 2 opamps or is it just a matter of preference?

2) The pot in the bottom diagram. What's the value of the pot? I see in the top diagram has a pot of value 20k. Is the pot on the diagram 20k as well?

Thanks so much again.
 
  • #13
A 20K will be good.

I drew two as one stage implies the gain is 5000, kind of make me nervous. But you can try it as your amp is 28MHz.

I just put in some value to get the gain, you can massage the value according to the availability of the resistor. BTW, I don't like the 4Ω for one thing as you need so much gain AND I really don't like to use a large feedback resistor for a high speed amp either.
 

Similar threads

  • · Replies 8 ·
Replies
8
Views
3K
Replies
2
Views
2K
Replies
6
Views
4K
  • · Replies 6 ·
Replies
6
Views
6K
  • · Replies 3 ·
Replies
3
Views
2K
  • · Replies 7 ·
Replies
7
Views
4K
Replies
9
Views
2K
  • · Replies 15 ·
Replies
15
Views
3K
  • · Replies 11 ·
Replies
11
Views
2K
  • · Replies 9 ·
Replies
9
Views
5K