Magnitude of the transfer function

Click For Summary

Discussion Overview

The discussion revolves around the magnitude of transfer functions in filters, specifically addressing the observation that the magnitude can exceed 1. Participants explore the implications of this phenomenon in the context of various filter types, including passive and active filters, and the conditions under which such gains can occur.

Discussion Character

  • Debate/contested
  • Technical explanation
  • Exploratory

Main Points Raised

  • Some participants express confusion about the magnitude of transfer functions exceeding 1, suggesting that filters should only attenuate signals.
  • Others argue that filters with feedback loops can amplify certain frequencies beyond the input amplitude.
  • It is noted that active filters can be designed to have gain at all frequencies, such as in audio amplifiers.
  • Some participants mention that passive filters can also exhibit voltage magnification exceeding unity under specific conditions, such as with inductive sources or loads.
  • There is a discussion about the limitations of passive filters composed solely of resistors and capacitors, with some asserting that such configurations cannot achieve gains greater than 1 without inductance or capacitance.
  • A participant references the Twin Tee network as a potential example of a passive configuration that can show small voltage gain.
  • Several participants seek concrete examples of passive filters achieving gain greater than unity, leading to further exploration of voltage multipliers and other configurations.

Areas of Agreement / Disagreement

Participants do not reach a consensus on the conditions under which a transfer function can exceed 1. Multiple competing views are presented regarding the capabilities of passive versus active filters, and the discussion remains unresolved on specific examples of passive filters achieving gain greater than unity.

Contextual Notes

Some participants highlight the ambiguity in the definitions of "passive" and the implications of excluding inductive and capacitive elements from the discussion. There are also references to specific configurations and examples that may not be universally accepted or understood.

Who May Find This Useful

This discussion may be of interest to students and professionals in electrical engineering, particularly those focused on filter design and analysis, as well as those exploring the theoretical limits of signal processing in passive and active systems.

Zain
Messages
2
Reaction score
0
Hi all, In one of my problems there is a question with a plot of the transfer function magnitude versus frequency. In the graph I notice that the magnitude of the transfer function is greater than 1. This is confusing as I thought that filters are not able to increase the magnitude of the output signal with respects to the input as they are only able to attenuated the amplitude or change the phase of the signals. Also to strengthen my case, as the transfer function is H(f) = Vout∠θout / Vin∠θin, shouldn't the magnitude of the transfer function always be less than or equal to 0.
upload_2017-12-5_17-9-25.png


<Moderator's note: Link trigger shortened: https://ccle.ucla.edu/pluginfile.php/2045528/mod_resource/content/0/HW6.pdf>
 

Attachments

  • upload_2017-12-5_17-9-25.png
    upload_2017-12-5_17-9-25.png
    27 KB · Views: 1,237
Last edited by a moderator:
Engineering news on Phys.org
The short answer:
A filter with a feedback loop can accumulate certain frequencies to much higher than the input amplitude of that frequency. Which frequencies accumulate and which attenuate are determined by the phase shift of the feedback.
 
Transfer functions of filters can certainly be > 1.

Consider a voltage source feeding a series LC. The transfer function of current vs. freq will go to infinity at series resonance.

Active filters can be built to have gain at all frequencies, such as in an audio amp with equalizer.
 
  • Like
Likes   Reactions: FactChecker
Besides all of the above, a filter can include a buffer/amplifier stage in addition to the "amplitude-shaped frequency response" block, with the whole shebang still called a filter.

Even a passive filter comprising only Rs and Cs can be devised to show a voltage magnification exceeding unity over a desired frequency band.
 
Have you ever listened to music through an electrical device like a car or an ipod? the signal for the music inside the device is very small, but we need to AMPLIFY the size of the signal to get loud music. small input, large output
 
NascentOxygen said:
Even a passive filter comprising only Rs and Cs can be devised to show a voltage magnification >1.00 at some frequecies.
I presume this is where the source or load are inductive. I cannot think of another case.
 
tech99 said:
I presume this is where the source or load are inductive. I cannot think of another case.
No inductance involved. Assume ideal sources unless otherwise specified.

Only fractionally greater than unity gain, nevertheless, not attenuation.
 
I think this is an example of a passive "filter" whose gain at one frequency is > 1:
 
  • Like
Likes   Reactions: donpacino
FactChecker said:
I think this is an example of a passive "filter" whose gain at one frequency is > 1:

Yes, but it is equivalent to an LC filter. Mass and springiness, and a distinct lack of R.
 
  • #11
NascentOxygen said:
Even a passive filter comprising only Rs and Cs can be devised to show a voltage magnification exceeding unity over a narrow band of frequencies.

NascentOxygen said:
No inductance involved. Assume ideal sources unless otherwise specified.

Only fractionally greater than unity gain, nevertheless, not attenuation.
I'm interested and curious, can you supply a concrete, real-world, example without both L & C, and with all passive elements?
 
  • #12
Tom.G said:
I'm interested and curious, can you supply a concrete, real-world, example without both L & C, and with all passive elements?
No. with only passive components with no energy storage devices (L and C) you are implying that you want no reactance. This means that the values the same at DC and high frequencies. I could point out voltage multipliers, but that has capacitors and diodes.
 

Attachments

  • 1200px-Voltage_Multiplier_diagram.PNG
    1200px-Voltage_Multiplier_diagram.PNG
    9.7 KB · Views: 733
  • Like
Likes   Reactions: FactChecker
  • #13
donpacino said:
No. with only passive components with no energy storage devices (L and C) you are implying that you want no reactance. This means that the values the same at DC and high frequencies. I could point out voltage multipliers, but that has capacitors and diodes.
I think "passive" in this context means no amplifier.
 
  • #14
tech99 said:
I think "passive" in this context means no amplifier.
Yes, he specified both passive and no L and C. I pointed out that it doesn't leave any elements that change with frequency, which means no resonance.
 
  • #15
I think that the requirement of no L and no C would be requirement creep that is unreasonable. The next step would be no wires. ;>)
 
  • Like
Likes   Reactions: Tom.G
  • #16
donpacino said:
Yes, he specified both passive and no L and C. I pointed out that it doesn't leave any elements that change with frequency, which means no resonance.
Tom.G said:
I'm interested and curious, can you supply a concrete, real-world, example without both L & C, and with all passive elements?
Sorry for the unclear query. I'll try again. The intention of "...without L&C..." was that not both be present.
As stated:
NascentOxygen said:
No inductance involved. Assume ideal sources unless otherwise specified.

Only fractionally greater than unity gain, nevertheless, not attenuation.
If above unity gain is obtainable in such a case, I'm still interested in finding out how.
 
  • #17
ahhh ok, in that case see my above post, voltage multiplier made from diodes and caps takes in low amp ac voltage and outputs high voltage dc
 
  • #18
donpacino said:
ahhh ok, in that case see my above post, voltage multiplier made from diodes and caps takes in low amp ac voltage and outputs high voltage dc
Yup, that would do it.

However, my query was regarding this post:
NascentOxygen said:
Even a passive filter comprising only Rs and Cs can be devised to show a voltage magnification exceeding unity over a narrow band of frequencies.
I'm still trying to find out how that is accomplished.
 
  • #19
Tom.G said:
Yup, that would do it.

However, my query was regarding this post:

I'm still trying to find out how that is accomplished.
True, I didn't pick that up, I guess I lack reading comprehension! I am not sure of just R and C unfortunately
 
  • #20
Tom.G said:
If above unity gain is obtainable in such a case, I'm still interested in finding out how.
I'm trying to cajole forum software into coughing up its secrets, but am expending much effort to no avail. From memory, the Twin Tee network can show a small voltage gain. I know it has been discussed in at least one forum thread, but I can't manage to unearth it.

It looks like this discussion (in Italian) is about the voltage gain of a Twin Tee network (modified).
abd5682cf07624821c9a5e3de1563468be562c7f_3.png

http://www.electroyou.it/forum/view...start=40&sid=4339d3073d6aa35532301ccf1c14f3a8

Using this type of network, it's feasible to create an oscillator around an emitter follower. The emitter follower, as you know, having a gain less than unity, requires the RC feedback network to exhibit a gain slightly greater than unity at some frequency, for oscillation.
 

Attachments

  • abd5682cf07624821c9a5e3de1563468be562c7f_3.png
    abd5682cf07624821c9a5e3de1563468be562c7f_3.png
    1.5 KB · Views: 804
  • #21
NascentOxygen said:
I'm trying to cajole forum software into coughing up its secrets, but am expending much effort to no avail. From memory, the Twin Tee network can show a small voltage gain. I know it has been discussed in at least one forum thread, but I can't manage to unearth it.

It looks like this discussion (in Italian) is about the voltage gain of a Twin Tee network (modified). http://www.electroyou.it/forum/view...start=40&sid=4339d3073d6aa35532301ccf1c14f3a8

Using this type of network, it's feasible to create an oscillator around an emitter follower. The emitter follower, as you know, having a gain less than unity, requires the RC feedback network to exhibit a gain slightly greater than unity at some frequency, for oscillation.

You may be looking for this thread: https://www.physicsforums.com/threads/rc-networks.235927/

Here's a link to the IRE paper: http://ieeexplore.ieee.org/document/4050644/

I also found this: https://electronics.stackexchange.c...-network-with-voltage-gain-greater-than-unity
 
  • Like
Likes   Reactions: the_emi_guy, NascentOxygen, FactChecker and 1 other person
  • #22
  • #23
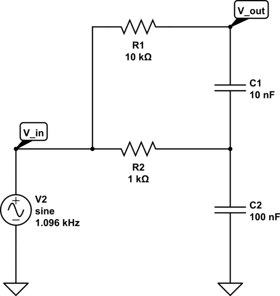
I simulated the circuit that is in the electronics.stackexchange link with LTspice. Sure enough, the gain is > 1 for all frequencies below ~2.2KHz.
The gain peaks to 1.15 at 1.1KHz.

Pretty awesome, I never thought about getting voltage gain out of an RC network.
 
Last edited:
  • Like
Likes   Reactions: NascentOxygen and FactChecker
  • #24
the_emi_guy said:
I simulated the circuit that is in the electronics.stackexchange link with LTspice. Sure enough, the gain is > 1 for all frequencies below ~2.2KHz.
The gain peaks to 1.15 at 1.1KHz.
Not ALL lower frequencies, surely? Are you able to attach a graph?

AE4fe.png
 

Attachments

  • AE4fe.png
    AE4fe.png
    7.2 KB · Views: 693
  • #25
NascentOxygen said:
Indeed, that is almost certainly the thread I had in mind, from 2008. Have you archived the missing Figure, by any chance?

I did not archive it, but somewhere I have a copy of the Epstein paper.
 
  • #26
Graph attached.
Voltage gain is unity right at DC of course, but then moves north of unity until it crosses over at 2.2KHz
.
RC_filter.jpg
 

Attachments

  • RC_filter.jpg
    RC_filter.jpg
    50.9 KB · Views: 592
  • Like
Likes   Reactions: NascentOxygen and FactChecker
  • #27
Well, just goes to prove that this is the place to learn something 'new'! The original paper was published in 1951. Here is a link that claims to supply it if you give them your e-mail and agree to be tracked, sold, etc.
https://www.researchgate.net/publication/3471098_Synthesis_of_Passive_RC_Networks_with_Gains_Greater_than_Unity

Here's one that claims a version with a gain of 1.47.
https://forum.allaboutcircuits.com/threads/rc-networks.2741/page-3

And one that claims it is impossible, until you get to the last three posts.
https://groups.google.com/forum/?hl=en#!topic/sci.electronics.design/mQqD52y6IXE

Thanks @NascentOxygen, for bringing this up/pointing it out.
 
  • Like
Likes   Reactions: NascentOxygen and tech99
  • #28
Tom.G said:
Well, just goes to prove that this is the place to learn something 'new'! The original paper was published in 1951. Here is a link that claims to supply it if you give them your e-mail and agree to be tracked, sold, etc.
https://www.researchgate.net/publication/3471098_Synthesis_of_Passive_RC_Networks_with_Gains_Greater_than_Unity

Here's one that claims a version with a gain of 1.47.
https://forum.allaboutcircuits.com/threads/rc-networks.2741/page-3

And one that claims it is impossible, until you get to the last three posts.
https://groups.google.com/forum/?hl=en#!topic/sci.electronics.design/mQqD52y6IXE

Thanks @NascentOxygen, for bringing this up/pointing it out.

Here's another paper to get. The maximum gain depends on the order of the network, and apparently Fialkow/Gerst derive this: http://ieeexplore.ieee.org/document/4051325/
 
  • Like
Likes   Reactions: the_emi_guy and FactChecker
  • #29
the_emi_guy said:
Graph attached.
Voltage gain is unity right at DC of course, but then moves north of unity until it crosses over at 2.2KHz
Very good. (I was distractedly thinking of the modified Twin Tee with its bandpass response.)

The effect of a load on the voltage enhancement is another consideration in the design of these.

An arrangement resembling a series pair of modified Bridged-Tee networks gives bandpass response with peak gain ×1.12 and zero phase.
longmire_design.jpg

An RC Circuit Giving Over-Unity Gain. Conrad L Longmire. TeleTech April 1947 pp 40-41,112. http://www.americanradiohistory.com/Archive-Tele-Tech/Tele-Tech-1947-04.pdf
 

Attachments

  • longmire_design.jpg
    longmire_design.jpg
    19.5 KB · Views: 708
  • Like
Likes   Reactions: the_emi_guy
  • #30
NascentOxygen said:
Very good. (I was distractedly thinking of the modified Twin Tee with its bandpass response.)

The effect of a load on the voltage enhancement is another consideration in the design of these.

An arrangement resembling a pair of modified Bridged-Tee networks gives bandpass response with gain ×1.12 and zero phase. An RC Circuit Giving Over-Unity Gain. Conrad L Longmire. TeleTech April 1947 pp 40-41,112. http://www.americanradiohistory.com/Archive-Tele-Tech/Tele-Tech-1947-04.pdf
How did you find this? What search terms did you use? I've seen interesting references to that old magazine, Tele-Tech, but I would never have expected that such relatively obscure articles would be indexed.
 

Similar threads

  • · Replies 3 ·
Replies
3
Views
3K
  • · Replies 1 ·
Replies
1
Views
4K
  • · Replies 32 ·
2
Replies
32
Views
14K
  • · Replies 3 ·
Replies
3
Views
5K
  • · Replies 6 ·
Replies
6
Views
30K