Reducing Gap Around IC Chip Pins for 0.5mm Track

  • Thread starter Thread starter hayowazzup
  • Start date Start date
  • Tags Tags
    Gap Ic Track
Click For Summary
SUMMARY

This discussion focuses on reducing the gap around IC chip pins in PCB design to accommodate a 0.5mm ground track. Users are advised to adjust clearance rules using the query builder in their PCB design software, setting a higher priority for the new rule. A recommended clearance of 15-20 mils between pads and ground pour is suggested to minimize manufacturing shorts. Additionally, the minimum clearance and trace width depend on the specifications of the PCB board printer, with 10 mils being a common standard.

PREREQUISITES
  • Understanding of PCB design software and clearance rules
  • Familiarity with IC chip pin configurations
  • Knowledge of manufacturing standards for PCB assembly
  • Experience with trace width calculations for PCB layouts
NEXT STEPS
  • Research how to use the query builder in your specific PCB design software
  • Learn about IPC standards for PCB manufacturing and clearance requirements
  • Explore the capabilities and limitations of your chosen PCB board house
  • Investigate the impact of different trace widths on signal integrity in PCB designs
USEFUL FOR

PCB designers, electrical engineers, and anyone involved in the manufacturing and assembly of printed circuit boards seeking to optimize their designs for tighter clearances and improved performance.

hayowazzup
Messages
63
Reaction score
0
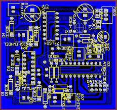
Hello, I am currently working on a PCB design project,
just wondering if anybody knows how to reduce the size of the gap(the black circular region) around individual pin of IC Chips (after I have done the polygon pour)
so that a 0.5mm ground track can get through.
In addition, what is the minimum size that I could reduce it down to? does that depend on the "pcb board printer"?

unfortunately I cannot upload the image for now
but here is an example involving ic chips


n:ANd9GcR_AEJb_ArrA6r_m6jOq4IgU5AQ5Aalsev5zxSpEPIj3e27HSU&t=1&usg=__bs0xY1-ni17-1ETuSybQbb_aep0=.jpg
 
Last edited:
Engineering news on Phys.org
You will have to adjust your clearance rules to change this. You would enter a new rule for this specific section using the query builder and make sure to set it to a higher priority than the other clearance rules. Generally speaking, I would recommend 15-20 mils of clearance between the pads and the ground pour with TH board assemblies. This reduces the risk of shorts during manufacturing.

To answer your other question, yes, minimum clearance and trace width are functions of the board house. 10mil clearance and track width should be pretty common place, but you should always check first.
 
Last edited:

Similar threads

  • · Replies 30 ·
2
Replies
30
Views
7K
  • · Replies 5 ·
Replies
5
Views
4K
  • · Replies 2 ·
Replies
2
Views
7K
  • · Replies 52 ·
2
Replies
52
Views
8K
Replies
33
Views
6K
  • · Replies 13 ·
Replies
13
Views
8K
  • · Replies 4 ·
Replies
4
Views
4K
  • · Replies 2 ·
Replies
2
Views
11K