RLC Circuit (lab session doubt)

Click For Summary
SUMMARY

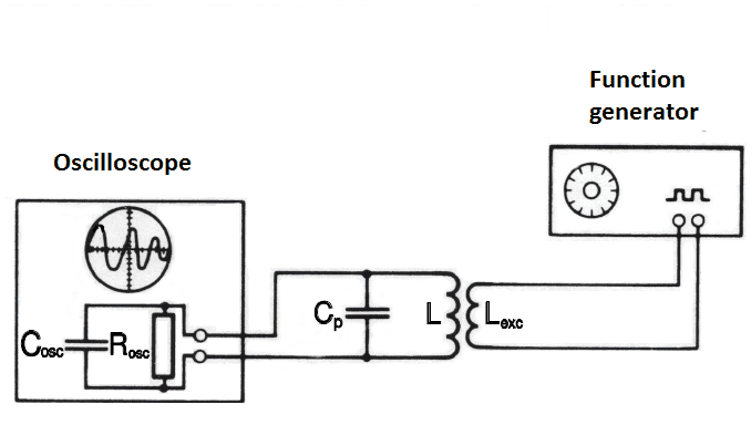
The discussion centers on the use of a high self-inductance solenoid in an RLC circuit experiment to measure the self-inductance (L) of another solenoid. The function generator, with an internal resistance of 50 ohms, is connected to the high self-inductance solenoid to create a magnetic coupling, which excites the RLC circuit and produces a damped oscillatory response. This setup allows for accurate measurement of the oscillation period, which is calculated using the formula T=sqrt(L*C). The choice of the high self-inductance solenoid is crucial for minimizing current limitations and optimizing voltage readings across the oscilloscope.

PREREQUISITES
  • Understanding of RLC circuits and their components
  • Familiarity with self-inductance and its measurement
  • Knowledge of function generators and their internal resistance
  • Basic principles of magnetic coupling in electrical circuits
NEXT STEPS
  • Study the principles of magnetic coupling in RLC circuits
  • Learn about impedance matching and voltage dividers in circuit design
  • Explore advanced topics in oscillatory motion and damping in electrical systems
  • Investigate the effects of varying self-inductance in solenoids on circuit behavior
USEFUL FOR

Students in electrical engineering, lab instructors conducting experiments on inductance, and anyone interested in the practical applications of RLC circuits in measuring electrical properties.

Phyba
Messages
9
Reaction score
0

Homework Statement


I have to answer a few questions about a lab session I did (university) and I'm really stuck with this one.
The objective of the lab session was to find the self inductance (L) of a solenoid.

In order to do that, I had a function generator exciting a solenoid with a high self-inductance coefficient. (see image)
sk.png

This one, at the same time, by magnetic coupling with the solenoid whose L we want to obtain, excites the RLC circuit, causing a transient response in the form of oscillatory damped tensions. We measured the period of those oscillations and with this formula
T=sqrt(L*C)

we can easily get the self-inductance L. No problem with that... Now, the question I'm having trouble with is the following
"Why do we use the high self-inductance solenoid instead of just connecting the function generator directly with the problem solenoid? Hint: Keep in mind that the internal resistance of the generator is 50 ohm "

I don't know why! :(

Homework Equations



T=sqrt(L*C)

The Attempt at a Solution


Perhaps it has something to do with limiting the current?

Thanks in advance!
 
Physics news on Phys.org
Phyba said:
Why do we use the high self-inductance solenoid instead of just connecting the function generator directly with the problem solenoid? Hint: Keep in mind that the internal resistance of the generator is 50 ohm
Do you know how to refer impedances from one side of a transformer to the other?

The internal impedance of the function generator and the impedance it sees from its terminals forms a voltage divider. If the two coils are tightly coupled and you have ##L \ll L_\mathrm{exc}##, then your system has a nice property in terms of the voltage that appears across the oscilloscope terminals.
 
Phyba said:
We measured the period of those oscillations and with this formula
T=sqrt(L*C)
I think you forgot a factor of 2π.
 

Similar threads

  • · Replies 4 ·
Replies
4
Views
2K
  • · Replies 1 ·
Replies
1
Views
2K
Replies
19
Views
4K
  • · Replies 9 ·
Replies
9
Views
12K
  • · Replies 13 ·
Replies
13
Views
8K
  • · Replies 32 ·
2
Replies
32
Views
4K
  • · Replies 17 ·
Replies
17
Views
6K
  • · Replies 25 ·
Replies
25
Views
5K
  • · Replies 5 ·
Replies
5
Views
2K
  • · Replies 1 ·
Replies
1
Views
2K