Suggestion for a gas discharge lamp

Click For Summary

Discussion Overview

The discussion revolves around the construction of a muon detector for a college physics event, focusing on the challenges of sourcing appropriate gas discharge lamps, specifically neon glow lamps, and exploring alternatives for detecting muon decay events. The conversation includes technical details about circuit design, safety considerations, and potential detector technologies.

Discussion Character

  • Exploratory
  • Technical explanation
  • Debate/contested
  • Homework-related

Main Points Raised

  • One participant outlines their plan to use a neon glow lamp to detect muon decays and asks for alternatives due to difficulty in sourcing the lamp.
  • Another participant expresses concern about the safety of the power supply circuit and suggests checking the schematic for compliance with safety rules.
  • A different participant argues that neon lamps are poor radiation detectors and recommends switching to solid-state detectors instead.
  • Some participants discuss the feasibility of using sodium vapor lamps, but express skepticism about their effectiveness in detector mode.
  • One participant suggests using a plastic scintillation detector as an alternative and provides links to resources for further exploration.
  • Concerns are raised about the safety of the circuit design, including the absence of a safety-approved transformer and the potential shock hazard.
  • Several participants inquire about commercially available solid-state detectors and whether they can be constructed in a college lab.
  • One participant mentions finding neon bulbs available in the UK, contrasting with another participant's experience in India where they are harder to find.

Areas of Agreement / Disagreement

Participants express differing opinions on the suitability of gas discharge lamps for radiation detection, with some advocating for solid-state alternatives. Safety concerns regarding the circuit design are a common theme, but no consensus is reached on the best approach to take for the muon detector.

Contextual Notes

Participants highlight various safety issues with the proposed circuit, including the need for proper grounding and the use of safety-approved components. The discussion also reflects regional differences in the availability of electronic components.

Who May Find This Useful

This discussion may be useful for students and hobbyists interested in building radiation detectors, those exploring alternatives to traditional gas discharge lamps, and individuals concerned with safety in electronics projects.

Nirmal Padwal
Messages
41
Reaction score
2
There is a physics event being organized in my college for which I had planned to make a muon detector. I have the circuit ready which brings 240 volts ac mains source down to 80 volts dc supply. But now, I am facing a serious problem. I have been unable to find a neon glow lamp.

Basically, mý plan was: when a muon decays inside the neon glow lamp, It will cause the lamp to discharge and these discharges will be recorded by a counter thus counting the number of muons detected.

Now, is there any alternative I can use instead of a neon glow lamp? Geiger counters are too expensive. I essentially need a gas discharge lamp.. Will a sodium vapour lamp do?
 
Engineering news on Phys.org
Nirmal Padwal said:
I have the circuit ready which brings 240 volts ac mains source down to 80 volts dc supply.
Others will be able to help you better with your detector questions, but I'd like to check your schematic for your power supply to be sure it meets basic safety rules.

Do you have an advisor for this work at school who is advising you on how to make safe AC Mains power supplies? Do you have a fuse and a switch and transformer in your design? Is the enclosure for this power supply made of metal or plastic?

Thanks.
 
Nirmal Padwal said:
There is a physics event being organized in my college for which I had planned to make a muon detector. I have the circuit ready which brings 240 volts ac mains source down to 80 volts dc supply. But now, I am facing a serious problem. I have been unable to find a neon glow lamp.

Basically, mý plan was: when a muon decays inside the neon glow lamp, It will cause the lamp to discharge and these discharges will be recorded by a counter thus counting the number of muons detected.

Now, is there any alternative I can use instead of a neon glow lamp? Geiger counters are too expensive. I essentially need a gas discharge lamp.. Will a sodium vapour lamp do?
Neon lamps are very bad radiation detectors because their pressure is low and gas is light. High-pressure sodium lamps are a little better, but not much because to operate in detector mode you need to run them at very low current where sodium remain not vaporized.

Geiger tubes are using a heavy inert gas filling for good sensitivity.

For DIY radiation detector, i would not recommend gas tubes at all. Please switch to solid-state detectors.
 
  • Informative
  • Like
Likes   Reactions: zoki85 and berkeman
berkeman said:
I'd like to check your schematic for your power supply to be sure it meets basic safety rules.

Muon detector circuit.png


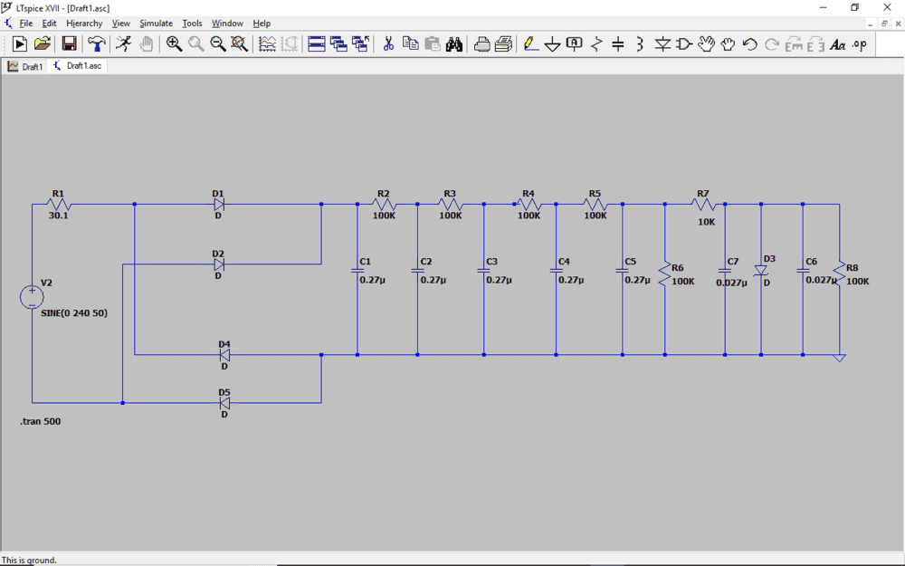
This is the circuit I have designed. Although we have no personal advisors, I did get verified from one of our professor. He allowed me to proceed and informed me to use components with high power dissipation.

The above circuit is followed by voltage divider circuit made using a potentiometer.
The above circuit is all soldered on a printed circuit board. The circuit is practically ready but I have not tested it yet :(
 
trurle said:
For DIY radiation detector, i would not recommend gas tubes at all. Please switch to solid-state detectors.

Can you please recommend a commercially affordable solid-state detector? Can I somehow make one in our college lab?
 
Nirmal Padwal said:
This is the circuit I have designed. Although we have no personal advisors, I did get verified from one of our professor.
Yikes. Aside from D3 appearing to be installed backwards, that circuit has several safety issues, including presenting a shock hazard to folks who come close to it.

Is there an Earth Ground available in your AC Mains connection? I'm not familiar with the AC Mains distribution in your country.

Also, is there a reason that you did not use a safety-approved power transformer to step down the AC Mains voltage? What are the voltage and current specifications for your final circuit? (Although I guess that depends on what you end up with for your final detector circuit).
 
Nirmal Padwal said:
Can you please recommend a commercially affordable solid-state detector? Can I somehow make one in our college lab?
Large PD or LED with plastic lens have some sensitivity to radiation at reverse bias. Because polycarbonate plastic is slightly luminescent.
The signal is very small compared to gas discharge detector though - you will need charge amplifier IC.
 
Thank you for your response.
 
If you insist on gas tube detectors you may want to build low power DC/DC boost converter circuit (regarding mentioned safety issues). Althought I'm surprised you couldn't find simple neon lamp and asked if you could use rather special kind of lamp (sodium) instead.
 
  • #10
@berkeman. Sorry for late response. I was in college when I read your reply.

On the D3 being connected backwards, I actually bought a readymade rectifier circuit. And it is working properly.

On the Earth Ground, yes I have connected a 3 terminal plug.

I could not use a safety approved power transformer because I couldn't find a step down transformer which would convert 240V to 80V. I am using all components of atleast 1 watt power dissipation. So I don't think component burning is going to be an issue
 
  • #11
zoki85 said:
Althought I'm surprised you couldn't find simple neon lamp and asked if you could use rath

When I decided this project, I thought he same thing.. that all apparatus may be easily available.. but I was told by almost everyone that neon lamps are very old technology and it is now difficult to find one
 
  • #12
I have looked on an electronics retailer, CPC, here in UK and there are a number of little Neon bulbs available cheaply. The bulbs run at about 80V (stiking voltage is higher) but not sure what voltage to use for the detector. We want the bulb to go out between detections.
A science equipment supplier has a spark detector available as a standard item, but it needs a safe 5kV supply.
 
  • #13
zoki85 said:
you may want to build low power DC/DC boost converter circuit (regarding mentioned safety issues).

I will look into this. Thank you for suggesting
 
  • #14
tech99 said:
I have looked on an electronics retailer, CPC, here in UK and there are a number of little Neon bulbs available cheaply.

Strange! There isn't one here in Mumbai, India.
 
  • #15
Nirmal Padwal said:
@berkeman. Sorry for late response. I was in college when I read your reply.

On the D3 being connected backwards, I actually bought a readymade rectifier circuit. And it is working properly.
So you are saying that you used a pre-built module for the circuit schematic that you posted, so the upside-down Zener diode is not actually in the circuit module that you are using? Because it sure looks like that Zener is in upside-down, and will short out the "80V" output...

1577466720538.png


Nirmal Padwal said:
On the Earth Ground, yes I have connected a 3 terminal plug.

I could not use a safety approved power transformer because I couldn't find a step down transformer which would convert 240V to 80V. I am using all components of atleast 1 watt power dissipation. So I don't think component burning is going to be an issue
That circuit is a shock hazard without an isolating transformer and a grounded metal enclosure (Quiz Question -- Why?).

And it needs to have a fuse and switch connecting its input to the AC Mains. If this circuit hurts anybody or catches fire, you and your school will likely be liable.

Please see if there is anybody at your school that can Mentor you in how to build AC Mains-based projects like this. Thank you.
 
  • Like
Likes   Reactions: Klystron and Tom.G
  • #16
You could use ten 9 volt batteries in series.
 
  • Like
Likes   Reactions: Tom.G and berkeman
  • #17
You might consider using a plastic scintillation detector instead. Here's an example of a DIY project that employs one:

http://physicsopenlab.org/2016/01/04/scintillation-muons-detector/

The plastic scintillator type BC412 mentioned there can even be found on e-bay.

As for photon detection, there are silicon based photomultiplyer detectors available (referred to as SiPM devices) capable of single photon detection. See (just for example):

https://www.ketek.net/store/

(Note that I am not in any way associated with the above company, I just happened to come across the site as an example when doing a Google search on silcon photomultiplyers. You may come across local manufacturers of similar products).
 
  • #18
Nirmal Padwal said:
but I was told by almost everyone that neon lamps are very old technology and it is now difficult to find one

Try a Google search for: neon test light
https://www.google.com/search?q=neon+test+light

Also, for added safety, you could use your present circuit with a 1:1 isolation transformer; or a stepdown transformer to any voltage above above 60V by decreasing the series resistors R2,3,4,5 and maybe R7.

Cheers,
Tom
 
  • Like
Likes   Reactions: berkeman
  • #19
Nirmal Padwal said:
This is the circuit I have designed.
Your LTspice; V2 ≡ SINE( 0 240 50); will generate a sinewave with a peak amplitude of ±240 V.
But the 240 Vrms supply has a peak voltage of 240 * √2 = ±339.4 V relative to neutral = ground.
So you need to specify; SINE( 0 339.4 50) to simulate the real or ideal supply voltage.
 
  • Like
Likes   Reactions: berkeman

Similar threads

  • · Replies 0 ·
Replies
0
Views
896
  • · Replies 4 ·
Replies
4
Views
5K
  • · Replies 85 ·
3
Replies
85
Views
10K
  • · Replies 1 ·
Replies
1
Views
3K
  • Poll Poll
  • · Replies 1 ·
Replies
1
Views
5K
  • · Replies 3 ·
Replies
3
Views
5K
  • · Replies 2 ·
Replies
2
Views
3K
  • · Replies 1 ·
Replies
1
Views
4K