drago2187
- 1
- 0
My project is to make a Voltage-Controlled Constant Current Source. I have found two solutions… This is first one
http://electronicdesign.com/Articles/Index.cfm?AD=1&ArticleID=9018
Problem is last sentence: For the circuit shown, a maximum current of 20 mA is feasible for a maximum load of 1100 Ω. using higher-voltage op amps and larger power transistors can increase these values if cost isn't a concern.
Cost is not much of a problem, but obtaining those components is hard in Croatia. So that solution is out of the game!
Second solution is this one and I will try to make it work
http://www.priorartdatabase.com/IPCOM/000007013/
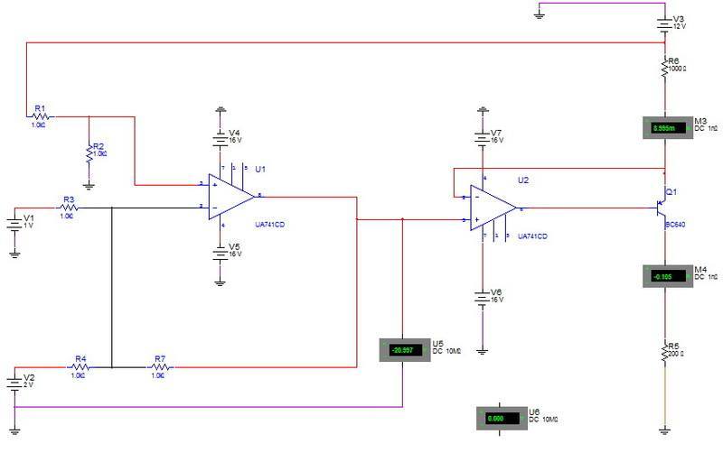
I am new in electronics and I need help with choosing components for this circuit. This is my basic problem
Specifications are: Ic is constant and max 100 mA, that current is controlled by U1 and U2. The load is variable from 0.5k to 2 kΩ. Second amp will provide constant current because it is connected like Current Source with Floating Load and first amp will provide control voltage.
Circuit works as it should in multisim file is hire
http://adria.fesb.hr/~dgabelic/VCCS.ms9
and the picture is in the attachment...
All help is more then welcome...
http://electronicdesign.com/Articles/Index.cfm?AD=1&ArticleID=9018
Problem is last sentence: For the circuit shown, a maximum current of 20 mA is feasible for a maximum load of 1100 Ω. using higher-voltage op amps and larger power transistors can increase these values if cost isn't a concern.
Cost is not much of a problem, but obtaining those components is hard in Croatia. So that solution is out of the game!
Second solution is this one and I will try to make it work
http://www.priorartdatabase.com/IPCOM/000007013/
I am new in electronics and I need help with choosing components for this circuit. This is my basic problem
Specifications are: Ic is constant and max 100 mA, that current is controlled by U1 and U2. The load is variable from 0.5k to 2 kΩ. Second amp will provide constant current because it is connected like Current Source with Floating Load and first amp will provide control voltage.
Circuit works as it should in multisim file is hire
http://adria.fesb.hr/~dgabelic/VCCS.ms9
and the picture is in the attachment...
All help is more then welcome...
Attachments
Last edited by a moderator: