Weights and pulleys in harmonic motion

Click For Summary

Homework Help Overview

The discussion revolves around a system involving weights and pulleys in the context of harmonic motion. Participants are tasked with proving various properties of the system, including its acceleration, equilibrium point, kinetic energy, and the stopping point of one of the masses. The problem is set in a frictionless environment with specific mass ratios.

Discussion Character

  • Mixed

Approaches and Questions Raised

  • Participants explore the initial conditions and equations governing the system's motion, with some attempting to derive the acceleration and others questioning the correctness of their approaches. There is a focus on the relationship between forces and accelerations, as well as the implications of energy conservation.

Discussion Status

Several participants have offered corrections to initial equations and have engaged in discussions about the nature of the motion, including whether it can be classified as simple harmonic motion (SHM) near the equilibrium point. There is ongoing exploration of the potential energy and its relation to the system's behavior.

Contextual Notes

Participants note the complexity of deriving certain relationships and express uncertainty regarding the assumptions made in the problem statement. There is mention of the potential for SHM under specific conditions, and some participants seek clarification on the definitions and implications of the terms used in the problem.

Karol
Messages
1,380
Reaction score
22

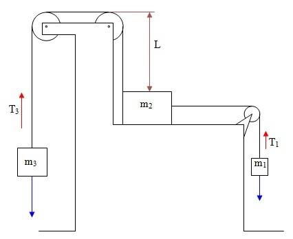
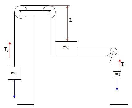
Homework Statement


No friction. m3=5m, m2=12m, m1=3m
Prove that the system's acceleration when it's released is a=0.2g. is it the max acceleration?
Show that the equilibrium point is at x0=0.75L
Show that the kinetic energy of the system is E=mgL
Show that m2 will stop momentarily at ##x_1=\frac{15}{8}L##

Homework Equations


Harmonic motion, the force is proportional to the displacement: F=kx
$$\ddot x=\omega^2x=0$$

The Attempt at a Solution


The initial state:
Snap1.jpg

$$\left\{ \begin{array}{l} m_1g-T=(m_1+m_2)a \\ T=m_2a \end{array}\right.\;\rightarrow a=\frac{3}{27}g=0.11g$$
It's wrong.
In the intermediate state:
Snap2.jpg
m2 accelerates distance x but the rope lengthens by:
Snap1.jpg
The cosine rule:
$$l_1^2=x^2+\frac{L^2}{\sin^2\alpha}-2x \frac{L}{\sin\alpha}\cos\alpha$$
$$\Delta l=\frac{L}{\sin\alpha}-\sqrt{x^2-\frac{2L}{\tan\alpha}x+\frac{L^2}{\sin^2\alpha}}$$
$$\left\{ \begin{array}{l} m_1g-T_1=m_1\ddot x \\ T_1-T_3\cos\alpha=m_2\ddot\Delta l \\ T_3-m_3g=m_3\ddot\Delta l \end{array} \right.$$
It's complicated, Δl and it's derivative and i am afraid it won't get to a second order differential equation.
 
  • Like
Likes   Reactions: arpon
Physics news on Phys.org
Karol said:

Homework Statement


No friction. m3=5m, m2=12m, m1=3m
Prove that the system's acceleration when it's released is a=0.2g. is it the max acceleration?
Show that the equilibrium point is at x0=0.75L
Show that the kinetic energy of the system is E=mgL
Show that m2 will stop momentarily at ##x_1=\frac{15}{8}L##

Homework Equations


Harmonic motion, the force is proportional to the displacement: F=kx
$$\ddot x=\omega^2x=0$$

The Attempt at a Solution


The initial state:View attachment 88066
$$\left\{ \begin{array}{l} m_1g-T=(m_1+m_2)a \\ T=m_2a \end{array}\right.\;\rightarrow a=\frac{3}{27}g=0.11g$$
It's wrong.
The net force on m1 is m1g-T. And force = mass times acceleration.
 
$$\left\{ \begin{array}{l} m_1g-T=m_1a \\ T=m_2a \end{array}\right.\;\rightarrow a=\frac{3}{27}g=0.2g$$
 
Karol said:
$$\left\{ \begin{array}{l} m_1g-T=m_1a \\ T=m_2a \end{array}\right.\;\rightarrow a=\frac{3}{27}g=0.2g$$
What kind of Maths do you use?
 
Sorry,:
$$\left\{ \begin{array}{l} m_1g-T=m_1a \\ T=m_2a \end{array}\right.\;\rightarrow a=\frac{3}{15}g=0.2g$$
And it's correct
 
Can someone please help?
I correct the original set of equations:
$$\left\{ \begin{array}{l} m_1g-T_1=m_1\ddot x \\ T_1-T_3\cos\alpha=m_2\ddot x \\ T_3-m_3g=m_3\ddot\Delta l \end{array} \right.$$
 
Last edited:
Karol said:
Can someone please help?
I correct the original set of equations:
$$\left\{ \begin{array}{l} m_1g-T_1=m_1\ddot x \\ T_1-T_3\cos\alpha=m_2\ddot x \\ T_3-m_3g=m_3\ddot\Delta l \end{array} \right.$$
All right, so where is equilibrium?
 
ehild said:
All right, so where is equilibrium?
$$m_1g=m_3g\cdot \cos\alpha\;\rightarrow x=0.75L$$
I tried a simpler relation between x1 and x3 based on Pitagora's formula:
$$x_3=\sqrt{L^2+x^2}-L$$
$$\left\{ \begin{array}{l} m_1g-T_1=m_1\ddot x \\ T_1-T_3\cos\alpha=m_2\ddot x \\ T_3-m_3g=m_3\ddot x_3 \end{array} \right.$$
Still the derivative is complicated, maybe i don't have to derive?
 
The second derivative of x3 is a bit complicated, but it can be done.
You can find the point where m2 momentarily stops from energy considerations.
I do not understand the question "Show that the kinetic energy of the system is E=mgL" . The kinetic energy changes during the motion. Did you copy the problem correctly?

If the system is released when x = 0 the motion is not SHM, but it can be SHM around the equilibrium point for small displacements. But I do not see any question in the problem that concerns SHM.
 
  • #10
ehild said:
Show that the kinetic energy of the system is E=mgL
Indeed strange but the decrease in potential energy of m1 and 3 at the equilibrium point, at x0 is:
$$x_3=\sqrt{L^2+(0.75L)^2}-L=0.25L$$
$$E=0.75Lm_1g-0.25Lm_3g=gLm$$
ehild said:
You can find the point where m2 momentarily stops from energy considerations.
I guess the equilibrium point isn't in the middle of the path:
Snap1.jpg

The total energy of E=Lmg must be also at the right end of the path, x is the distance to the right of the equilibrium point x0:
$$Lmg=m_1gx-m_3g\left( \sqrt{L^2+(0.75x)^2}-L \right)$$
$$Lmg=m_1gx-m_3g\left( \sqrt{\frac{25}{16}+\frac{3}{2}Lx+x^2}-L \right)$$
Complicated
ehild said:
If the system is released when x = 0 the motion is not SHM, but it can be SHM around the equilibrium point for small displacements
How do you know that around the equilibrium point it's SHM without even seeing (or did you see) the solved equation of motion? or is every non-harmonic motion approximately SHM near the equilibrium?
I was also asked if a=0.2g, the acceleration at the start is the maximum and i think yes because x=0 is one the 2 ends of the track m2 makes and at those ends the acceleration is max
 
Last edited:
  • #11
Karol said:
Indeed strange but the decrease in potential energy of m1 and 3 at the equilibrium point, at x0 is:
$$x_3=\sqrt{L^2+(0.75L)^2}-L=0.25L$$
$$E=0.75Lm_1g-0.25Lm_3g=gLm$$
Then the question must have been " what is the KE at the equilibrium point". OK.
Karol said:
I guess the equilibrium point isn't in the middle of the path:View attachment 88357
The total energy of E=Lmg must be also at the right end of the path, x is the distance to the right of the equilibrium point x0:
$$Lmg=m_1gx-m_3g\left( \sqrt{L^2+(0.75x)^2}-L \right)$$
$$Lmg=m_1gx-m_3g\left( \sqrt{\frac{25}{16}+\frac{3}{2}Lx+x^2}-L \right)$$
Complicated

Initially you defined x as the displacement of m2 from its initial position, when the string connected to it was vertical. Write the potential energy in terms of that x. It would be much simpler. Square the equation and solve.
I considered the initial potential energy zero, and found the point where it is zero again. In this way, the equation was even simpler.

Karol said:
How do you know that around the equilibrium point it's SHM without even seeing (or did you see) the solved equation of motion? or is every non-harmonic motion approximately SHM near the equilibrium?

You can write the potential energy and if it has a minimum, around that minimum the Taylor series of the potential energy has a positive term proportional to the square of the displacement from the equilibrium, like in case of an SHM.

Karol said:
I was also asked if a=0.2g, the acceleration at the start is the maximum and i think yes because x=0 is one the 2 ends of the track m2 makes and at those ends the acceleration is max

I am not sure, and I did not do it yet. If it was SHM, the magnitude of the acceleration would be the same at both ends. But the other turning point is closer to the equilibrium point.
I suggest to find the turning point and see what forces act and what is the acceleration there.
 
  • #12
ehild said:
Initially you defined x as the displacement of m2 from its initial position, when the string connected to it was vertical. Write the potential energy in terms of that x. It would be much simpler. Square the equation and solve.
$$2\cdot Lmg=m_1gx-m_3g\left( \sqrt{L^2+x^2}-L \right)\quad\rightarrow \quad 3x+3L=5\sqrt{L^2+x^2}$$
And the solution is imaginary.
ehild said:
I considered the initial potential energy zero, and found the point where it is zero again. In this way, the equation was even simpler.
I don't know how to do it, i think i made it in the previous equation since ##2\cdot Lmg=...##
ehild said:
You can write the potential energy and if it has a minimum
$$E=m_3g\left[ \sqrt{L^2+x^2}-L \right]-m_1gx$$
$$E'=\left[ \frac{m_3x}{\sqrt{L^2+x^2}}-m_1 \right]g$$
Minimum at x=0.75L
ehild said:
around that minimum the Taylor series of the potential energy has a positive term proportional to the square of the displacement from the equilibrium, like in case of an SHM.
The potential energy of SHM is ##E_p=\frac{1}{2}kx^2## and the Taylor series is ##f(x+h)=f(x)+hf'(x)+\frac{h^2}{2}f''(x)##
The first and second terms aren't proportional to the square of the displacement, is it enough that only the third term that is proportional and the whole potential energy will be like in SHM and the whole behavior will be like SHM?
ehild said:
I suggest to find the turning point and see what forces act and what is the acceleration there.
I take ##x_1=\frac{15}{8}L## as the other end, and the forces are:
$$\tan \alpha=\frac{8}{15}$$
$$F=m_3g\cos\alpha-m_1g=2.7mg$$
$$2.7mg=m_2a\quad\rightarrow \quad a=2.3g$$
 
  • #13
Karol said:
$$2\cdot Lmg=m_1gx-m_3g\left( \sqrt{L^2+x^2}-L \right)\quad\rightarrow \quad 3x+3L=5\sqrt{L^2+x^2}$$
And the solution is imaginary.
You do not know at what height were the masses m1 and m3 initially. x1 and x3 are displacement from the initial positions, x1 downward and x3 upward. So what is the change of the potential energy in terms of these displacements?
When the system stops, the whole energy is potential. Initially, the system was in rest. So the potential energy at the point where the system stops is the same as it was initially. The change of potential energy is zero, not 2Lmg.
Karol said:
The potential energy of SHM is ##E_p=\frac{1}{2}kx^2## and the Taylor series is ##f(x+h)=f(x)+hf'(x)+\frac{h^2}{2}f''(x)##
The first and second terms aren't proportional to the square of the displacement, is it enough that only the third term that is proportional and the whole potential energy will be like in SHM and the whole behavior will be like SHM?
The equilibrium point is at the minimum of the potential energy. Take the Taylor series around that minimum. At the minimum, f ' =0. And you can choose the potential energy zero at the equilibrium point. So you have only the second-order term in the Taylor expansion.
 
Last edited:
  • #14
ehild said:
The change of potential energy is zero, not 2Lmg.
$$0=m_1gx-m_3g\left( \sqrt{L^2+x^2}-L \right)\quad\rightarrow \quad x=\frac{15}{8}L$$
ehild said:
Initially you defined x as the displacement of m2 from its initial position, when the string connected to it was vertical. Write the potential energy in terms of that x. It would be much simpler. Square the equation and solve.
I don't get the second point:
$$Lmg=m_1gx-m_3g\left( \sqrt{L^2+x^2}-L\right)\quad\rightarrow\quad x=\frac{3}{4}L$$
ehild said:
And you can choose the potential energy zero at the equilibrium point. So you have only the second-order term in the Taylor expansion.
So also f(x0)=0, and i am left with:
$$E(x_0+h)=\frac{h^2}{2}f''(x_0)$$
 
  • #15
Karol said:
$$0=m_1gx-m_3g\left( \sqrt{L^2+x^2}-L \right)\quad\rightarrow \quad x=\frac{15}{8}L$$

That is correct.

Karol said:
I don't get the second point:
$$Lmg=m_1gx-m_3g\left( \sqrt{L^2+x^2}-L\right)\quad\rightarrow\quad x=\frac{3}{4}L$$
I don't get what you want with the equation above. If the kinetic energy is mgL when the potential energy is zero, then the potential energy is mgL when the kinetic energy is zero.
Karol said:
So also f(x0)=0, and i am left with:
$$E(x_0+h)=\frac{h^2}{2}f''(x_0)$$
I think you mean E as the potential energy, so $$E(x_0+h)=\frac{h^2}{2}E''(x_0)$$
 
  • #16
Karol and ehild,

You guys have done an amazingly nice job of analyzing this problem. Congrats. I just have a little extra to add that I think you might find interesting.

If I combine the three force balance equations by eliminating the tensions in the two strings, I obtain the following equation:
$$m_1g-m_3g\frac{x}{\sqrt{L^2+x^2}}=(m_1+m_2)\frac{d^2x}{dt^2}+m_3\frac{x}{\sqrt{L^2+x^2}}\frac{d^2}{dt^2}\left(\sqrt{L^2+x^2}\right)$$
If I multiply this equation by dx/dt, I obtain:
$$m_1g\frac{dx}{dt}-m_3g\frac{x}{\sqrt{L^2+x^2}}\frac{dx}{dt}=(m_1+m_2)\frac{dx}{dt}\frac{d^2x}{dt^2}+m_3\left(\frac{x}{\sqrt{L^2+x^2}}\frac{dx}{dt}\right)\frac{d^2}{dt^2}\left(\sqrt{L^2+x^2}\right)$$
This equation can be reexpressed as:
$$m_1g\frac{dx}{dt}-m_3g\frac{d(\sqrt{L^2+x^2})}{dt}=\frac{(m_1+m_2)}{2}\frac{d}{dt}\left(\frac{dx}{dt}\right)^2+\frac{m_3}{2}\frac{d}{dt}\left(\frac{d(\sqrt{L^2+x^2})}{dt}\right)^2$$
Integrating this between 0 and t yields:
$$m_1gx-m_3g(\sqrt{L^2+x^2}-L)=\frac{(m_1+m_2)}{2}\left(\frac{dx}{dt}\right)^2+\frac{m_3}{2}\left(\frac{d(\sqrt{L^2+x^2})}{dt}\right)^2$$
The left hand side of this equation is minus the PE, and the right hand side is the KE.

Chet
 
Last edited:
  • Like
Likes   Reactions: Karol
  • #17
Chestermiller said:
Karol and ehild,

You guys have done an amazingly nice job of analyzing this problem. Congrats. I just have a little extra to add that I think you might find interesting.

If I combine the three force balance equations by eliminating the tensions in the two strings, I obtain the following equation:
$$m_1g-m_3g\frac{x}{\sqrt{L^2-x^2}}=(m_1+m_2)\frac{d^2x}{dt^2}+m_3\frac{x}{\sqrt{L^2-x^2}}\frac{d^2}{dt^2}\left(\sqrt{L^2+x^2}\right)$$
Thank you Chet!
But is not the first equation
$$m_1g-m_3g\frac{x}{\sqrt{L^2+x^2}}=(m_1+m_2)\frac{d^2x}{dt^2}+m_3\frac{x}{\sqrt{L^2+x^2}}\frac{d^2}{dt^2}\left(\sqrt{L^2+x^2}\right)$$

The problem is not completely solved yet. The question "is the initial acceleration maximum" is not answered correctly, and I think, a simple answer is expected, without deriving the formula for d2x/dt2. And the question is sloppy as the acceleration of m1 and m2 differ from that of m3.
 
  • #18
Karol said:
I take ##x_1=\frac{15}{8}L## as the other end, and the forces are:
$$\tan \alpha=\frac{8}{15}$$
$$F=m_3g\cos\alpha-m_1g=2.7mg$$
$$2.7mg=m_2a\quad\rightarrow \quad a=2.3g$$

I do not think it is correct. Explain, please.
 
  • #19
ehild said:
Thank you Chet!
But is not the first equation
$$m_1g-m_3g\frac{x}{\sqrt{L^2+x^2}}=(m_1+m_2)\frac{d^2x}{dt^2}+m_3\frac{x}{\sqrt{L^2+x^2}}\frac{d^2}{dt^2}\left(\sqrt{L^2+x^2}\right)$$
Hi ehild,
Thanks for picking up on that typo. I've gone back and corrected it in all the equations to avoid confusing others.
The problem is not completely solved yet. The question "is the initial acceleration maximum" is not answered correctly, and I think, a simple answer is expected, without deriving the formula for d2x/dt2. And the question is sloppy as the acceleration of m1 and m2 differ from that of m3.
Here's something else weird to think about. The acceleration of masses 1 and 2 is ##d^2x/dt^2##, but the acceleration of mass 3 is
$$\frac{x}{\sqrt{L^2+x^2}}\frac{d^2x}{dt^2}+\frac{L^2}{(L^2+x^2)^{3/2}}\left(\frac{dx}{dt}\right)^2$$
So when masses 1 and 2 are not accelerating, mass 3 is accelerating (unless dx/dt = 0, which it is not). So at the "equilibrium position" x = 0.75L , mass 3 is not in equilibrium.

Chet
 
  • #20
Chestermiller said:
Here's something else weird to think about. The acceleration of masses 1 and 2 is ##d^2x/dt^2##, but the acceleration of mass 3 is
$$\frac{x}{\sqrt{L^2+x^2}}\frac{d^2x}{dt^2}+\frac{L^2}{(L^2+x^2)^{3/2}}\left(\frac{dx}{dt}\right)^2$$
So when masses 1 and 2 are not accelerating, mass 3 is accelerating (unless dx/dt = 0, which it is not). So at the "equilibrium position" x = 0.75L , mass 3 is not in equilibrium.

Chet
Hi Chet,
I guess it was not the original text of the problem presented in the OP. I understood "equilibrium position" as the point (x) where the forces at all masses at rest are zero, that is all accelerations are zero. If m2 is put at that point, the system stays there.

If the system is released from the position where m2 is at the wall, it will accelerate at x=0.75L.
The mass m3 moves differently from m1 and m2. It would be interesting to see the motions in detail.
 
  • #21
ehild said:
Hi Chet,
I guess it was not the original text of the problem presented in the OP. I understood "equilibrium position" as the point (x) where the forces at all masses at rest are zero, that is all accelerations are zero. If m2 is put at that point, the system stays there.
Ah...thanks.
If the system is released from the position where m2 is at the wall, it will accelerate at x=0.75L.
Actually, when m2 arrives at x = 0.75L, its acceleration will momentarily be zero, but the acceleration of m3 will not be zero at 0.75L.
The mass m3 moves differently from m1 and m2. It would be interesting to see the motions in detail.
I'm thinking of solving the problem numerically just to see. It shouldn't be too hard to do on a spreadsheet.

Chet
 
  • #22
ehild said:
I do not think it is correct. Explain, please.
$$\tan \alpha=\frac{8}{15}\quad\rightarrow\quad \cos\alpha=0.88$$
$$F=m_3g\cos\alpha-m_1g=1.4mg$$
$$1.4mg=m_2a\quad\rightarrow \quad a=0.12g$$
It's not logical since the distance to the equilibrium is shorter
 
  • #23
Hi guys,

For your consideration, I've solved the equations numerically for the velocity and the location x as a function of time. First I reduced the differential equation to dimensionless form by introducing the following dimensionless parameters:

$$X=\frac{x}{L}$$
$$T=t\sqrt{\frac{g}{L}}$$
$$V=\frac{dX}{dT}$$
$$M_1=\frac{m_1}{(m_1+m_2+m_3)}$$
$$M_3=\frac{m_3}{(m_1+m_2+m_3)}$$

Then I substituted these into the differential equations to obtain:

$$M_1-M_3\frac{X}{\sqrt{1+X^2}}\left[1+\frac{1}{[1+X^2]^{3/2}}V^2\right]=\left[1-\frac{M_3}{1+X^2}\right]\frac{dV}{dT}$$
$$\frac{dX}{dT}=V$$

The numerical solution to the equations is shown in the figures below:

Capture1.PNG
Capture2.PNG

Note that the maximum distance is X = 15/8=1.875
 
Last edited:
  • Like
Likes   Reactions: ehild
  • #24
Chestermiller said:
For your consideration, I've solved the equations numerically for the velocity and the location x as a function of time. First I reduced the differential equation to dimensionless form by introducing the following dimensionless parameters:

$$X=\frac{x}{L}$$
$$T=t\sqrt{\frac{g}{L}}$$
$$V=\frac{dX}{dT}$$
$$M_1=\frac{m_1}{(m_1+m_2+m_3)}$$
$$M_3=\frac{m_1}{(m_1+m_2+m_3)}$$

Then I substituted these into the differential equations to obtain:

$$M_1-M_3\frac{X}{\sqrt{1+X^2}}\left[1+\frac{1}{[1+X^2]^{3/2}}V^2\right]=\left[1-\frac{M_3}{1+X^2}\right]\frac{dV}{dT}$$
$$\frac{dX}{dT}=V$$

The numerical solution to the equations is shown in the figures below:

View attachment 88525 View attachment 88526
Note that the maximum distance is X = 15/8=1.875
It is amazing, Chet! It is clearly shown how asymmetric the motion is. Could you please plot the motion m1 and m3 together?
 
  • #25
Karol said:
$$\tan \alpha=\frac{8}{15}\quad\rightarrow\quad \cos\alpha=0.88$$
$$F=m_3g\cos\alpha-m_1g=1.4mg$$
$$1.4mg=m_2a\quad\rightarrow \quad a=0.12g$$
It's not logical since the distance to the equilibrium is shorter

The tensions acting on m2 are not m1g and m3g, as these masses are accelerating.

Also, the turning point is at distance (15/8-3/4)L from the equilibrium point, farther than the equilibrium point from the initial position.
You can see from Chet's velocity plot, that it is less steep after the equilibrium point.
 
  • #26
ehild said:
The tensions acting on m2 are not m1g and m3g, as these masses are accelerating.
At the turning point the system is at halt but accelerating, so in order to find the acceleration of m2 there isn't any other way than to solve the differential motion equation? and in order to answer the question i use the fact that the distance to the equilibrium is bigger, so the acceleration must be smaller?
 
  • #27
Karol said:
At the turning point the system is at halt but accelerating, so in order to find the acceleration of m2 there isn't any other way than to solve the differential motion equation? and in order to answer the question i use the fact that the distance to the equilibrium is bigger, so the acceleration must be smaller?
You do not need to solve any differential equation, only derive the expression for d2x/dt2. There will be a term proportional to (dx/dt)2, but it is zero at the turning point. Evaluate it at x=15/8 L.

I think, it is enough for the answer to say that the acceleration is determined by the weight of m1 initially, without any retarding force from T3. When the string is not vertical any more, there is a retarding force, so the acceleration must decrease till equilibrium is reached. After the equilibrium, the acceleration becomes negative, and you can argue with the asymmetry why its magnitude is less than the initial acceleration.

By the way, what was the original text of the problem?
 
  • #28
Chestermiller said:
Here's something else weird to think about. The acceleration of masses 1 and 2 is d2x/dt2d^2x/dt^2, but the acceleration of mass 3 is:
$$\frac{x}{\sqrt{L^2+x^2}}\frac{d^2x}{dt^2}+\frac{L^2}{(L^2+x^2)^{3/2}}\left(\frac{dx}{dt}\right)^2$$
I don't reach this derivative:
$$x_3=\left( \sqrt{L^2+x^2}-L^2 \right)$$
$$(x_3)'=\frac{x\dot x}{(L^2+x^2)^{\frac{3}{2}}}$$
$$(x_3)''=\frac{(L^2+x^2)(\dot x^2+x\ddot x)-x^2\dot x^2}{(L^2+x^2)^{\frac{3}{2}}}$$
$$(x_3)''=\frac{L^2(\dot x^2+x\ddot x)+x^3\ddot x}{(L^2+x^2)^{\frac{3}{2}}}$$
 
Last edited:
  • #29
Karol said:
I don't reach this derivative:
$$x_3=\left( \sqrt{L^2+x^2}-L^2 \right)$$
$$(x_3)'=\frac{x\dot x}{(L^2+x^2)^{\frac{3}{2}}}$$

It is on the 1/2 power in the denominator.
$$(x_3)'=\frac{x\dot x}{(L^2+x^2)^{\frac{1}{2}}}$$

Karol said:
$$(x_3)''=\frac{(L^2+x^2)(\dot x^2+x\ddot x)-x^2\dot x^2}{(L^2+x^2)^{\frac{3}{2}}}$$
$$(x_3)''=\frac{L^2(\dot x^2+x\ddot x)+x^3\ddot x}{(L^2+x^2)^{\frac{3}{2}}}$$
It is the same as Chet's. Collect the terms with ##\ddot x## pull out x ##\ddot x## and simplify.
 
  • Like
Likes   Reactions: Chestermiller
  • #30
In post#11:
ehild said:
Initially you defined x as the displacement of m2 from its initial position, when the string connected to it was vertical. Write the potential energy in terms of that x. It would be much simpler. Square the equation and solve.
I considered the initial potential energy zero, and found the point where it is zero again. In this way, the equation was even simpler.
I made only with the second method:
$$0=m_1gx-m_3g\left( \sqrt{L^2+x^2}-L \right)\quad\rightarrow \quad x=\frac{15}{8}L$$
What is the first method, the one you talk about in: "Write the potential energy in terms of that x. It would be much simpler. Square the equation and solve."
And another question about this equation. on the left side, the 0, is it the difference in potential energy between the initial and the other turning point's states or can it also be viewed as the kinetic energy which is 0 at the turning points?
 

Similar threads

  • · Replies 4 ·
Replies
4
Views
1K
  • · Replies 8 ·
Replies
8
Views
2K
Replies
25
Views
4K
Replies
13
Views
3K
  • · Replies 29 ·
Replies
29
Views
4K
  • · Replies 30 ·
2
Replies
30
Views
4K
  • · Replies 10 ·
Replies
10
Views
4K
Replies
16
Views
2K
  • · Replies 8 ·
Replies
8
Views
2K
  • · Replies 22 ·
Replies
22
Views
2K